当前位置:首页 > 试卷中心> 单元测试> 人教版九年级单元测试 > 内容详情
人教版九年级物理寒假针对训练:第十八章《电功率》(基础巩固和拓展提高,附答案)
【内容简介】基础巩固
1.下列关于电 能的说法中正确的是( )
A.使用电能的过程,实际上是机械能转化为电能的过程
B.使用电能的 过程,实际上是电能转化为其他形式能的过程
C.使用电能的过程,实际上是电能和机械能相互转化的过程
D.使用电能的过程,实际上是电能和内能相互转化的过程[来源:学,科,网]
2.灯泡L1和L2串联在电路中,L1的电阻比L2大,在相等的时间里,电流做的( )
A、L1灯做的功多 B、L2灯做的功多
C、两灯一样多 D、无法确定
3.如图所示,闭合开关,发现灯泡甲比灯泡乙亮.在该电路中,关于电流、电压、电阻和消耗的电功率大小的判断.正确的是 ( )
A.I甲=I乙 B.U甲<U乙 C.R甲=R D.P甲<P乙
4.家庭电路中正在使用的两盏白炽灯,若甲灯比乙灯亮,则 ( )
A.甲灯灯丝电阻一定比乙灯的大 B.甲灯两端的电压一定比乙灯的大
C.通过甲灯的电量一定比乙灯的多 D.甲灯的实际功率一定比乙灯的大
5.小洁家购买了一台电饭锅,在使用时闻到橡胶的焦糊味,用手摸其电源线发现很热,而其它用电器仍正常工作,请你用所学的物理知识帮她分析一下,发生这一现象的原因是( )
A.电压太高 B.导线太粗 C.导线太细 D.导线太短
6.一台洗衣机的电功率是300W,表示该洗衣机( )
A.1s内电流做功300W B.1s内电流做功300J/S
C.1s内消耗的电能是300W D.1s内消耗的电能300J
7.一台电动机正常工作时线圈两端的电压为380V,线圈电阻为2 ,线圈中电流为10A。这台电动机正常工作 消耗的电能为W,产生的热量为Q,则( )
A.W=3800J,Q=200J B.W=3800J,Q=3800J
C.W=72200J,Q=200J D.W=72200J,Q=3800J
8.如图为家用电饭锅,与它有关的下列数据最符合实际的是( )
A.正常工作时的电流是0.01 A
B.正常工作时的电压为12 V
C.正常工作时的功率为700 W
D.正常工作1小时消耗的电能约为360 J
第3题图 第8题图
9.当温度降到很低时,某些金属的电阻会突然 消失,这种现象称为超导现象.假如所有导体都没有了电阻,当用电器通电时,下列说法正确的是( )
A.白炽灯仍然能发光 B.电动机仍然能转动
C.电饭锅仍然能煮饭 D.取暖器仍然可以发热
10.小华仔细观察家中的电视机、电风扇、白炽灯和节能灯四种用电器,发现它们上面都标有“220V 40W”的字样,若他们都在额定电压下工作相同的时间,则产生热量最多的是( )
A.电视机 B.电风扇 C.白炽灯 D.节能灯
11.有二只灯泡,分别标有“220V15W”和“220V100W”的字样.如将它们串联接在电压为380伏的动力电源上,则( )
A.15W的灯泡烧坏,100W的灯泡完好 B.100W的灯泡烧坏,15W的灯泡完好
C.二只灯泡均被烧坏 D.两只灯泡均完好
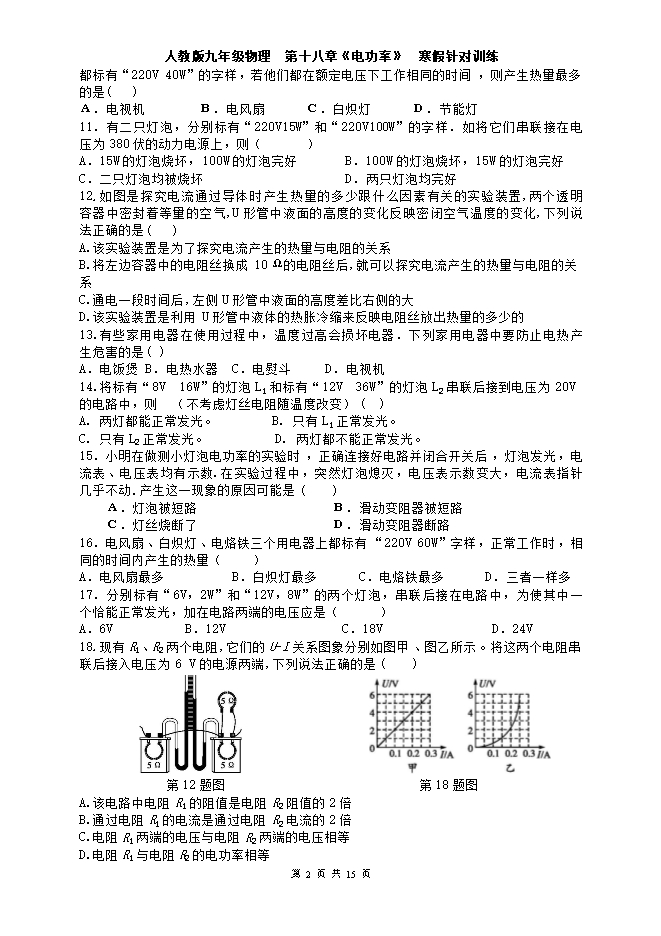
12.如图是探究电流通过导体时产生热量的多少跟什么因素有关的实验装置,两个透明容器中密封着等量的空气,U形管中液面的高度的变化反映密闭空气温度的变化,下列说法正确的是( )
A.该实验装置是为了探究电流产生的热量与电阻的关系
B.将左边容器中的电阻丝换成10 Ω的电阻丝后,就可以探究电流产生的热量与电阻的关系
C.通电一段时间后,左侧U形管中液面的高度差比右侧的大
D.该实验装置是利用U形管中液体的热胀冷缩来反映电阻丝放出热量的多少的
13.有些家用电器在使用过程中,温度过高会损坏电器.下列家用电器中要防止电热产生危害的是( )
A.电饭煲 B.电热水器 C.电熨斗 D.电视机
14.将标有“8V 16W”的灯泡L1和标有“12V 36W”的灯泡L2串联后接到电压为20V的电路中,则 (不考虑灯丝电阻随温度改变)( )
A. 两灯都能正常发光。 B. 只有L1正常发光。
C. 只有L2正常发光。 D. 两灯都不能正常发光。
15.小明在做测小灯泡电功率的实验时,正确连接好电路并闭合开关后,灯泡发光,电流表、电压表均有示数.在实验过程中,突然灯泡熄灭,电压表示数变大,电流表指针几乎不动.产生这一现象的原因可能是( )
A.灯泡被短路 B.滑动变阻器被短路
C.灯丝烧断了 D.滑动变阻器断路
16.电风扇、白炽灯、电烙铁三个用电器上都标有“220V 60W”字样,正常工作时,相同的时间内产生的热量( )
A.电风扇最多 B.白炽灯最多 C.电烙铁最多 D.三者一样多
17.分别标有“6V,2W”和“12V,8W”的两个灯泡,串联后接在电路中,为使其中一个恰能正常发光,加在电路两端的电压应是( )
A.6V B.12V C.18V D.24V
18.现有R1、R2两个电阻,它们的U-I关系图象分别如图甲、图乙所示。将这两个电阻串联后接入电压为6 V的电源两端,下列说法正确的是( )
..........
部分内容预览



只能预览部分内容,查看全部内容需要下载哦~
同专辑或相关资料
- 182第18章 电功率 专题训练--2025-2026学年九年级阶段性调研试题十六(人教版)【王牌物理河南专…
- 44第18章 电功率 培优训练--2025-2026学年九年级阶段性调研试题十七(人教版)【王牌物理河南专…
- 2892025-2026学年新人教版九年级上学期物理课件:18.2电功率
- 932025-2026人教版物理九年级全一册培优卷:第十八章 电功率(附解析)
- 5352025年中考物理基础知识复习课件:第14讲 欧姆定律 电能 电功率
- 72第22讲 电功率--2025年甘肃中考物理一轮专题复习分点练(原卷版和解析版)
- 882电功率--2025年中考物理复习教材知识点及探究实验考点梳理
- 452024-2025人教版九年级物理《第十八章 电功率》同步拓展提升试题及解析
资料审核:czwlzx
资料格式:doc
资料版本:人教版
适用地区:不限
文件大小:722.00KB
资料作者:肖萌
审核人员:czwlzx
下载帮助:
- 下载说明:0点券资源无需下载权限,游客可以直接下载。
- 有点券资源为本站精品课件,只提供给vip会员下载,有效期式vip会员可以在有效期内下载本站所有资源。 查看 【申请有效期vip会员方法】 。
-
- 如果您无法下载到本资料,请先参照以下说明检查:
- 1、所有资料必须是登录后才能下载。
- 2、精品资料下载需要下载权限,请确保您是本站vip会员才可下载。有效期vip会员只受有效期限制,不受点券影响,有效期内即使点券用完,仍可继续下载。
- 4、如果鼠标左键下载时直接打开word文档,无法下载保存,可以右键鼠标选择“将链接另存为”下载word文件。
- 5、如果下载的是word文档,直接可用word软件打开;如果是压缩资料包,下载后请先用winrar解压软件解压,再使用对应软件word打开。
- 6、以上步骤检查后均无法解决问题,您可以到[帮助中心]寻找答案或向网站客服人员寻求支持。


会员登录
用户评论
(欢迎您的评论,评论有奖励哟!)