石家庄市第23中学《18.3测量小灯泡的电功率》PPT+教学设计(市级优课)
【内容简介】石家庄市第23中学《18.3测量小灯泡的电功率》PPT+教学设计(市级优课),课件共13张幻灯片,课件引导学生结合伏安法测量电阻讨论了如何测量小灯泡的电功率详细讨论了实验方案,实验过程较完整。
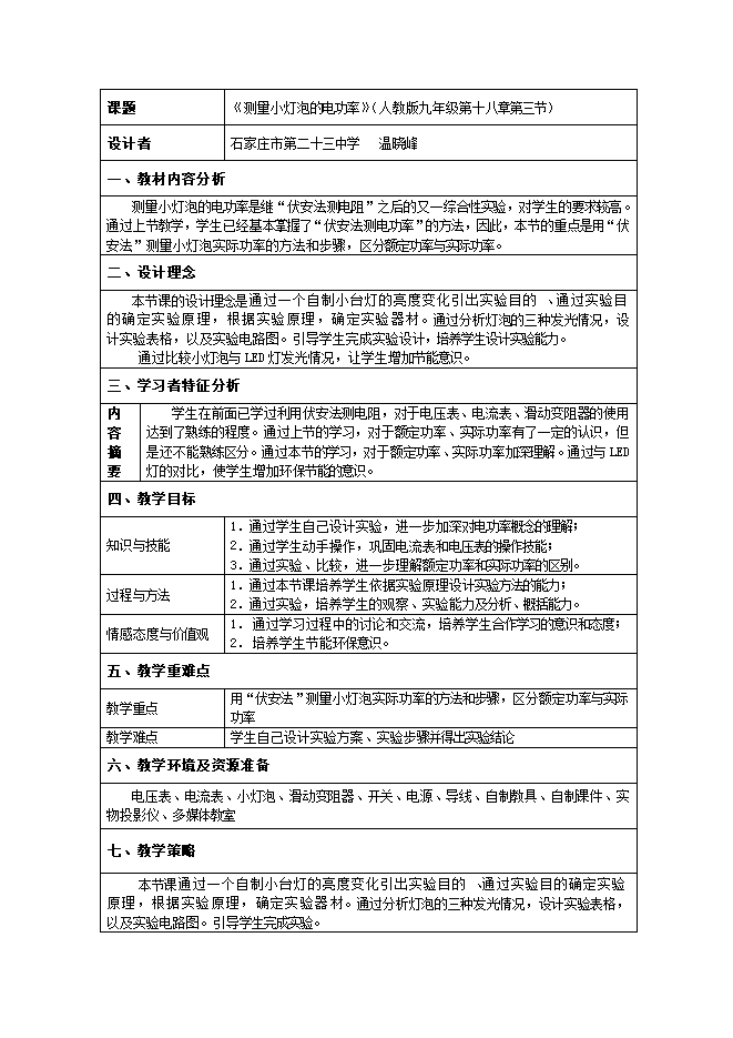
部分内容预览



只能预览部分内容,查看全部内容需要下载哦~
同专辑或相关资料
资料审核:张侃
资料格式:rar
资料版本:人教版
适用地区:不限
文件大小:3.91MB
资料作者:石家庄市第23中学
审核人员:czwlzx
下载帮助:
- 下载说明:
- 1、课件预览只显示部分内容,不代表全部内容;如果想了解全部内容,需要下载课件。课件预览速度较慢,请耐心等待或刷新页面;即使不能预览也可以正常下载课件。
- 2、0点券课件无需下载权限,游客可以直接下载。
- 3、有点券课件为本站精品课件,只提供给vip会员下载,有效期式vip会员可以在有效期内下载本站所有资源。 查看 【申请有效期vip会员方法】 。
-
- 如果您无法下载到本资料,请先参照以下说明检查:
- 1、精品资料必须是登录后才能下载。
- 2、精品资料需要下载权限,请确保您是本站vip会员才可下载。有效期vip会员只受有效期限制,不受点券影响,有效期内即使点券用完,仍可继续下载。
- 4、如果鼠标左键下载时只能打开ppt课件,无法下载保存,可以右键鼠标选择“将链接另存为”下载课件。
- 5、如果下载的是压缩资料包,下载后请先用winrar解压软件解压,再使用对应软件(PPT/flash/视频播放器/等等)打开。
- 6、以上步骤检查后均无法解决问题,您可以到[帮助中心]寻找答案或向网站客服人员寻求支持。


会员登录
用户评论
(欢迎您的评论,评论有奖励哟!)