2018年中考物理母题题源系列:专题19 电磁感应 磁场对电流的作用(解析版和原卷版)
【内容简介】电磁感应和磁场对电流的作用经常会集中在一起进行考查,题目难度不大,从以下几个方面着手复习即可。
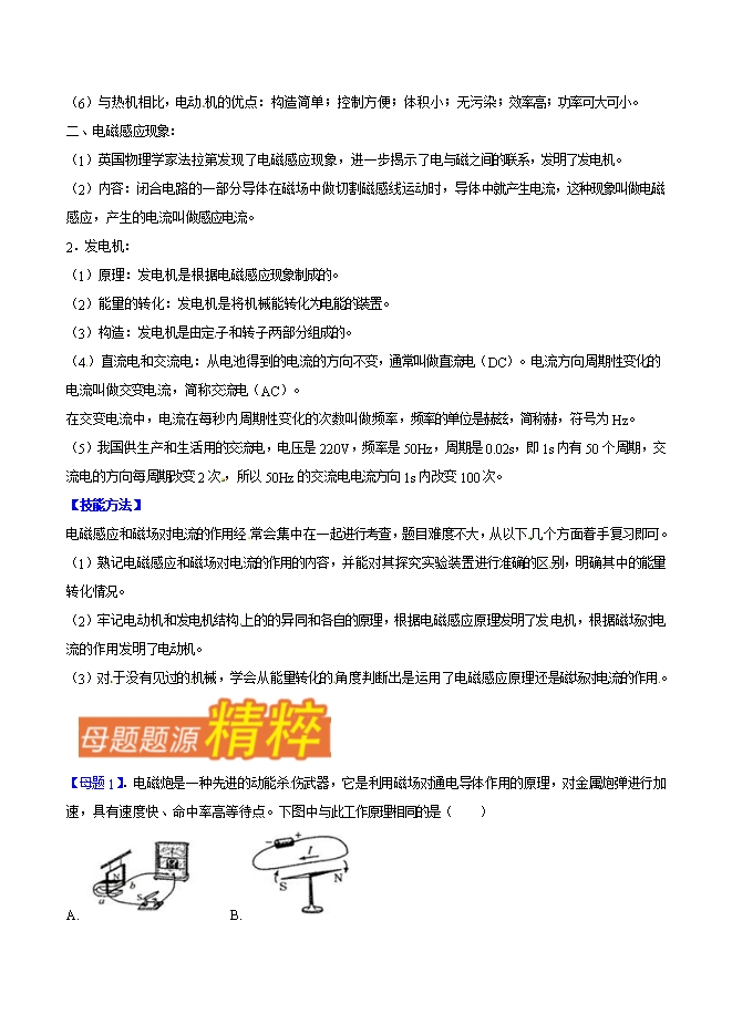
(1)熟记电磁感应和磁场对电流的作用的内容,并能对其探究实验装置进行准确的区别,明确其中的能量转化情况。
(2)牢记电动机和发电机结构上的的异同和各自的原理,根据电磁感应原理发明了发电机,根据磁场对电流的作用发明了电动机。
(3)对于没有见过的机械,学会从能量转化的角度判断出是运用了电磁感应原理还是磁场对电流的作用。
部分内容预览



只能预览部分内容,查看全部内容需要下载哦~
同专辑或相关资料
- 13098.2 磁场对电流的作用—2021-2022学年教科版九年级物理上册课件与素材
- 559【精品课程】人教版九年级物理全册:[第20章 电与磁]08.电磁感应现象(主讲教师:陈金华)
- 14822020年秋教科版物理九年级上册第8章《第二节 磁场对电流的作用》教案
- 17898.2 磁场对电流的作用 8.3电话和传感器—2020秋教科版九年级物理上册学案
- 2108.2磁场对电流的作用—2020秋教科版九年级物理上册课件+素材
- 231[精品]2019-2020春苏科版物理九年级下册基础与强化必刷题:16.5 电磁感应 发电机(原卷版和解…
- 217[精品]2019-2020春苏科版物理九年级下册基础与强化必刷题:16.3 磁场对电流的作用 电动机(原…
- 2176“乐乐课堂”初中物理教学视频素材:《电与磁》10电磁感应现象、发电机
资料审核:czwlzx
下载帮助:
- 下载说明:0点券资源无需下载权限,游客可以直接下载。
- 有点券资源为本站精品课件,只提供给vip会员下载,有效期式vip会员可以在有效期内下载本站所有资源。 查看 【申请有效期vip会员方法】 。
-
- 如果您无法下载到本资料,请先参照以下说明检查:
- 1、所有资料必须是登录后才能下载。
- 2、精品资料下载需要下载权限,请确保您是本站vip会员才可下载。有效期vip会员只受有效期限制,不受点券影响,有效期内即使点券用完,仍可继续下载。
- 4、如果鼠标左键下载时直接打开word文档,无法下载保存,可以右键鼠标选择“将链接另存为”下载word文件。
- 5、如果下载的是word文档,直接可用word软件打开;如果是压缩资料包,下载后请先用winrar解压软件解压,再使用对应软件word打开。
- 6、以上步骤检查后均无法解决问题,您可以到[帮助中心]寻找答案或向网站客服人员寻求支持。


会员登录
用户评论
(欢迎您的评论,评论有奖励哟!)