当前位置:首页 > 试卷中心> 同步测试> 北师大版八年级同步测试 > 内容详情
北师大版八年级上册物理《3.3平均速度与瞬时速度》测试题(附答案)
【内容简介】小明在跑百米时,前一半路程以8m/s的速度运动,后一半路程以10m/s的速度运动.(结果保留小数点后两位)求: (1)小明在通过前一半路程、后一半路程所用的时间各是多少? (2)小明全程的平均速度是多少?
部分内容预览



只能预览部分内容,查看全部内容需要下载哦~
同专辑或相关资料
- 1792020-2021北师大版八年级物理上册复习课件:3.3平均速度与瞬时速度
- 278【精品】2019-2020学年北师大版八年级物理同步课堂:3.3平均速度与瞬时速度、平均速度的测量(…
- 1558北师大版八年级上册物理《4.4声现象在科技中的应用》测试题(附答案)
- 1265北师大版八年级上册物理《4.3噪声和环保》测试题(附答案)
- 290北师大版八年级上册物理《4.2乐音》测试题(附答案)
- 406北师大版八年级上册物理《4.1声音的产生和传播》测试题(附答案)
- 1477北师大版八年级上册物理《3.4平均速度的测量》测试题(附答案)
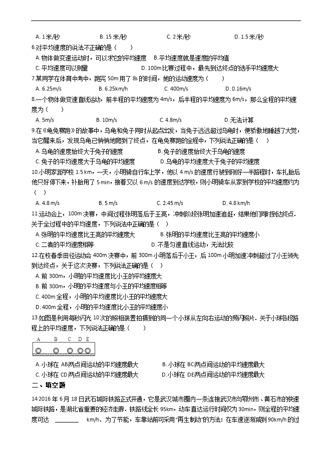
- 302北师大版八年级上册物理《3.2探究-比较物体运动的快慢》测试题(附答案)
资料审核:czwlzx
下载帮助:
- 下载说明:0点券资源无需下载权限,游客可以直接下载。
- 有点券资源为本站精品课件,只提供给vip会员下载,有效期式vip会员可以在有效期内下载本站所有资源。 查看 【申请有效期vip会员方法】 。
-
- 如果您无法下载到本资料,请先参照以下说明检查:
- 1、所有资料必须是登录后才能下载。
- 2、精品资料下载需要下载权限,请确保您是本站vip会员才可下载。有效期vip会员只受有效期限制,不受点券影响,有效期内即使点券用完,仍可继续下载。
- 4、如果鼠标左键下载时直接打开word文档,无法下载保存,可以右键鼠标选择“将链接另存为”下载word文件。
- 5、如果下载的是word文档,直接可用word软件打开;如果是压缩资料包,下载后请先用winrar解压软件解压,再使用对应软件word打开。
- 6、以上步骤检查后均无法解决问题,您可以到[帮助中心]寻找答案或向网站客服人员寻求支持。


会员登录
用户评论
(欢迎您的评论,评论有奖励哟!)