2018年(辽宁地区)聚焦中考物理总复习 考点跟踪突破训练:第二讲 声现象
【内容简介】第二讲 声现象
(分值:45分 建议时间:30分钟)
一、选择题(每小题2分,共32分)
1.(2017上海)新“七不规范”中,“言语不喧哗”提醒大家要控制声音的(A)
A.响度 B.音调
C.音色 D.频率
2.(2017福建)夏商时期,已有铜制的铃和皮制的鼓.人耳能分辨出铃声和鼓声是根据声音的(C)
A.响度 B.音调
C.音色 D.频率
3.(2017广州)如图所示,手机与音叉的位置保持不变,利用手机软件测出音叉发出的声音从30 dB变为50 dB,说明音叉振动的(A)
A.振幅变大
B.振幅变小
C.频率变大
D.频率变小
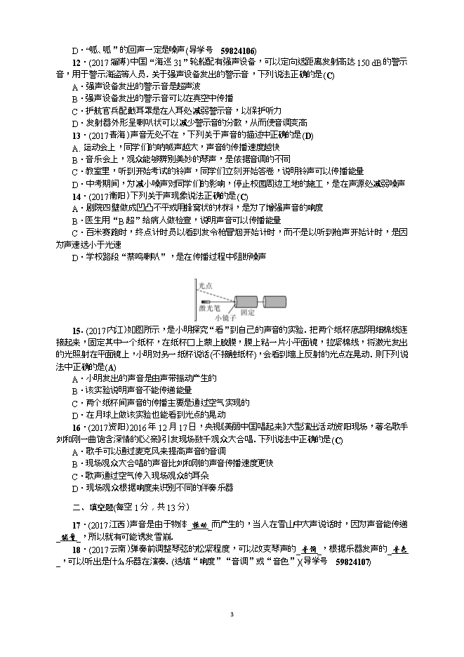
4.(2017兰州)关于音调,下列说法正确的是(D)
A.音调的高低只与发声体的长度有关
B.“闻其声便知其人”判断的依据就是音调
C.音调的高低与发声体无关
D.音调的高低由发声体振动的频率决定
5.(2017日照)下列有关声现象的实验中,能用来探究决定音调高低因素的是(A)
A.手指蘸水摩擦杯口发声,同时增加杯中的水量
B.响铃时,不断地抽出瓶内的空气
C.室内收音机播音时,导致喇叭前方的烛焰摇晃
D.敲鼓时用大小不同的力
6.(2017成都)如图所示,小秦改变尺子伸出桌面的长度,用大小相同的力拨动尺子,尺子振动的快慢不同,他听到的声音不同.这表明(B)
A.音色与声源振动的幅度有关
B.音调与声源振动的频率有关
C.响度跟人与声源的距离无关
D.声音只能在空气中传播(导学号 59824105)
7.(2017遵义)下列措施中是在声音的产生处减弱噪声的是(B)
A.房间的窗户安装双层玻璃
B.摩托车上安装消声器
C.燃放鞭炮时用手捂住双耳
D.剧院内墙用吸音材料装饰
8.(2017潍坊)声可以传递能量与信息.下列实例利用声传递能量的是(A)
A.利用超声波清洗机清洗眼镜
B.医生通过听诊器给病人诊病
C.利用超声波检测锅炉有无裂纹
D.盲人利用超声导盲仪探测前进道路上的障碍物
9.(2017西宁)声音与我们的生活密切相关,以下有关声现象的说法正确的是(B)
A.雨滴落在地面上会发出声音,说明物体不振动也可以发声
B.用超声波可击碎人体内“结石”,说明声波能传递能量
C.市区内“禁鸣喇叭”是在声音传播的过程中减弱噪声
D.用声呐探测海底深度,是因为超声波比次声波在水中的传播速度大
部分内容预览



只能预览部分内容,查看全部内容需要下载哦~
同专辑或相关资料
- 862025-2026人教版物理八年级上册培优卷:第二章 声现象(附解析)
- 556第二章 声现象 全章复习和总结 课件--2025-2026人教版物理八年级上册课件资源包
- 3952025年中考物理基础知识复习课件:第2讲 声现象
- 885第1讲 声现象--2025年甘肃中考物理一轮专题复习分点练(原卷版和解析版)
- 602024北京课改版八年级上册《第二章 声现象》单元测试卷及解析
- 98人教2024新版《第二章 声现象》同步拓展提升卷及解析
- 536安徽省线上教育资源:初中物理人教版八年级《第二章 声现象 复习》示范课视频(董益军)
- 71人教版物理八年级《第二章 声现象》全章说课课件3(共80张PPT)
资料审核:czwlzx
下载帮助:
- 下载说明:0点券资源无需下载权限,游客可以直接下载。
- 有点券资源为本站精品课件,只提供给vip会员下载,有效期式vip会员可以在有效期内下载本站所有资源。 查看 【申请有效期vip会员方法】 。
-
- 如果您无法下载到本资料,请先参照以下说明检查:
- 1、所有资料必须是登录后才能下载。
- 2、精品资料下载需要下载权限,请确保您是本站vip会员才可下载。有效期vip会员只受有效期限制,不受点券影响,有效期内即使点券用完,仍可继续下载。
- 4、如果鼠标左键下载时直接打开word文档,无法下载保存,可以右键鼠标选择“将链接另存为”下载word文件。
- 5、如果下载的是word文档,直接可用word软件打开;如果是压缩资料包,下载后请先用winrar解压软件解压,再使用对应软件word打开。
- 6、以上步骤检查后均无法解决问题,您可以到[帮助中心]寻找答案或向网站客服人员寻求支持。


会员登录
用户评论
(欢迎您的评论,评论有奖励哟!)