2016年秋沪科版九年级物理教学资源包(课件、教学案):14.2让电灯发光
【内容简介】【教学目标】
(一)知识与技能
初步认识电流,知道电流的形成及其条件,知道电流方向的规定。
通过动手实验,认识短路、断路、通路,知道电路的组成;能从能量的角度认识电源和用电器的作用,从电路的组成认识开关的作用;能画常见的电路元件符号。
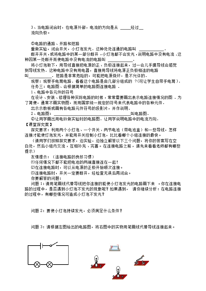
结合电路的实际连接,学会按实物电路连接图画出对应的电路图。
(二)过程与方法
经历简单的电路连接,观察实验现象,从现象中总结归纳出规律。
尝试用符号表示电路中的元件,绘制简单的电路图。
(三)情感态度与价值观
通过观察,搜集生活中的简单电路和电路元件,让学生体验物理源于生活,用于生活,乐于观察和探索生活中物理学道理,在学习电路连接、画电路图等基本技能的实践活动中培养竞争意识、合作精神、安全操作意识。
通过连接电路,激发学习兴趣,体验解决物理问题的喜悦。
教学重点
让学生认识简单电路,能动手连接简单电路,会画简单的电路图,培养学生良好的电学实验习惯。
【教学重难点】
电流的形成
【导学过程】
【创设情景,引入新课】
问题:世界上如果没有了电,会是什么样子?你想知道有关电的哪方面的知识?请同学们展开想象,积极讨论回答问题。
关于电,我们有太多的问题要研究了。现在,大家每两个人一组,当一回小“科学家”吧!科学家就是先有了问题,再对自己的问题不断去“探究”才得出正确结论的。
......
部分内容预览



只能预览部分内容,查看全部内容需要下载哦~
同专辑或相关资料
- 48214.2 让电灯发光---2021秋沪科版九年级物理上册ppt课件
- 25414.2 让电灯发光--【辅导专用】2021年暑假沪科版物理新九年级精品讲义(教师版和学生版)
- 19414.2 让电灯发光—2020秋沪科版九年级物理上册课件+素材
- 1290【精品】2019-2020学年沪科版九年级物理同步课堂:14.2让电灯发光(课件 精选练习)
- 4272019沪科版九年级物理全册教案+课件:14.2让电灯发光
- 363沪科版:《14.2让电灯发光》PPT课件(合肥46中)
- 363沪科版:《14.2让电灯发光》PPT课件+教学设计(万州区岩口复兴学校)
- 1160沪科版:《14.2让电灯发光》PPT课件+教学设计(戴家汇初中)
资料审核:czwlzx
资料格式:rar
资料版本:沪科版
适用地区:不限
文件大小:5.42MB
资料作者:【精英新课堂】
审核人员:czwlzx
下载帮助:
- 下载说明:
- 1、课件预览只显示部分内容,不代表全部内容;如果想了解全部内容,需要下载课件。课件预览速度较慢,请耐心等待或刷新页面;即使不能预览也可以正常下载课件。
- 2、0点券课件无需下载权限,游客可以直接下载。
- 3、有点券课件为本站精品课件,只提供给vip会员下载,有效期式vip会员可以在有效期内下载本站所有资源。 查看 【申请有效期vip会员方法】 。
-
- 如果您无法下载到本资料,请先参照以下说明检查:
- 1、精品资料必须是登录后才能下载。
- 2、精品资料需要下载权限,请确保您是本站vip会员才可下载。有效期vip会员只受有效期限制,不受点券影响,有效期内即使点券用完,仍可继续下载。
- 4、如果鼠标左键下载时只能打开ppt课件,无法下载保存,可以右键鼠标选择“将链接另存为”下载课件。
- 5、如果下载的是压缩资料包,下载后请先用winrar解压软件解压,再使用对应软件(PPT/flash/视频播放器/等等)打开。
- 6、以上步骤检查后均无法解决问题,您可以到[帮助中心]寻找答案或向网站客服人员寻求支持。


会员登录
用户评论
(欢迎您的评论,评论有奖励哟!)