人教版《第二章 声现象》复习ppt课件+学案
【内容简介】人教版《第二章 声现象》复习ppt课件+学案,课件共68张ppt幻灯片,课件首先引导学生梳理本章考点:声音的产生和传播 音调、响度和音色 声音传递信息和传递能量 、探究声音的产生、传播的条件及声音的响度跟什么因素有 课件最后是备考集训,把握考试方向,提高能力。
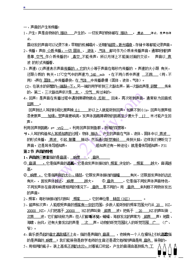
部分内容预览



只能预览部分内容,查看全部内容需要下载哦~
同专辑或相关资料
- 862025-2026人教版物理八年级上册培优卷:第二章 声现象(附解析)
- 490第二章 声现象 全章复习和总结 课件--2025-2026人教版物理八年级上册课件资源包
- 3372025年中考物理基础知识复习课件:第2讲 声现象
- 821第1讲 声现象--2025年甘肃中考物理一轮专题复习分点练(原卷版和解析版)
- 602024北京课改版八年级上册《第二章 声现象》单元测试卷及解析
- 98人教2024新版《第二章 声现象》同步拓展提升卷及解析
- 525安徽省线上教育资源:初中物理人教版八年级《第二章 声现象 复习》示范课视频(董益军)
- 71人教版物理八年级《第二章 声现象》全章说课课件3(共80张PPT)
资料审核:张侃
资料格式:rar
资料版本:人教版
适用地区:不限
文件大小:3.76MB
资料作者:佚名
审核人员:初中物理在线
下载帮助:
- 下载说明:
- 1、课件预览只显示部分内容,不代表全部内容;如果想了解全部内容,需要下载课件。课件预览速度较慢,请耐心等待或刷新页面;即使不能预览也可以正常下载课件。
- 2、0点券课件无需下载权限,游客可以直接下载。
- 3、有点券课件为本站精品课件,只提供给vip会员下载,有效期式vip会员可以在有效期内下载本站所有资源。 查看 【申请有效期vip会员方法】 。
-
- 如果您无法下载到本资料,请先参照以下说明检查:
- 1、精品资料必须是登录后才能下载。
- 2、精品资料需要下载权限,请确保您是本站vip会员才可下载。有效期vip会员只受有效期限制,不受点券影响,有效期内即使点券用完,仍可继续下载。
- 4、如果鼠标左键下载时只能打开ppt课件,无法下载保存,可以右键鼠标选择“将链接另存为”下载课件。
- 5、如果下载的是压缩资料包,下载后请先用winrar解压软件解压,再使用对应软件(PPT/flash/视频播放器/等等)打开。
- 6、以上步骤检查后均无法解决问题,您可以到[帮助中心]寻找答案或向网站客服人员寻求支持。


会员登录
用户评论
(欢迎您的评论,评论有奖励哟!)