【名师测控】2017年春教科版八年级物理下册教学案:9.2液体的压强(教师版)
【内容简介】第二节 液体的压强
【学习目标】
1.了解液体内部压强的特点。
2.会利用液体压强进行简单计算。
行为提示:
1.认真阅读学习目标,用双色记号笔将行为动词画上记号。
2.创设情景,导入新课。
方法指导:
实验时注意检验压强计的气密性,用手挤压橡皮膜,观察U形管两液柱是否有高度差。
提示:
液体压强只与液体的密度和深度有关,与容器的形状、液体的面积无关。
情景导入 生成问题
如右图所示,著名物理学家帕斯卡曾经做过一个实验:他用一根长长的细管(足有三层楼高)接在一个结实的木桶上,木桶里装满水,然后将接头处封好,从三楼往细管里加水,结果只用了几杯水,水桶就被压裂了。
根据以上的信息,你能提出哪些你感兴趣的问题吗?
自学互研 生成能力
知识模块一 液体压强的特点
自主阅读教材P41-42内容,完成第1题:
1.实验研究液体内部的压强。
提出问题:液体内部的压强与什么因素有关?
猜想:液体内部的压强与液体的深度有关。
实验设计:(教材P34)
实验结论:
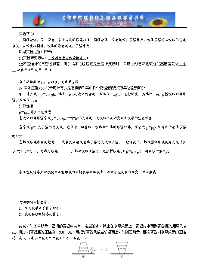
同种液体,同一深度,各个方向的压强相等。同种液体,深度越深,压强越大。液体压强还与液体的密度有关,在深度相同时,液体的密度越大,压强越大。
反思实验过程并回答:
.......
?
部分内容预览



只能预览部分内容,查看全部内容需要下载哦~
同专辑或相关资料
- 27第8章 8.2 液体的压强--2025-2026学年沪粤版物理八年级下册同步考点演练
- 239.2液体的压强 课件---2025-2026学年教科版八年级物理下册配套ppt
- 302026春沪粤版物理八年级下学期全套培优精做课件:8.2 液体的压强
- 559.2 液体的压强---2026春人教版物理八年级下学期配套教学课件
- 1399.2 液体的压强(第2课时)---2025-2026学年苏科版物理八年级下学期新授课简洁课件
- 1709.2 液体的压强(第1课时)---2025-2026学年苏科版物理八年级下学期新授课简洁课件
- 689.2 液体的压强(第二课时)--2025-2026学年人教版物理八年级下册ppt课件包
- 789.2 液体的压强(第一课时)--2025-2026学年人教版物理八年级下册ppt课件包
资料审核:czwlzx
资料格式:doc
资料版本:教科版
适用地区:不限
文件大小:0.00B
资料作者:【名师测控】
审核人员:初中物理在线
下载帮助:
- 下载说明:0点券资源无需下载权限,游客可以直接下载。
- 有点券资源为本站精品资源,只提供给vip会员下载,有效期式vip会员可以在有效期内下载本站所有资源。 查看 【申请有效期vip会员方法】 。
-
- 1、精品资源必须是登录后才能下载。
- 2、精品资源下载需要下载权限,请确保您是本站vip会员才可下载。有效期vip会员只受有效期限制,不受点券影响,有效期内即使点券用完,仍可继续下载。
- 4、如果鼠标左键下载时直接打开word文档,无法下载保存,可以右键鼠标选择“将链接另存为”下载word文件。
- 5、如果下载的是word文档,直接可用word软件打开;如果是压缩资料包,下载后请先用winrar解压软件解压,再使用对应软件word打开。
- 6、以上步骤检查后均无法解决问题,您可以到[帮助中心]寻找答案或向网站客服人员寻求支持。


会员登录
用户评论
(欢迎您的评论,评论有奖励哟!)