【妙解教材】2016秋人教九年级物理上册教案:5.2生活中的透镜
【内容简介】知识与技能
了解透镜在日常生活中的应用。
过程与方法
1.通过动手制作照相机模型,了解照相机的成像原理。
2.凸透镜成像时,简单比较物到透镜的距离与像到透镜的距离。
3.能简单描述凸透镜成像的几种情况的主要特征。
情感、态度与价值观
1.通过模拟照相机的制作和使用,获得成功的愉悦。
2.具有对科学的求知欲,乐于探索自然现象和日常生活中的物理学道理。
3.初步建立科学技术应用于实际的意识。
重点
凸透镜成像的几种情况的主要特征,物距与像距的大小比较。
难点
凸透镜成像的几种情况的主要特征。
大幅照相机挂图(或用多媒体室投影仪投影照相机实物)、制作照相机模型的材料多套【焦距为5~10 cm的放大镜(直径为3~5 cm)、两块约为20 cm×20 cm的硬纸片、半透明塑料薄膜、粘胶纸】、投影仪、画有带箭头的十字坐标的幻灯片、放大镜、一杯水、几个滴水管等。
..........
?
部分内容预览
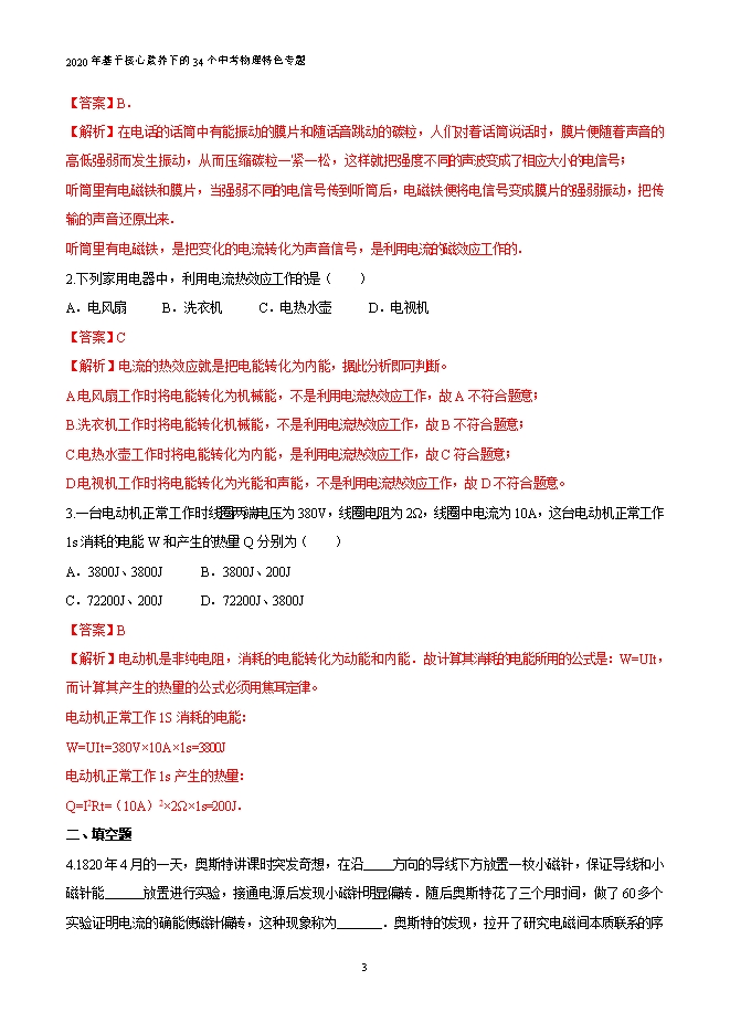
/2020年基于核心素养下的34个中考物理特色专题:14 电流的三大效应问题(原卷版和解析版)/86b91c9b566fe5af/86b91c9b566fe5af_1.jpg)
/2020年基于核心素养下的34个中考物理特色专题:14 电流的三大效应问题(原卷版和解析版)/86b91c9b566fe5af/86b91c9b566fe5af_2.jpg)
/2020年基于核心素养下的34个中考物理特色专题:14 电流的三大效应问题(原卷版和解析版)/86b91c9b566fe5af/86b91c9b566fe5af_3.jpg)



只能预览部分内容,查看全部内容需要下载哦~
同专辑或相关资料
- 3715.2 生活中的透镜---2025-2026学年新人教版物理八年级上学期ppt课件
- 237【2025-2026暑假预习讲义】5.2 生活中的透镜---人教版八年级上册物理(附答案)
- 6445.2 生活中的透镜--2024人教版初中物理新版教材八年级上册全套ppt课件
- 1542【2024新版】北师大版物理八年级上册同步课件:5.3 生活中的透镜
- 602024秋“七彩课堂”人教版《5.2 生活中的透镜》同步教学课件
- 668第八届全国初中物理教师实验教学说课视频:5.2 生活中的透镜 实验说课
- 795.2生活中的透镜--人教版物理八年级上册精品ppt课件
- 704安徽省线上教育资源:初中物理人教版八年级《5.2生活中的透镜》示范课视频(陆璐)
资料审核:czwlzx
资料格式:doc
资料版本:人教版
适用地区:不限
文件大小:0.00B
资料作者:【妙解教材】
审核人员:czwlzx
下载帮助:
- 下载说明:0点券资源无需下载权限,游客可以直接下载。
- 有点券资源为本站精品资源,只提供给vip会员下载,有效期式vip会员可以在有效期内下载本站所有资源。 查看 【申请有效期vip会员方法】 。
-
- 1、精品资源必须是登录后才能下载。
- 2、精品资源下载需要下载权限,请确保您是本站vip会员才可下载。有效期vip会员只受有效期限制,不受点券影响,有效期内即使点券用完,仍可继续下载。
- 4、如果鼠标左键下载时直接打开word文档,无法下载保存,可以右键鼠标选择“将链接另存为”下载word文件。
- 5、如果下载的是word文档,直接可用word软件打开;如果是压缩资料包,下载后请先用winrar解压软件解压,再使用对应软件word打开。
- 6、以上步骤检查后均无法解决问题,您可以到[帮助中心]寻找答案或向网站客服人员寻求支持。


会员登录
用户评论
(欢迎您的评论,评论有奖励哟!)