2016年人教版物理八年级上册(新)科学之旅 教案
【内容简介】
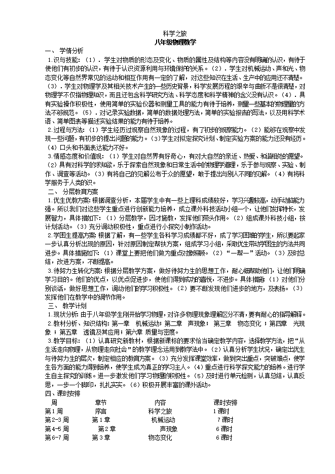
一、 学情分析
1.识与技能:(1).学生对物质的形态及变化、物质的属性及结构等内容没有明确的认识,有待于使他们有初步的认识,有待于认识资源利用与环境保护的关系。(2).学生对机械运动、声和光、物态变化等自然界常见的运动和相互作用有一定的了解,对这些知识在生活、生产中的应用还不清楚。(3).学生对物理学及其相关技术产生的一些历史背景,科学发展历程的艰辛与曲折不是很清楚,对物理学不仅指物理知识,而且还包含科学研究方法、科学态度和科学精神的含义没有认识。(4).具有实验操作积极性,使用简单的实验仪器和测量工具的能力有待于培养,测量一些基本的物理量的方法不够规范。(5).对记录实验数据,简单的数据处理方法,简单的实验报告的写法,以及用科学术语、简单图表等描述实验结果的能力有待于培养。
2.过程与方法:(1)学生经历过观察自然现象的过程,有了初步的观察能力。(2)能够在观察中发现一些问题,有初步的提出问题的能力。(3)学生对拟定探究计划、制定实验方案的能力还没有经历。(4)口头和书面表达能力不好。
3.情感态度和价值观:(1)学生对自然界有好奇心,有对大自然的亲近、热爱、和谐相处的愿望。(2)具有对科学的求知欲,乐于探索自然现象和日常生活中的物理学道理,乐于参与观察、实验、制作、调查等活动。(3)有将自己的见解公布于众的愿望,敢于提出与别人不同的见解。(4)有将科学服务于人类的识。二、 分层教育方案
1.优生优教方案:根据调查分析,本届学生中有一些上理科成绩较好,学习兴趣较高,动手动脑能力强。所以我们对这些学生重点进行创新能力培养,成立课外科技活动小组一个,让他们发挥特长,发展智力,具体措如下:(1)分层教学,因才施教,发挥他们带头作用。(2)组成课外科技小组,按计划活动。(3)充分调动积极性,重点进行小探究小制作活动。
2.学困生提高方案:根据了解,有一些学生各科学习成绩都不好,成了学习困难的学生,所以要起家一步认真分析出现的原因,针对原因制定帮扶方案,组成学习小组,采取优生带动学困生的方法共同进步。具体措施如下:(1)课堂上要把他们做为重点对象照顾。(2)“一帮一”活动。(3)及时总结,改进方案,不断提高。
3.待努力生转化方案:根据分层教学方案,做好待努力生的思想工作,耐心细帮助他们,让他们明确学习目的。他们的优点,以优点促进步,使他们得到成功的喜悦,不进步。具体措施:(1)对他们分别谈话,做好思想工作,调动他们的学习积极性。(2)要不断发现他们进步的地方,及表扬。(3)发挥他们在教学中的调节作用。三、 教学计划
........
下载word文档附件
部分内容预览



只能预览部分内容,查看全部内容需要下载哦~
同专辑或相关资料
- 246第八届全国初中物理教师实验教学说课视频:八年级第1课 科学之旅 实验说课
- 548安徽省线上教育资源:初中物理人教版八年级《科学之旅》示范课视频(张骞)
- 850【情景视频素材】大自然的神奇
- 114序言 科学之旅--2021秋辽宁省鞍山市育才中学人教版八年级物理上册教学设计
- 254序言:科学之旅--2021-2022学年人教版八年级物理上册优质课件(含素材)
- 1071人教版八年级物理上册《0.0 探索物理 科学之旅》同步课程教学视频(北京市三帆中学:张全贵)
- 405绪论:科学之旅--2021-2022人教版八年级物理上册同步教学课堂(课件)
- 1463科学之旅--2020年秋人教版八年级物理上册经典实用型课件(共17张PPT)
资料审核:czwlzx
资料格式:doc
资料版本:人教版
适用地区:不限
文件大小:0.00B
资料作者:czwlzx
审核人员:czwlzx
下载帮助:
- 下载说明:0点券资源无需下载权限,游客可以直接下载。
- 有点券资源为本站精品资源,只提供给vip会员下载,有效期式vip会员可以在有效期内下载本站所有资源。 查看 【申请有效期vip会员方法】 。
-
- 1、精品资源必须是登录后才能下载。
- 2、精品资源下载需要下载权限,请确保您是本站vip会员才可下载。有效期vip会员只受有效期限制,不受点券影响,有效期内即使点券用完,仍可继续下载。
- 4、如果鼠标左键下载时直接打开word文档,无法下载保存,可以右键鼠标选择“将链接另存为”下载word文件。
- 5、如果下载的是word文档,直接可用word软件打开;如果是压缩资料包,下载后请先用winrar解压软件解压,再使用对应软件word打开。
- 6、以上步骤检查后均无法解决问题,您可以到[帮助中心]寻找答案或向网站客服人员寻求支持。


会员登录
用户评论
(欢迎您的评论,评论有奖励哟!)