当前位置:首页 > 试卷中心> 同步测试> 人教版九年级同步测试 > 内容详情
人教版九年级物理《21.1现代顺风耳--电话》同步练习及答案2
【内容简介】一、单选题(本大题共10小题,下面每小题给出的四个选项中,只有一项是符合题目要求的)
1.中央人民广播电台和湖北人民广播电台具有相同的( )
A.频率 B.波长 C.波速 D.无
2.老师上课时使用“小蜜蜂”扩音,话筒、扬声器的原理与之对应正确的是( )
A.话筒--电动机,扬声器--发电机 B.话筒--发电机,扬声器--电动机
C.话筒--电动机,扬声器--电动机 D.话筒--发电机,扬声器--发电机
3.对电话的认识,下列说法正确的是( )
A.电话能直接将声音沿导线传 到远方 B.电话将携带声音信息的电流传到远方
C.话筒能将电流信号还原成声音 D.听筒能将声音变成电流信号
4.如图所示,动圈式话筒的膜片与线圈固定在 一起 ,线圈套在磁铁上.当我们对着话筒讲话时,声音使膜片振动,膜片带动线圈也一起振动,于 是线圈中产生了随声音变化的电流.图中能说明其工作原理的是( )
5.请观察动圈式话筒的结构图,想想它是如何使用的,你觉得它的工作原理与下列的哪个相同( )
A.电动机 B.发电机 C.电 磁铁 D.电 烙铁
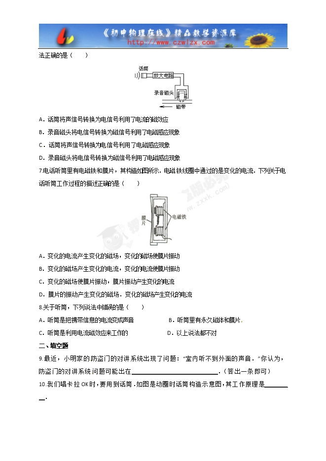
6.如图是磁带录音机录音原理的示意图.录音时,动圈话筒将声信号转换为电信号送到录音磁 头;录音磁头是一个蹄形电磁铁,它的磁性强弱随电信号变化, 将电信号转换为磁信号;录音磁 带贴着录音磁 头移动,上面的磁粉被磁化,声音信号被记录在磁带上.关于磁带录音机录音过程,下列说法正确的是( )
..........
?
部分内容预览



只能预览部分内容,查看全部内容需要下载哦~
同专辑或相关资料
- 83421.1 现代顺风耳-电话--2021-2022学年人教版九年级物理全一册同步课件
- 8422021秋人教版九年级物理全一册导学案:21.1 现代顺风耳--电话(含答案)
- 497【精品课程】人教版九年级物理全册:[第21章 信息的传递]01.电话(主讲教师:张世明)
- 1123【七彩课堂】2020秋九年级物理课堂教学资源包:第二十一章第1节 现代顺风耳——电话
- 10322020年春物理新课堂人教版九年级下学期课件:21.1 现代顺风耳 电话
- 8602019-2020人教版九年级物理全册精品练习题:21.1电话
- 15212019年中考物理试题分类汇编(五)——64现代顺风耳--电话专题(word版含答案)
- 24762019年中考物理考点总动员系列:专题13 电话、电磁波及其应用(第05期)(解析版和原卷版)
资料审核:czwlzx
资料格式:doc
资料版本:人教版
适用地区:不限
文件大小:0.00B
资料作者:初中物理在线
审核人员:初中物理在线
下载帮助:
- 下载说明:0点券资源无需下载权限,游客可以直接下载。
- 有点券资源为本站精品课件,只提供给vip会员下载,有效期式vip会员可以在有效期内下载本站所有资源。 查看 【申请有效期vip会员方法】 。
-
- 如果您无法下载到本资料,请先参照以下说明检查:
- 1、所有资料必须是登录后才能下载。
- 2、精品资料下载需要下载权限,请确保您是本站vip会员才可下载。有效期vip会员只受有效期限制,不受点券影响,有效期内即使点券用完,仍可继续下载。
- 4、如果鼠标左键下载时直接打开word文档,无法下载保存,可以右键鼠标选择“将链接另存为”下载word文件。
- 5、如果下载的是word文档,直接可用word软件打开;如果是压缩资料包,下载后请先用winrar解压软件解压,再使用对应软件word打开。
- 6、以上步骤检查后均无法解决问题,您可以到[帮助中心]寻找答案或向网站客服人员寻求支持。


会员登录
用户评论
(欢迎您的评论,评论有奖励哟!)