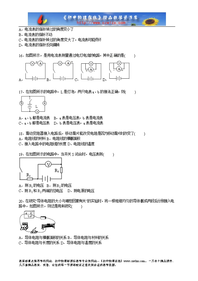
浙江省金华市永康中学2015-2016学年九年级(上)期中物理试题(解析版)
【内容简介】一、单项选择题(每题2分,共4 0分)
1.下列现象中不能说明分子在不停地做无规则运动的是( )
A.扫地时尘埃在空中飞舞
B.八月桂花飘香
C.酒精瓶打开可以闻到酒精气味
D.堆煤的墙角时间久了会变黑
【考点】扩散现象.
【专题】应用题.
【分析】要解答本题需掌握:扩散现象是分子运动,以及机械运动和分子运动的区别.分子是看不见的.
【解答】解:A、尘埃在空中飞舞,是固体小颗粒的运动,不是分子的运动,分子是看不见的,符合题意;
B、桂花飘香是香气分子不停地做无规则运动的结果,不符合题意;
C、酒精瓶打开可以闻到酒精气味,是酒精分子不停地做无规则运动的结果,不符合题意;
D、堆煤的墙角时间久了会变黑,是煤分子运动到墙里面的结果,不符合题意;
故选A.
【点评】此题考查分子和固体小颗粒的区别,我们需要注意的是分子是看不见的.
2.沿海地区同沙漠地区相比,冬暖夏凉,昼夜温差小.这是因为( )
A.水的密度比沙石的密度小
B.水的比热容大于沙石的比热容
C.水的热量大于沙石的热量
D.水的传热本领比沙石的传热本领差
【考点】水的比热容的特点及应用.
【专题】压轴题.
【分析】要解答本题需掌握:水的比热容大,在同样吸放热条件下水的温度变化小.
【解答】解:沿海地区和沙漠地区相比,沿海地区水多,水的比热容大,在相同的吸放热条件下,水的温度变化小,冬暖夏凉,昼夜温差小.
故选B.
【点评】本题主要考查学生对:水的比热容大的特点在生活中的应用的了解和掌握,是一道基础题.
3.现代航天器使用液态氢作燃料,是因为它具有( )
A.较小的质量 B.较大的体积 C.较大的热值 D.较大的比热
【考点】燃料的热值.
【专题】应用题;比热容、热机、热值
【分析】热值是燃料的一种特性,热值越大的燃料在完全燃烧相同质量的燃料时,释放出的热量越多,所以在选择航天器燃料时首先应该考虑燃料热值的大小.
........
?
部分内容预览



只能预览部分内容,查看全部内容需要下载哦~
同专辑或相关资料
- 3064甘肃省定西市通渭县榜罗中学2015-2016学年九年级(上)12月月考物理试题(解析版)
- 2753湖北省襄阳市襄州区双沟中学2015-2016学年九年级(上)期中物理试题(解析版)
- 1999河北省沧州市献县郭庄中学2015-2016学年九年级(上)期中物理试题(解析版)
- 2931湖南省常德市2016届九年级上学期期中物理模拟试题(解析版)
- 2332湖北省黄石市黄颡口中学2015-2016学年九年级(上)期中物理试题(解析版)
- 1770重庆市渝北区渝汉初级中学2015-2016学年度上期半期学情抽测九年级物理试题及答案
- 2219湖北省恩施州利川市长顺中学2015-2016学年九年级(上)期中物理试题(解析版)
- 1429湖北省十堰市郧西县夹河镇中学2015-2016学年九年级(上)期中物理试题(解析版)
资料审核:czwlzx
资料格式:doc
资料版本:人教版
适用地区:浙江
文件大小:0.00B
资料作者:永康中学
审核人员:czwlzx
下载帮助:
- 下载说明:0点券资源无需下载权限,游客可以直接下载。
- 有点券资源为本站精品课件,只提供给vip会员下载,有效期式vip会员可以在有效期内下载本站所有资源。 查看 【申请有效期vip会员方法】 。
-
- 如果您无法下载到本资料,请先参照以下说明检查:
- 1、所有资料必须是登录后才能下载。
- 2、精品资料下载需要下载权限,请确保您是本站vip会员才可下载。有效期vip会员只受有效期限制,不受点券影响,有效期内即使点券用完,仍可继续下载。
- 4、如果鼠标左键下载时直接打开word文档,无法下载保存,可以右键鼠标选择“将链接另存为”下载word文件。
- 5、如果下载的是word文档,直接可用word软件打开;如果是压缩资料包,下载后请先用winrar解压软件解压,再使用对应软件word打开。
- 6、以上步骤检查后均无法解决问题,您可以到[帮助中心]寻找答案或向网站客服人员寻求支持。


会员登录
用户评论
(欢迎您的评论,评论有奖励哟!)