广东省惠州市惠东县港口中学《11.3如何提高机械效率》学案(附达标练习和课堂测评,沪粤版)
【内容简介】一、问题引入
人们在利用机械做功时,不但没有省功,有时甚至还要对机械做额外功,但人们却还是经常利用机械来做功,你知道这是为什么吗?
二、教材研究
问题1——如何区分有用功与额外功?
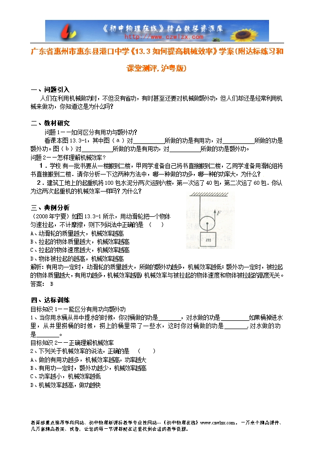
看课 本图13.3-1,其中图(a)对 所做的功是有用功,对 所做的功是额外功。图(b)对 所做的功是有用功,对 所做的功是额外功。
问题2——怎样理解机械效率?
1.学校 有一批书要从一楼搬到二楼,甲同学准备自己将书直接搬到二楼,乙同学准备用滑轮组将书直接搬到二楼.请你分析一下这两种方法中,哪一种做的功多,哪一种的功率大,为什么?
2.建筑工地上的起重机将100包水泥分两次运到六楼,第一次运了40包,第二次运了60包.你认为这两次起重机的机械效率一样吗?为什么?
三、典例分析
(2008年宁夏)如图13.3-1所示,用动滑轮把一个物体
匀速拉起,不计摩擦,则下列说法中正确的是 ( )
A、动滑轮的质量越大,机械效率越高
B、拉起的物体质量越大,机械效率越高
C、拉起的物体速度越大,机械效率越高
D、物体被拉起的越高,机械效率越高
解析:有用功一定时,动滑轮的质量越大,所做的额外功越多,机械效率越低;额外功一定时,被拉起的物体质量越大,有用功越多,机械效率越高;机械效率与被拉起的物体速度和物体被拉起的高度无关。
答案: B
.......
下载word文档附件
部分内容预览



只能预览部分内容,查看全部内容需要下载哦~
同专辑或相关资料
资料审核:czwlzx
资料格式:doc
资料版本:北师大版
适用地区:广东
文件大小:0.00B
资料作者:港口中学
审核人员:初中物理在线
下载帮助:
- 下载说明:0点券资源无需下载权限,游客可以直接下载。
- 有点券资源为本站精品资源,只提供给vip会员下载,有效期式vip会员可以在有效期内下载本站所有资源。 查看 【申请有效期vip会员方法】 。
-
- 如果您无法下载到本资料,请先参照以下说明检查:
- 1、精品资料必须是登录后才能下载。
- 2、精品资料需要下载权限,请确保您是本站vip会员才可下载。有效期式vip会员只受有效期限制,不受点券影响,有效期内即使点券用完,仍可继续下载。
- 4、如果浏览器启用了拦截弹出窗口,此功能有可能造成下载失败,请临时关闭此功能。本站所有资源下载也无需打开任何下载软件。
- 5、如果下载的是word文档,直接可用word软件打开;如果是压缩资料包,下载后请先用winrar解压软件解压,再使用对应软件word打开。
- 6、以上步骤检查后均无法解决问题,您可以到[帮助中心]寻找答案或向网站客服人员寻求支持。


会员登录
用户评论
(欢迎您的评论,评论有奖励哟!)