江西省萍乡市芦溪县2014-2015学年八年级(下)期末物理试题(word解析版)
【内容简介】一、填空题(每空1分,共20分)
1. 图中表示了力的作用效果,其中:
图(a)主要表示力能使物体 改变运动状态 ;
图(b)表示力能使物体 发生形变 .
考点: 力的作用效果.
分析: 解答此题的关键是掌握力的作用效果:力可以改变物体的形状,也可以改变物体的运动状态.
解答: 解:图(a)所示是足球运动员用力踢出去的足球,
被另外一个运动员顶入球门,足球的运动状态发生了改变,
说明力能使物体改变运动状态;
熊猫用力拉竹子,是竹子弯曲,表明力能使物体发生形变.
故分别填:改变运动状态;发生形变.
点评: 此题主要考查学生对力的作用效果的理解和掌握.
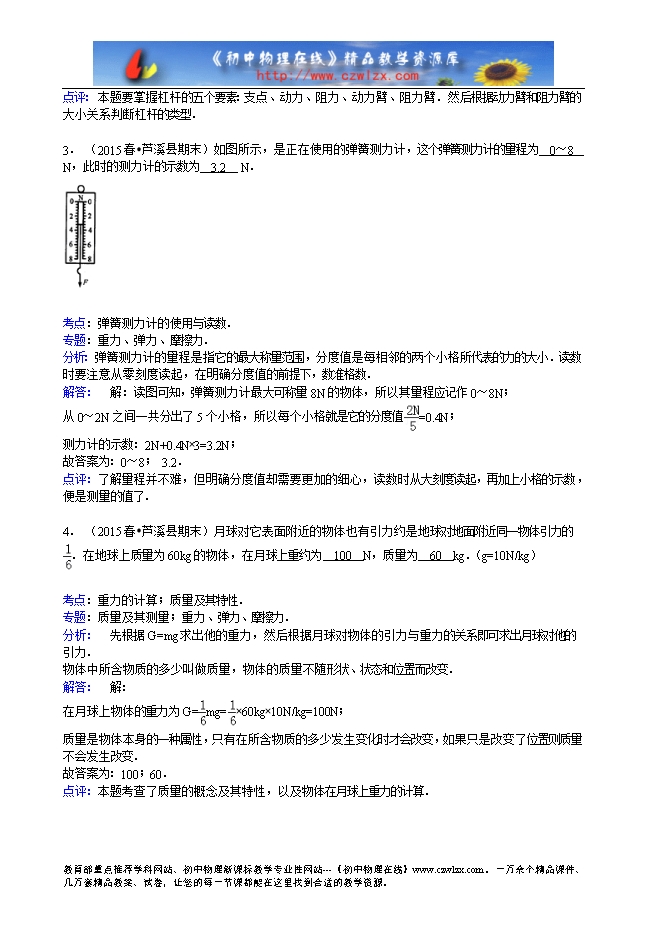
2.(3分)(2011?南昌)市政府实行的“绿色早餐工程”采用了如图所示的推车供应早餐,餐点均匀摆放在餐车内.当售货员将推车前轮推到路沿A时,售货员向下按扶把,这时推车可以视为杠杆,支点是 后轮 (选填“前轮”或“后轮”);当后轮遇到路沿时,售货员向上提扶把,这时支点是 前轮 (选填“前轮”或“后轮”).后一种情况下,推车可以视为 省力 杠杆.
.........
?
部分内容预览



只能预览部分内容,查看全部内容需要下载哦~
同专辑或相关资料
- 1967重庆市涪陵五中2014-2015学年八年级(下)期末物理试题(word解析版)
- 1964安徽省合肥市庐江县2014-2015学年八年级(下)期末物理试题(word解析版)
- 3045四川省广安市岳池县2014-2015学年八年级(下)期末物理试题(word解析版)
- 1606重庆市巴南区2014-2015学年八年级(下)期末物理试题(word解析版)
- 2478江苏省泰州市姜堰区2014-2015学年八年级(下)期末物理试题(word解析版)
- 2111江苏省扬州市宝应县泾河中学2014-2015学年八年级(下)期末物理模拟试题(word解析版)
- 1375江苏省扬州市江都区2014-2015学年八年级(下)期末物理试题及答案(word版)
- 2883北京市西城区2014-2015学年下学期初中八年级期末考试物理试题及答案
资料审核:czwlzx
资料格式:doc
资料版本:人教版
适用地区:江西
文件大小:0.00B
资料作者:芦溪县教研室
审核人员:czwlzx
下载帮助:
- 下载说明:0点券资源无需下载权限,游客可以直接下载。
- 有点券资源为本站精品课件,只提供给vip会员下载,有效期式vip会员可以在有效期内下载本站所有资源。 查看 【申请有效期vip会员方法】 。
-
- 如果您无法下载到本资料,请先参照以下说明检查:
- 1、所有资料必须是登录后才能下载。
- 2、精品资料下载需要下载权限,请确保您是本站vip会员才可下载。有效期vip会员只受有效期限制,不受点券影响,有效期内即使点券用完,仍可继续下载。
- 4、如果鼠标左键下载时直接打开word文档,无法下载保存,可以右键鼠标选择“将链接另存为”下载word文件。
- 5、如果下载的是word文档,直接可用word软件打开;如果是压缩资料包,下载后请先用winrar解压软件解压,再使用对应软件word打开。
- 6、以上步骤检查后均无法解决问题,您可以到[帮助中心]寻找答案或向网站客服人员寻求支持。


会员登录
用户评论
(欢迎您的评论,评论有奖励哟!)