江苏省连云港市2015年中考物理试题(word解析版)
【内容简介】一、选择题(本题共10小题,每小题2分,共20分。每小题给出的四个选项中只有一个符合题意)
1.下列几种估测中符合实际情况的是( )
A.课桌的高度约为80cm
B.洗澡水的适宜温度约为80℃
C.教室中日光灯的功率约为400W
D.一个桔子的重力约为10N
1.A【解析】 课桌的高度约为80cm.洗澡水的适宜温度在30°C-40°C之间.教室中日光灯的功率约为40W.橘子的重力约为1N,10N约等于1千克.故选A.
2.关于平面镜成像,下列说法正确的是( )
A.平面镜所成的像是实像
B.物体离平面镜越近,所成的像越大
C.物体靠近平面镜时,所成的像将远离平面镜
D.平面镜成像利用了光的反射原理
2.D【解析】 平面镜成像是虚像,像与物体等大,物体靠近平面镜时,所成的像将靠近平面镜,平面镜成像利用的是光的反射原理.故选D.
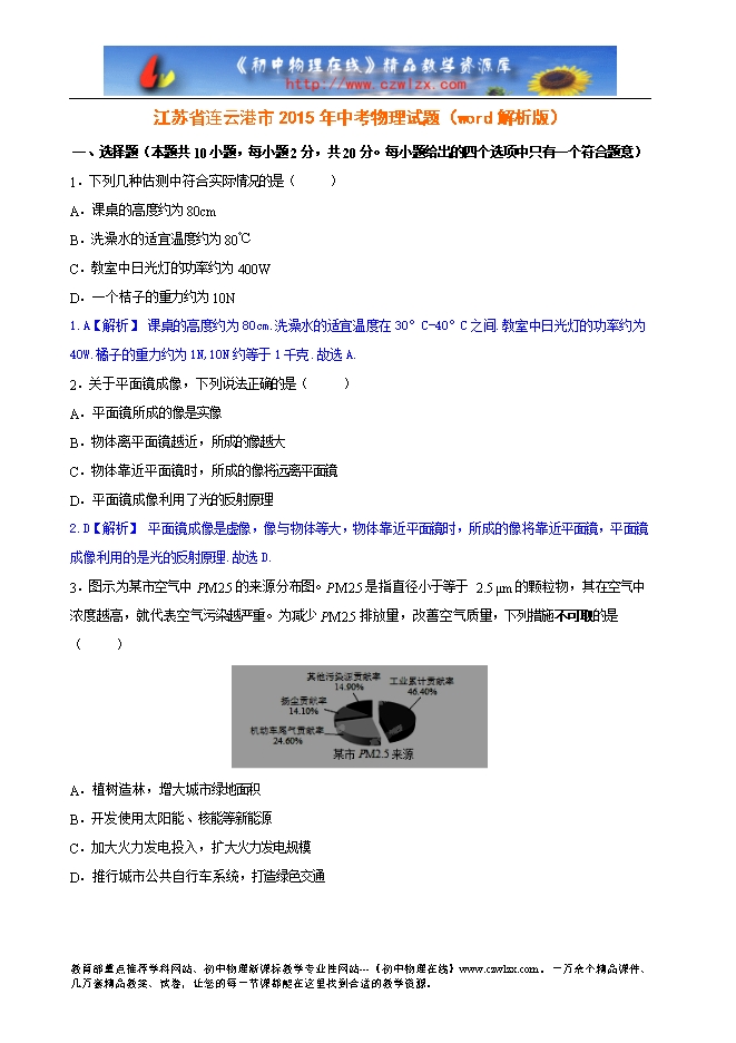
3.图示为某市空气中PM2.5的来源分布图。PM2.5是指直径小于等于 2.5 μm的颗粒物,其在空气中浓度越高,就代表空气污染越严重。为减少PM2.5排放量,改善空气质量,下列措施不可取的是( )
.......
下载word文档附件
部分内容预览



只能预览部分内容,查看全部内容需要下载哦~
同专辑或相关资料
资料审核:czwlzx
资料格式:doc
资料版本:不限
适用地区:江苏
文件大小:0.00B
资料作者:连云港市
审核人员:初中物理在线
下载帮助:
- 下载说明:0点券资源无需下载权限,游客可以直接下载。
- 有点券资源为本站精品课件,只提供给vip会员下载,有效期式vip会员可以在有效期内下载本站所有资源。 查看 【申请有效期vip会员方法】 。
-
- 如果您无法下载到本资料,请先参照以下说明检查:
- 1、所有资料必须是登录后才能下载。
- 2、精品资料下载需要下载权限,请确保您是本站vip会员才可下载。有效期vip会员只受有效期限制,不受点券影响,有效期内即使点券用完,仍可继续下载。
- 4、如果鼠标左键下载时直接打开word文档,无法下载保存,可以右键鼠标选择“将链接另存为”下载word文件。
- 5、如果下载的是word文档,直接可用word软件打开;如果是压缩资料包,下载后请先用winrar解压软件解压,再使用对应软件word打开。
- 6、以上步骤检查后均无法解决问题,您可以到[帮助中心]寻找答案或向网站客服人员寻求支持。


会员登录
用户评论
(欢迎您的评论,评论有奖励哟!)