2015年中考物理第一轮复习讲解练:第八讲 运动和力(含2014中考真题及答案)
【内容简介】【考纲要求】
1. 理解牛顿第一定律;
2.理解惯性是物体的属性,能解释与惯性有关的现象‘
3.实验探究二力平衡的条件;
4.知道摩擦力的大小与哪些因素有关.
【命题趋势】
这部分知识与生活、应用联系密切,是中考重要的考查点,从近几年的中考试题来看,这些考点常以填空、选择题题型出现,牛顿第一定律的得出可能会以实验题出现,考查的重点是将物体的受力情况与其运动情况的结合。
【考点探究】
考点一、牛顿第一定律
【例1】关于牛顿第一定律,下列说法正确的是( )
A.该定律通过斜面小车实验直接得到的
B.该定律不能用实验证明,只是一种猜想
C.该定律可以用实验来证明,因为它是力学的一个基本定律
D.该定律是在可靠的事实基础上,通 过科学推理概括出来的,虽然不能用实验来证明,但能接受住实践的检验
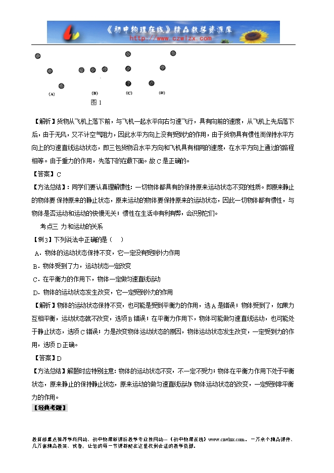
【解析】由伽利略的理想化实验为我们创立了一种科学的研究方法,即在大量的事实经验基础上,经过抽象思维,抓住主要因素,忽略次要因素,通过推理概括出现象的本质。牛顿第一定律是牛顿在伽利略、笛卡儿的结论的基础上,通过进一步推理而概括出来的。该定律不能用实验直接来证明,但是,从定律得出的一切推论,都经受住了实践的检验,是一条大家公认的力 学基本定律之一。
答案: D
方法总结 理解牛顿第一定律是“实验定律”的意义
考点二、运用惯性知识解答有关问题
..........
?
部分内容预览



只能预览部分内容,查看全部内容需要下载哦~
同专辑或相关资料
- 239第7章 7.5 运动和力--2025-2026学年沪粤版物理八年级下册同步考点演练
- 218第八章 运动和力(计算题30道)--2025-2026学年人教版八年级物理全册热点题型专练
- 239第八章 运动和力(综合题30道)--2025-2026学年人教版八年级物理全册热点题型专练
- 207第八章 运动和力(实验题30道)--2025-2026学年人教版八年级物理全册热点题型专练
- 190第八章 运动和力(作图题30道)--2025-2026学年人教版八年级物理全册热点题型专练
- 2432026春沪粤版物理八年级下学期全套培优精做课件:7.5 运动和力
- 2822025年中考物理高频易错考前预测题--运动和力(含解析)
- 4277.5 运动和力---2024-2025学年沪粤版物理八年级下册同步教学课件
资料审核:czwlzx
资料格式:doc
资料版本:不限
适用地区:不限
文件大小:0.00B
资料作者:初中物理在线
审核人员:初中物理在线
下载帮助:
- 下载说明:0点券资源无需下载权限,游客可以直接下载。
- 有点券资源为本站精品资源,只提供给vip会员下载,有效期式vip会员可以在有效期内下载本站所有资源。 查看 【申请有效期vip会员方法】 。
-
- 1、精品资源必须是登录后才能下载。
- 2、精品资源下载需要下载权限,请确保您是本站vip会员才可下载。有效期vip会员只受有效期限制,不受点券影响,有效期内即使点券用完,仍可继续下载。
- 4、如果鼠标左键下载时直接打开word文档,无法下载保存,可以右键鼠标选择“将链接另存为”下载word文件。
- 5、如果下载的是word文档,直接可用word软件打开;如果是压缩资料包,下载后请先用winrar解压软件解压,再使用对应软件word打开。
- 6、以上步骤检查后均无法解决问题,您可以到[帮助中心]寻找答案或向网站客服人员寻求支持。


会员登录
用户评论
(欢迎您的评论,评论有奖励哟!)