2013新人教版九年级物理《第十八章 电功率》基础知识复习讲义
【内容简介】
第一节 电能 电功
1. 电功:电流所做的功叫电功。
? 电功的符号是W,单位是焦耳(焦,J)。电功的常用单位是度,即千瓦时(kW?h)。
? 1kW?h=3.6×106J
2. 电流做功的过程,实际上就是电能转化为其他形式能的过程。
3. 电流在某段电路上所做的功,等于电功率与通电时间的乘积,还等于这段电路两端的电压与电路中的电流以及通电时间的乘积。
? 电功的计算公式为:
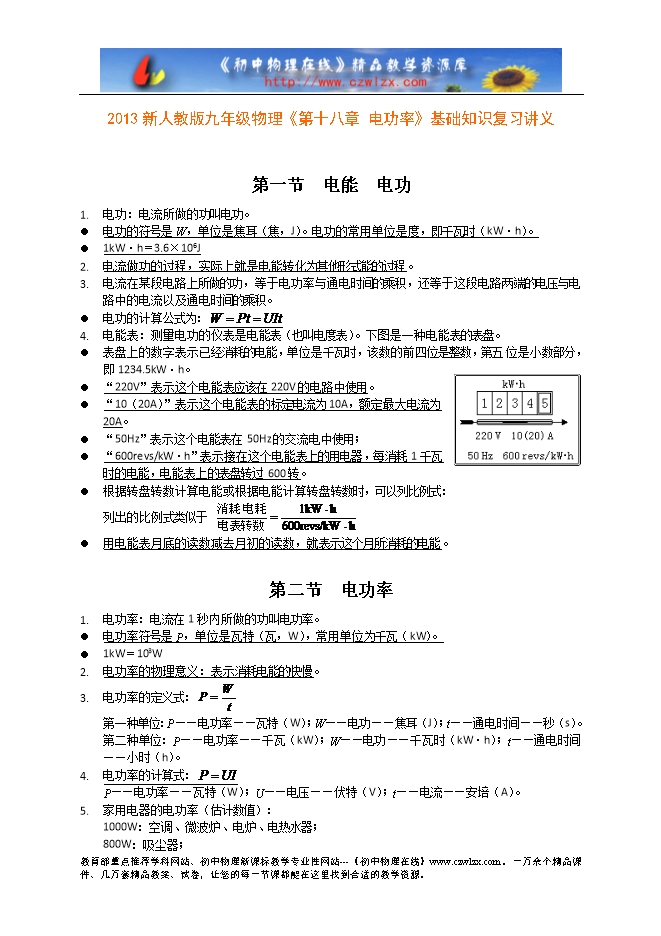
4. 电能表:测量电功的仪表是电能表(也叫电度表)。下图是一种电能表的表盘。
? 表盘上的数字表示已经消耗的电能,单位是千瓦时,该数的前四位是整数,第五 位是小数部分,即1234.5kW?h。
? “220V”表示这个电能表应该在220V的电路中使用。
? “10(20A)”表示这个电能表的标定电流为10A,额定最大电流为20A。
? “50Hz”表示这个电能表在50Hz的交流电中使用;
? “600revs/kW?h”表示接在这个电能表上的用电器,每消耗1千瓦时的电能,电能表上的表盘转过600转。
? 根据转盘转数计算电能或根据电能计算转盘转数时,可以列比例式:
列出的比例式类似于
? 用电能表月底的读数减去月初的读数,就表示这个月所消耗的电能。
第二节 电功率
1. 电功率:电流在1秒内所做的功叫电功率。
? 电功率符号是P,单位是瓦特(瓦,W),常用单位为千瓦(kW)。
? 1kW=103W
2. 电功率的物理意义:表示消耗电能的快慢。
......
?
?
?
部分内容预览



只能预览部分内容,查看全部内容需要下载哦~
同专辑或相关资料
- 180第18章 电功率 专题训练--2025-2026学年九年级阶段性调研试题十六(人教版)【王牌物理河南专…
- 44第18章 电功率 培优训练--2025-2026学年九年级阶段性调研试题十七(人教版)【王牌物理河南专…
- 2892025-2026学年新人教版九年级上学期物理课件:18.2电功率
- 932025-2026人教版物理九年级全一册培优卷:第十八章 电功率(附解析)
- 5322025年中考物理基础知识复习课件:第14讲 欧姆定律 电能 电功率
- 72第22讲 电功率--2025年甘肃中考物理一轮专题复习分点练(原卷版和解析版)
- 880电功率--2025年中考物理复习教材知识点及探究实验考点梳理
- 452024-2025人教版九年级物理《第十八章 电功率》同步拓展提升试题及解析
资料审核:czwlzx
资料格式:doc
资料版本:人教版
适用地区:不限
文件大小:0.00B
资料作者:初中物理在线
审核人员:初中物理在线
下载帮助:
- 下载说明:0点券资源无需下载权限,游客可以直接下载。
- 有点券资源为本站精品资源,只提供给vip会员下载,有效期式vip会员可以在有效期内下载本站所有资源。 查看 【申请有效期vip会员方法】 。
-
- 1、精品资源必须是登录后才能下载。
- 2、精品资源下载需要下载权限,请确保您是本站vip会员才可下载。有效期vip会员只受有效期限制,不受点券影响,有效期内即使点券用完,仍可继续下载。
- 4、如果鼠标左键下载时直接打开word文档,无法下载保存,可以右键鼠标选择“将链接另存为”下载word文件。
- 5、如果下载的是word文档,直接可用word软件打开;如果是压缩资料包,下载后请先用winrar解压软件解压,再使用对应软件word打开。
- 6、以上步骤检查后均无法解决问题,您可以到[帮助中心]寻找答案或向网站客服人员寻求支持。


会员登录
用户评论
(欢迎您的评论,评论有奖励哟!)