(2013秋开学)苏科版八年级《1.2乐音的特性》导学案(预习导学+例题精析+当堂训练+课堂检测+课后练习,无答案)
【内容简介】【目标要求】
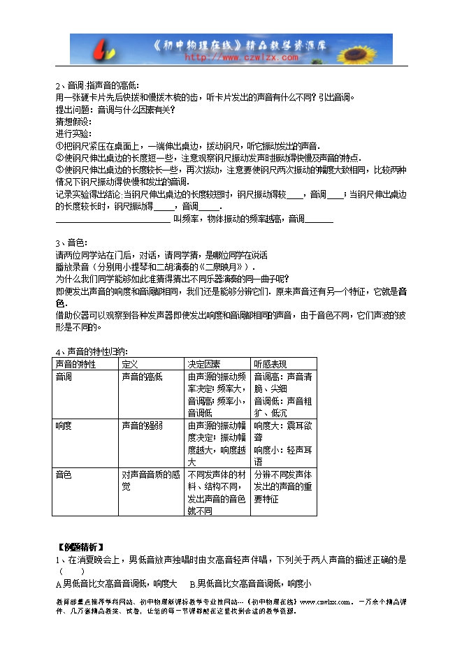
1、了解声音的三特性.知道乐音的音调跟发声体的振动频率有关,响度跟发声体的振幅有关
2、通过做“音调与频率有关的实验”和“响度与振幅有关的实验”,进一步了解物理学研究问题的方法
3、知道不同发声体发出乐音的音色不同.
【预习导学】
1、声音的_______叫做响度,物体振动的_________叫振幅,声音的响度与_______有关,_________越大,响度越大。
2、声音的__________叫音调,____________________________叫频率,音调的高低决定于声源振动的_____________,声源振动的______________越高,声音的音调就越高,_____越低,声音的音调越低。
3、声音的_________叫音色,各种发声器,由于它们的__________、__________不同,发出声音的音色是不同的。比如用笛子和二胡演奏同一个曲子,尽管它们的响度、音调一样,但我们还是能听出来哪个是笛声,哪个是二胡声。
4、_________、_________和_________是反映声音特性的三个物理量,将它们称做_________________。
【问题探究】
1、响度:指声音的 :
[探究]响度跟什么因素有关?
1.用细线把乒乓球吊起来,使乒乓球静止在竖直位置,恰好跟音叉的一个叉股接触.轻敲音叉,观察乒乓球被弹开的幅度.(实验设计时应遵循的原则之一,就是应使实验效果明显,使实验现象便于观察和比较. 本实验中,音叉发声时振动幅度的大小不易观察.但将音叉振动的幅度转换为乒乓球被弹开的幅度时.实验效果变得明显了,像这样把不易观察或不明显的实验现象变得易于观察的思想方法叫转换法或放大法.这是我们设计实验,显示实验效果的常用方法.)
2.重敲音叉,使音叉发出响度更大的声音,观察乒乓球被弹开的幅度.
3.比较音叉发出不同响度的声音时,乒乓球被弹开的幅度有什么不同.
4.通过上面的探究活动,可以得出什么结论?
.......
?
?
?
部分内容预览



只能预览部分内容,查看全部内容需要下载哦~
同专辑或相关资料
资料审核:czwlzx
资料格式:doc
资料版本:苏科版
适用地区:不限
文件大小:0.00B
资料作者:初中物理在线
审核人员:初中物理在线
下载帮助:
- 下载说明:0点券资源无需下载权限,游客可以直接下载。
- 有点券资源为本站精品资源,只提供给vip会员下载,有效期式vip会员可以在有效期内下载本站所有资源。 查看 【申请有效期vip会员方法】 。
-
- 如果您无法下载到本资料,请先参照以下说明检查:
- 1、精品资料必须是登录后才能下载。
- 2、精品资料需要下载权限,请确保您是本站vip会员才可下载。有效期式vip会员只受有效期限制,不受点券影响,有效期内即使点券用完,仍可继续下载。
- 4、如果浏览器启用了拦截弹出窗口,此功能有可能造成下载失败,请临时关闭此功能。本站所有资源下载也无需打开任何下载软件。
- 5、如果下载的是word文档,直接可用word软件打开;如果是压缩资料包,下载后请先用winrar解压软件解压,再使用对应软件word打开。
- 6、以上步骤检查后均无法解决问题,您可以到[帮助中心]寻找答案或向网站客服人员寻求支持。


会员登录
用户评论
(欢迎您的评论,评论有奖励哟!)