2011年全国中考物理真题分类解析专题16--电功率
【内容简介】(2011?山东临沂)2.某日光灯接在照明电路中正常工作时,其电流是0.13A,若通电10min,有 J的电能转化成了热能和 能。
【解题思路】电流通过灯泡做功过程,是电能转化为热能和光能的过程。要计算消耗电能,本题知道电压、电流和通电时间,可以直接使用电功公式W=UIt计算。
W=UIt=220V×0.13A×600s=17160J
【答案】17160 光
【点评】本题考查了电流做功的实质和电功的计算,难度较小。
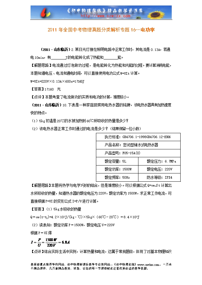
(2011?山东临沂)10.下表是一种家庭厨房用电热水器的铭牌,该电热水器具有加热速度快的特点。
(1)5kg初温是20℃的水被加热到60℃所吸收的热量是多少?
(2)该电热水器正常工作时通过的电流是多少?(结果保留一位小数)
执行标准:GB4706.1-1998GB4706.12-2006
产品名称:密闭型储水式电热水器
产品型号:F05-15A(X)
额定容量:5L 额定压力:6.7MPa
额定功率:1500W 额定电压:220V
额定频率:50Hz 防水等级:IPX4
【解题思路】本题将热学与电学巧妙的结合,但是难度较小。可以根据公式Q=cm⊿t计算出水所吸收的热量,知道热水器的额定电压为220V,额定功率为1500W,求正常工作电流,可直接根据P=UI的变形公式I=P/U进行计算。
【答案】(1)5kg水吸收的热量
Q=cm(t-t0)=4.2×103J/(kg?℃)×5kg×(60℃-20℃)=8.4×105J
(2)读表知:额定功率P=1500W,额定电压U=220V
根据P=UI得
【点评】结合实际生活中实例,计算热量和电流,这属于常规题目,体现了对基本物理知识的应用能力的考察,难度较小。
.........
?
下载word文档压缩附件(.rar)
?
部分内容预览






只能预览部分内容,查看全部内容需要下载哦~
同专辑或相关资料
- 2342025-2026学年新人教版九年级上学期物理课件:18.2电功率
- 912025-2026人教版物理九年级全一册培优卷:第十八章 电功率(附解析)
- 4652025年中考物理基础知识复习课件:第14讲 欧姆定律 电能 电功率
- 72第22讲 电功率--2025年甘肃中考物理一轮专题复习分点练(原卷版和解析版)
- 798电功率--2025年中考物理复习教材知识点及探究实验考点梳理
- 452024-2025人教版九年级物理《第十八章 电功率》同步拓展提升试题及解析
- 552024-2025人教版九年级物理《第十八章 电功率》同步基础巩固试题及解析
- 542024-2025人教版九年级下学期物理名师课件:18.2 电功率(第2课时)
资料审核:czwlzx
资料格式:doc
资料版本:不限
适用地区:不限
文件大小:0.00B
资料作者:huixiaoxu
审核人员:初中物理在线
下载帮助:
- 下载说明:0点券资源无需下载权限,游客可以直接下载。
- 有点券资源为本站精品课件,只提供给vip会员下载,有效期式vip会员可以在有效期内下载本站所有资源。 查看 【申请有效期vip会员方法】 。
-
- 如果您无法下载到本资料,请先参照以下说明检查:
- 1、所有资料必须是登录后才能下载。
- 2、精品资料下载需要下载权限,请确保您是本站vip会员才可下载。有效期vip会员只受有效期限制,不受点券影响,有效期内即使点券用完,仍可继续下载。
- 4、如果鼠标左键下载时直接打开word文档,无法下载保存,可以右键鼠标选择“将链接另存为”下载word文件。
- 5、如果下载的是word文档,直接可用word软件打开;如果是压缩资料包,下载后请先用winrar解压软件解压,再使用对应软件word打开。
- 6、以上步骤检查后均无法解决问题,您可以到[帮助中心]寻找答案或向网站客服人员寻求支持。


会员登录
用户评论
(欢迎您的评论,评论有奖励哟!)