圣陶实验中学生态课堂九年级物理课时学历案:19.2 家庭电路中电流过大的原因
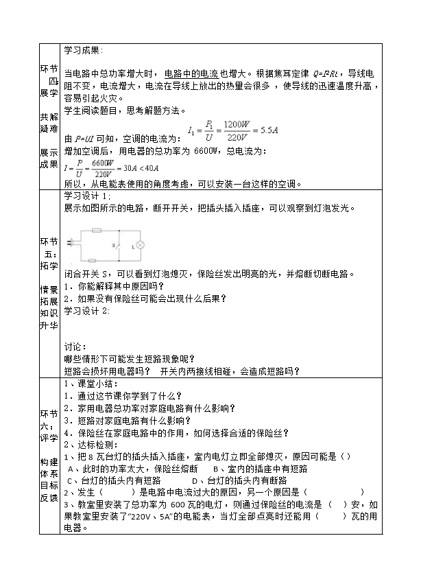
【内容简介】学习主题家庭电路中电流过大的原因课标要求1.知道家庭电路中电流过大的原因是家用电器的总功率过大和短路;2.知道保险丝的作用。学习目标1.理解短路是造成家庭电路电流过大的原因之一。2.理解电路中的总电流随用电器总功率的增大而增大,用电器总功率过大是造成家庭电路电流过大的另一原因。3.培养学生运用物理知识分析实际问题的能力。评价任务评价任务一:物理同步检测的基础知识评价任务二:学力案上的达标检测学法建议1、讲授短路和总功率过大造成电流过大的原因并推导课后检测A物理课后的动手动脑学物理的相关练习题B物理同步基础训练上的能力提升
部分内容预览



只能预览部分内容,查看全部内容需要下载哦~
同专辑或相关资料
资料审核:czwljsw
下载帮助:
- 下载说明:0点券资源无需下载权限,游客可以直接下载。
- 有点券资源为本站精品资源,只提供给vip会员下载,有效期式vip会员可以在有效期内下载本站所有资源。 查看 【申请有效期vip会员方法】 。
-
- 如果您无法下载到本资料,请先参照以下说明检查:
- 1、精品资料必须是登录后才能下载。
- 2、精品资料需要下载权限,请确保您是本站vip会员才可下载。有效期式vip会员只受有效期限制,不受点券影响,有效期内即使点券用完,仍可继续下载。
- 4、如果浏览器启用了拦截弹出窗口,此功能有可能造成下载失败,请临时关闭此功能。本站所有资源下载也无需打开任何下载软件。
- 5、如果下载的是word文档,直接可用word软件打开;如果是压缩资料包,下载后请先用winrar解压软件解压,再使用对应软件word打开。
- 6、以上步骤检查后均无法解决问题,您可以到[帮助中心]寻找答案或向网站客服人员寻求支持。


会员登录
用户评论
(欢迎您的评论,评论有奖励哟!)