专题05 质量与密度--2021-2022学年沪科版八年级物理上册单元知识点讲解与练习(原卷版和解析版)
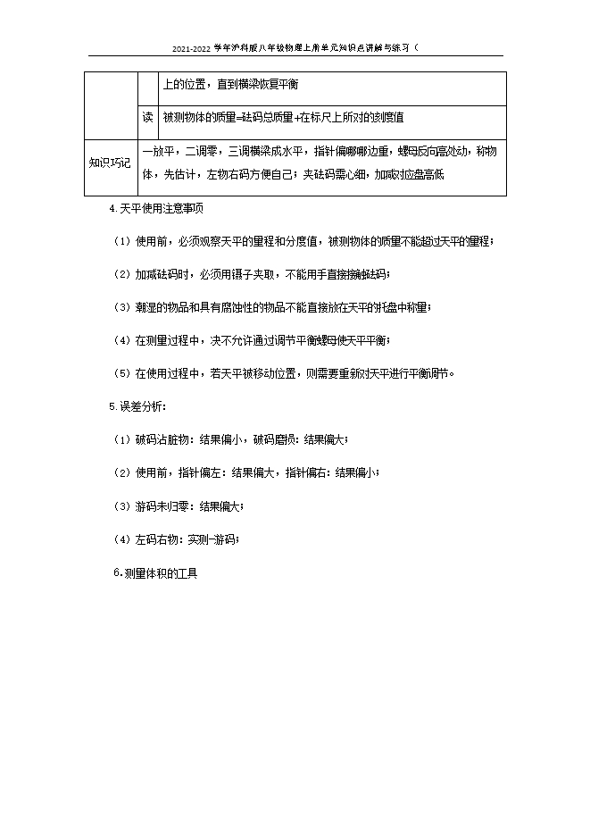
【内容简介】知识点一:质量1.在物理学中,把物体所含物质的多少叫物体的质量。质量符号:m2.质量是物体的基本属性,一切物体都有质量,它不随物体的形状,所处的空间位置,状态的变化而变化。3.基本单位:千克(kg),常用单位:吨(t),克(g),毫克(mg)4.换算关系:1 t=1000kg=106g=109mg典例1.(2020•江苏省初二期中)在下列操作过程中,铁块的质量发生变化的是()A.熔化成铁水B.磨掉一个角C.轧成薄铁片D.从地球运到月球【答案】B【解析】质量表示物体的量的多少,不随位置、温度、形状的变化而变化。A.铁块熔化成铁水是改变了铁的状态,铁块的质量不会变化。故A不符合题意;B.把铁块磨掉一个角,铁块的质量会变小。故B符合题意;C.铁块轧成薄铁片是改变了铁的形状,铁块的质量不会变化。故C不符合题意;D.铁块从地球运到月球是改变了铁块的位置,铁块的质量不会变化。故D不符合题意。典例2.(2020•江苏省初二期中)下列动物中质量最接近2kg的是A.一头水牛B.一只山羊C.一只母鸡D.一只蜜蜂【答案】C【解析】A.一头牛的质量很大,在200kg左右.不符合题意;B.一只山羊的质量大约60斤=30000g=30kg左右.不符合题意;C.一只老母鸡的质量大约4斤=2kg左右.符合题意;D.一只蜜蜂的质量非常小,在5g以下.不符合题意.知识点二:天平和量筒1.常用的测量工具:杆秤、台秤、电子秤。2.实验室常用的测量工具:天平。天平的构成如图所示: 3.托盘天平的使用方法及注意事项天平的使用看观察天平的称量和感量放把天平放在水平桌面移把游码放在标尺左端的零刻度线调调节天平横梁右端的平衡螺母,使指针指在分度盘的中央刻度线称把被测物体放在左盘,用镊子向右盘加减砝码,并适当的调节游码在标尺上的位置,直到横梁恢复平衡读被测物体的质量=砝码总质量+在标尺上所对的刻度值知识巧记一放平,二调零,三调横梁成水平,指针偏哪哪边重,螺母反向高处动,称物体,先估计,左物右码方便自己;夹砝码需心细,加减对应盘高低4.天平使用注意事项(1)使用前,必须观察天平的量程和分度值,被测物体的质量不能超过天平的量程;(2)加减砝码时,必须用镊子夹取,不能用手直接接触砝码;(3)潮湿的物品和具有腐蚀性的物品不能直接放在天平的托盘中称量;(4)在测量过程中,决不允许通过调节平衡螺母使天平平衡;(5)在使用过程中,若天平被移动位置,则需要重新对天平进行平衡调节。5.误差分析:(1)破码沾脏物:结果偏小,破码磨损:结果偏大;(2)使用前,指针偏左:结果偏大,指针偏右:结果偏小;(3)游码未归零:结果偏大;(4)左码右物:实测-游码;6.测量体积的工具
部分内容预览



只能预览部分内容,查看全部内容需要下载哦~
同专辑或相关资料
资料审核:czwlzx
所属专辑: 2021-2022学年沪科版八年级物理上册单元知识点讲解与练习(原卷版和解析版)
资料格式:docx
资料版本:沪科版
适用地区:不限
文件大小:1.94MB
资料作者:fenlin
审核人员:czwlzx
下载帮助:
- 下载说明:0点券资源无需下载权限,游客可以直接下载。
- 有点券资源为本站精品资源,只提供给vip会员下载,有效期式vip会员可以在有效期内下载本站所有资源。 查看 【申请有效期vip会员方法】 。
-
- 如果您无法下载到本资料,请先参照以下说明检查:
- 1、精品资料必须是登录后才能下载。
- 2、精品资料需要下载权限,请确保您是本站vip会员才可下载。有效期式vip会员只受有效期限制,不受点券影响,有效期内即使点券用完,仍可继续下载。
- 4、如果浏览器启用了拦截弹出窗口,此功能有可能造成下载失败,请临时关闭此功能。本站所有资源下载也无需打开任何下载软件。
- 5、如果下载的是word文档,直接可用word软件打开;如果是压缩资料包,下载后请先用winrar解压软件解压,再使用对应软件word打开。
- 6、以上步骤检查后均无法解决问题,您可以到[帮助中心]寻找答案或向网站客服人员寻求支持。


会员登录
用户评论
(欢迎您的评论,评论有奖励哟!)