当前位置:首页 > 试卷中心> 同步测试> 苏科版九年级同步测试 > 内容详情
14.2 变阻器--2021-2022学年苏科版九年级物理上册考点突破与同步练习(附解析)
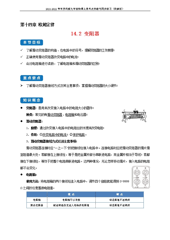
【内容简介】变阻器:是用来改变接入电路中的电阻大小的器件;种类:常见的有滑动变阻器、电阻箱和电位器;滑动变阻器:1.原理:通过改变接入电路中的电阻丝的长度来改变电阻;2.作用:①改变电路中的电流;②保护电路。3.滑动变阻器接线方式以及注意事项:滑动变阻器连接时应“一上一下”的把接线柱接入电路中。连接电路时应把滑动变阻器的滑片滑至阻值最大处。若都接在上接线柱,等于是把金属杆部分串联进电路,而金属杆相当于导线;若都接在下接线柱,等效于把整个电阻串联进电路。这两种情况,无论怎样移动滑片,接入电路的电阻都不会变化。电阻箱:使用方法:将电阻箱的两个接线柱连入电路中,调节四个旋钮就能得到0~9999 Ω之间的任意整数电阻值。优 点缺 点电阻箱电阻箱可以读数但是阻值不连续的滑动变阻器能连续地改变连入电路的电阻值但是阻值不连续的 考点一 变阻器 电阻箱例1 某滑动变阻器上标有“50Ω 2A”字样,其中50Ω表示 ,2A表示 。【答案】此滑动变阻器的最大阻值是50Ω(或调节范围是0~50Ω);此滑动变阻器允许通过的最大电流是2A【解析】同上变式1 如图甲所示,当滑片向C端移动时,它的电阻值 (选填“变大”、“变小”或“不变”);电阻箱是一种能够表示出电阻值的变阻器,如图乙中电阻箱的读数是 Ω。 【答案】变小;1162【解析】当滑片向C端移动时,电阻丝接入电路中的长度变小;其示数为1×1000Ω+1×100Ω+6 ×10Ω+2×1Ω =1162 Ω;考点二 滑动变阻器接线和原理例2 滑动变阻器,是通过改变下列哪个因素来改变接入电路中电阻大小的 ( )A.温度 B.横截面积 C.长度 D.材料
部分内容预览



只能预览部分内容,查看全部内容需要下载哦~
同专辑或相关资料
- 17012.3 变阻器 课件--2025-2026学年北师大版九年级物理全一册精做课件
- 226专题16.4 变阻器--2025-2026人教版物理九年级全一册同步学习 培优讲练:知识梳理+考点讲练+中…
- 4032025-2026学年新人教版九年级上学期物理课件:16.4变阻器
- 1688【教学课件】人教版九年级物理 第十六章 电压 电阻 第4节 变阻器 精品课件与配套教案
- 852023-2024人教版九年级物理同步练:《16.4变阻器》同步练2(附答案)
- 782023-2024人教版九年级物理同步练:《16.4变阻器》同步练1(附答案)
- 441第十四届全国中学物理青年教师大赛一等奖课例《变阻器》视频
- 102316.4 变阻器--2022-2023人教版物理九年级全一册ppt课件
资料审核:czwlzx
所属专辑: 2021-2022学年苏科版九年级物理上册考点突破与同步练习(附解析)
资料格式:docx
资料版本:苏科版
适用地区:不限
文件大小:696.50KB
资料作者:jianjian
审核人员:czwlzx
下载帮助:
- 下载说明:0点券资源无需下载权限,游客可以直接下载。
- 有点券资源为本站精品课件,只提供给vip会员下载,有效期式vip会员可以在有效期内下载本站所有资源。 查看 【申请有效期vip会员方法】 。
-
- 如果您无法下载到本资料,请先参照以下说明检查:
- 1、所有资料必须是登录后才能下载。
- 2、精品资料下载需要下载权限,请确保您是本站vip会员才可下载。有效期vip会员只受有效期限制,不受点券影响,有效期内即使点券用完,仍可继续下载。
- 4、如果鼠标左键下载时直接打开word文档,无法下载保存,可以右键鼠标选择“将链接另存为”下载word文件。
- 5、如果下载的是word文档,直接可用word软件打开;如果是压缩资料包,下载后请先用winrar解压软件解压,再使用对应软件word打开。
- 6、以上步骤检查后均无法解决问题,您可以到[帮助中心]寻找答案或向网站客服人员寻求支持。


会员登录
用户评论
(欢迎您的评论,评论有奖励哟!)