当前位置:首页 > 试卷中心> 同步测试> 人教版八年级同步测试 > 内容详情
2021春人教版八年级物理下册复习必刷题精选:9.1 压强(原卷版和解析版)
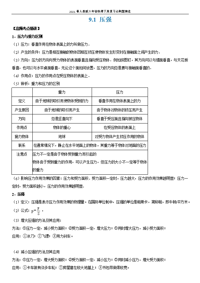
【内容简介】1.压力与重力区别(1)压力:垂直作用在物体表面上的力叫做压力.(2)产生的条件:压力是相互接触的物体因相互挤压使物体发生形变时在接触面之间产生的力.(3)方向:压力的方向与受力物体的表面垂直且指向受压物体.例如按图钉,其方向可以与墙面垂直,与天花板垂直,也可以与水平桌面垂直,无论这个面如何放置,压力的方向总是要与接触面垂直的.(4)作用点:压力的作用点在受压物体的表面上.(5)辨析:重力和压力的区别 重力压力定义由于地球的吸引而使物体受到的力垂直作用在物体表面上的力产生原因由于地球的吸引而产生由于物体对物体的挤压而产生方向总是竖直向下垂直于受压面且指向被压物体作用点物体的重心在受压物体的表面上施力物体地球对受力物体产生挤压作用的物体联系在通常情况下,静止在水平地面上的物体,其重力等于物体对地面的压力注意点压力不一定是由于物体受到重力而引起的物体由于受到重力的作用,可以产生压力,但压力的大小不一定等于物体的重力(6)影响压力作用效果的因素:压力和受力面积.受力面积一定时,压力越大,压力的作用效果越明显;压力一定时,受力面积越小,压力的作用效果越明显.2.压强(1)定义:压强是表示压力作用效果的物理量。在国际单位制中,压强的单位是帕斯卡,简称帕,即牛顿/平方米。(2)公式:p= ,(3)增大压强的方法及其应用:方法:①压力一定,减小受力面积;②受力面积一定,增大压力;③同时增大压力,减小受力面积;应用:①冰刀;②飞镖;③用力刹车。(4)减小压强的方法及其应用方法:①压力一定,增大受力面积;②受力面积一定,减小压力;③同时减小压力,增大受力面积;应用:①卡车装有许多车轮;②房屋建在较大地基上;③书包带做得较宽。【必刷题精练】一、选择题(每小题只有一个选项符合题意)1.关于压力产生的说法正确的是( )A.压力都是由于物体的重力产生的B.压力的大小总是等于物体的重力C.竖直作用在物体表面上的力叫做压力D.压力的大小有时等于物体的重力解:A、压在竖直面上的物体产生的压力不是由于重力的原因产生的,不符合题意;B、自由放置在水平面上的物体对接触面的压力大小等于重力,其它情况压力不一定等于重力,不符合题意;C、垂直作用在物体表面上的力叫做压力,不符合题意;D、只有物体自由放置在水平面上,物体对水平面的压力才等于重力,符合题意;故选:D。2.成语“如芒在背”用来形容坐立不安,其本义所涉及的物理概念主要是( )A.质量B.密度C.压强D.速度解:“如芒在背”是指好像有芒刺扎在背上一样,芒刺很细,受力面积很小,在压力一定时,压强很大,故扎在背上感觉很疼,涉及的物理概念主要是压强。故ABD错误,C正确。故选:C。3.如图所示的各个实例,为了增大压强的是( )A. 压路机的碾子很重B. 书包带做得较宽C. 滑雪板的面积较大D. 图钉帽的面积较大解:A、压路机的碾子很重,是在受力面积一定时,通过增大压力的方法来增大压强,故A符合题意;B、书包背带很宽,是在压力一定时,增大书包和肩膀的受力面积来减小书包对肩膀的压强,使肩膀感到舒服,故B不符合题意;C、滑雪板的面积较大,是在压力一定时,增大受力面积来减小对雪地的压强,不至于陷进雪地,故C不符合题意;D、图钉帽的面积较大,是在压力一定时,增大受力面积来减小压强,故D不符合题意。故选:A。4.2020年4月23日,第36次南极考察的“雪龙”号已返回国内基地码头,破冰船利用极大的重量把冰压碎。为了加强作用力,有时候在船首的贮水舱里,还要盛满水“液体压舱物”这样做是为了( )A.增大受力面积B.减小压强C.增大压力D.减小压力解:2020年4月23日,第36次南极考察的“雪龙”号已返回国内基地码头,破冰船利用极大的重量把冰压碎。为了加强作用力,有时候在船首的贮水舱里,还要盛满水“液体压舱物”,增大了重力,对冰的压力等于破冰船的重力,增大重力即增大对冰的压力;故选:C。
只能预览部分内容,查看全部内容需要下载哦~
同专辑或相关资料
- 32第8章 8.1 压强--2025-2026学年沪粤版物理八年级下册同步考点演练
- 359.1压强 课件---2025-2026学年教科版八年级物理下册配套ppt
- 212第九章 压强(综合题30道)--2025-2026学年人教版八年级物理全册热点题型专练
- 194第九章 压强(实验题30道)--2025-2026学年人教版八年级物理全册热点题型专练
- 352026春沪粤版物理八年级下学期全套培优精做课件:8.1 压强
- 759.1 压强---2026春人教版物理八年级下学期配套教学课件
- 2039.1 压强(第2课时)---2025-2026学年苏科版物理八年级下学期新授课简洁课件
- 2309.1 压强(第1课时)---2025-2026学年苏科版物理八年级下学期新授课简洁课件
资料审核:czwlzx
所属专辑: 2021春人教版八年级物理下册复习必刷题精选(原卷版和解析版)
资料格式:docx
资料版本:人教版
适用地区:不限
文件大小:531.18KB
资料作者:jianjian
审核人员:czwlzx
下载帮助:
- 下载说明:0点券资源无需下载权限,游客可以直接下载。
- 有点券资源为本站精品课件,只提供给vip会员下载,有效期式vip会员可以在有效期内下载本站所有资源。 查看 【申请有效期vip会员方法】 。
-
- 如果您无法下载到本资料,请先参照以下说明检查:
- 1、所有资料必须是登录后才能下载。
- 2、精品资料下载需要下载权限,请确保您是本站vip会员才可下载。有效期vip会员只受有效期限制,不受点券影响,有效期内即使点券用完,仍可继续下载。
- 4、如果鼠标左键下载时直接打开word文档,无法下载保存,可以右键鼠标选择“将链接另存为”下载word文件。
- 5、如果下载的是word文档,直接可用word软件打开;如果是压缩资料包,下载后请先用winrar解压软件解压,再使用对应软件word打开。
- 6、以上步骤检查后均无法解决问题,您可以到[帮助中心]寻找答案或向网站客服人员寻求支持。





会员登录
用户评论
(欢迎您的评论,评论有奖励哟!)