9.4 功率--【教育机构专用】2021年春北师大版八年级物理辅导讲义(学生版和教师版)
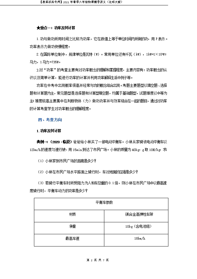
【内容简介】二、知识点解析1.定义:单位时间里完成的功;或说成:单位时间内力作做的功。2.功率的物理意义:功率是表示力做功快慢的物理量;即单位时间内完成的功。3.公式: 。4.单位:在国际单位制中,功率单位是瓦特,符号是 W 。常用单位还有千瓦(kW)、马力。 换算关系: 。5.功率公式的解释:(1)物体在拉力F的作用下,以速度v沿拉力的方向做匀速直线运动,则拉力做功的功率等于力与物体速度的乘积,即 。(2)利用该公式时要注意:拉力F必须是恒力,且物体运动的速度应不变;v的单位必须用m/s,这样算出的功率单位才是W;速度v跟拉力F必须对应,即v必须是受到拉力的物体在拉力的方向上移动的速度。三、重点、难点与易错点★重点一:功率及其计算1.功与做功所用时间之比称为功率,它在数值上等于单位时间内所做的功,用P表示。功率表示力做功快慢程度。2.在国际单位制中,规律单位是瓦特(W)。常用单位还有千瓦(kW),1kW=1×103W;马力,1马力=735W。3.对“功率”的考查主要有对功率概念的理解和掌握程度,主要内容有:功率概念的认识以及简单计算,能进行功率的计算并利用功率解释生活中例子等。功率在中考中出现概率很高并经常与功的概念结合出现。考题主要题型以填空题、选择题和计算题为主,常见题型是选择题和计算型填空题,均属于基础题型,试题难度以中等为主;难度较高主要集中在判断物体(力)做功功率并与效率结合在一起的题目,通过对功率的计算考查学生对功率概念的理解程度。四、考查方向1.功率及其计算典例一:(2020•临夏)爸爸给小林买了一部电动平衡车。小林从家骑该电动平衡车以12km/h的速度匀速行驶,用15min到达了市民广场。小林的质量为40kg,g取10N/kg,求:(1)小林家到市民广场的距离是多少?(2)小林在市民广场水平路面上骑行时,车对地面的压强是多少?(3)若骑行平衡车时所受阻力为人和车总重的0.1倍,则小林在市民广场中以最高速度骑行时,平衡车动力的功率是多少?平衡车参数材质镁合金高弹性车架净重10kg(含电池组)最高车速18km/h充电时间约4小时轮胎个数2轮胎总触地面积5cm2 【解析】(1)小林骑该电动平衡车的速度v=12km/h,时间t=15min= h,由v= 可得,小林家到市民广场的距离s=vt=12km/h× h=3km;(2)小林驾驶自平衡车时,车对地面的压力:F=G总=(m人+m车)g=(40kg+10kg)×10N/kg=500N,车对水平地面的压强:p= = =1×106Pa。(3)平衡车的最大速度:v=18km/h=5m/s,因平衡车的最大速度匀速直线行驶时处于平衡状态,平衡车的动力和所受的阻力是一对平衡力,所以,平衡车的动力:F′=f=0.1G总=0.1×500N=50N,平衡车动力的功率:P= = =F′v=50N×5m/s=250W。答:(1)小林家到市民广场的距离是3km;(2)小林在市民广场水平路面上骑行时,车对地面的压强是1×106Pa;(3)平衡车动力的功率是250W。
部分内容预览



只能预览部分内容,查看全部内容需要下载哦~
同专辑或相关资料
资料审核:czwlzx
所属专辑: 【教育机构专用】2021年春北师大版八年级物理辅导讲义(学生版和教师版)
资料格式:docx
资料版本:北师大版
适用地区:不限
文件大小:346.22KB
资料作者:习大师
审核人员:czwlzx
下载帮助:
- 下载说明:0点券资源无需下载权限,游客可以直接下载。
- 有点券资源为本站精品资源,只提供给vip会员下载,有效期式vip会员可以在有效期内下载本站所有资源。 查看 【申请有效期vip会员方法】 。
-
- 如果您无法下载到本资料,请先参照以下说明检查:
- 1、精品资料必须是登录后才能下载。
- 2、精品资料需要下载权限,请确保您是本站vip会员才可下载。有效期式vip会员只受有效期限制,不受点券影响,有效期内即使点券用完,仍可继续下载。
- 4、如果浏览器启用了拦截弹出窗口,此功能有可能造成下载失败,请临时关闭此功能。本站所有资源下载也无需打开任何下载软件。
- 5、如果下载的是word文档,直接可用word软件打开;如果是压缩资料包,下载后请先用winrar解压软件解压,再使用对应软件word打开。
- 6、以上步骤检查后均无法解决问题,您可以到[帮助中心]寻找答案或向网站客服人员寻求支持。


会员登录
用户评论
(欢迎您的评论,评论有奖励哟!)