【精品】2020-2021初中电学同步专题点拨与强化:专题47 探究影响电热大小的因素(原卷版和解析版)
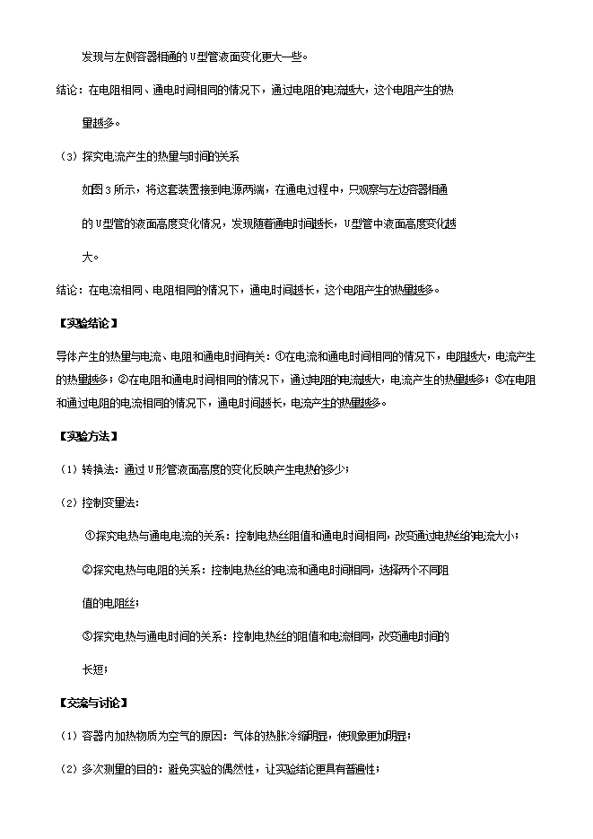
    【内容简介】【设计与进行实验】1.主要实验器材选取及作用:(1)加热材料的选用:用煤油或空气(相比于水:①煤油是绝缘体;②煤油和空气的比热容小,可以使实验现象更明显);(2)选择加热物质的要求:①物质种类、质量和初温均相同;②绝缘体。2.实验步骤:(1)探究电流产生的热量与电阻的关系将两个容器中的电阻丝串联起来接到电源两端,通过两电阻丝的电流相同,通电一段时间后,比较两个容器中U型管液面的高度变化情况,发现与右边容器相连的U型管液面高度变化更大一些。如图1所示:                 图1                   图2                      图3结论:在电流相同、通电时间相同的情况下,电阻越大,这个电阻产生的热量越多。(2)探究电流产生的热量与电流的关系如图2所示,两个密闭容器中的电阻丝阻值都是5Ω,在右侧容器的外部,将一个5Ω的电阻与这个电阻并联,因此通过左侧容器中电阻丝的电流大于通过通过右侧容器中电阻丝的电流。在通电时间相同时,观察两个U型管中液面高度的变化。发现与左侧容器相通的U型管液面变化更大一些。结论:在电阻相同、通电时间相同的情况下,通过电阻的电流越大,这个电阻产生的热量越多。(3)探究电流产生的热量与时间的关系如图3所示,将这套装置接到电源两端,在通电过程中,只观察与左边容器相通的U型管的液面高度变化情况,发现随着通电时间越长,U型管中液面高度变化越大。结论:在电流相同、电阻相同的情况下,通电时间越长,这个电阻产生的热量越多。【实验结论】导体产生的热量与电流、电阻和通电时间有关:①在电流和通电时间相同的情况下,电阻越大,电流产生的热量越多;②在电阻和通电时间相同的情况下,通过电阻的电流越大,电流产生的热量越多;③在电阻和通过电阻的电流相同的情况下,通电时间越长,电流产生的热量越多。【实验方法】(1)转换法:通过U形管液面高度的变化反映产生电热的多少;(2)控制变量法:①探究电热与通电电流的关系:控制电热丝阻值和通电时间相同,改变通过电热丝的电流大小;②探究电热与电阻的关系:控制电热丝的电流和通电时间相同,选择两个不同阻值的电阻丝;③探究电热与通电时间的关系:控制电热丝的阻值和电流相同,改变通电时间的长短;【交流与讨论】(1)容器内加热物质为空气的原因:气体的热胀冷缩明显,使现象更加明显;(2)多次测量的目的:避免实验的偶然性,让实验结论更具有普遍性;例题赏析【例1】小刚在探究“电流通过导体时产生的热量与什么因素有关”的实验中,所用的实验器材如图甲所示,两个透明容器内密封着等质量的空气,U形管中液面最初相平,两个密闭容器中都有一段电阻丝.(1)请你用笔画线代替导线,帮小刚将图甲两个容器的电阻丝接到电路中,要求滑动变阻器滑片向右移动时,通过电路的电流变小; (2)电路连接正确后,闭合开关前,小刚应将滑动变阻器的滑片移至最______端;(选填“左”或“右”)(3)实验中是通过观察U形管中液面的________来显示容器内空气温度的变化,这里采用的方法是________;(4)图甲的装置中,通过两电热丝的电流________;该装置可以探究电流产生的热量跟导体的________的关系,一段时间后,________(选填“左”或“右”)侧U形管液面差高,得出的结论是:____________________                                                                           ;(5)为使上述结论具有一定的普遍性,同学们讨论了以下两种方案:方案一:在图甲中,断开开关,待U形管中液面降回到起始高度后,再次闭合开关进行实验,比较U形管中液面上升情况,得出结论.方案二:在图甲中,断开开关,换用阻值不同的电阻,待U形管中液面降回到起始高度后,再次闭合开关进行实验,比较U形管中液面上升情况,得出结论.以上两种方案,你认为可行的方案是________;(6)小刚继续进行实验,让两个密闭容器中的电阻一样大,在其中一个容器的外部将一个相同阻值的电阻和这个容器内的电阻并联(如图乙所示).移走图甲中的容器,换接图乙容器到电路中,重新做这个实验;①该装置探究的是电流产生的热量跟________的关系,阻丝R3的作用是使通过电阻丝R1和R2的________不同;②通电一段时间后,________(选填“左”或“右”)侧U形管的液面差高.得出的结论是:______________ __                                                                           ;③要进一步探究导体产生热量的多少与电流的关系,寻找普遍规律,在图乙实验装置不变的情况下,可以采取的方法是:___________________________________________________;(7)英国物理学家焦耳通过大量实验,最先精确的确定了电流通过导体时产生的热量跟电流的二次方成正比,跟导体的________成正比,跟__________成正比.这个规律叫做焦耳定律,其表达式为________.
 
只能预览部分内容,查看全部内容需要下载哦~
同专辑或相关资料
- 1344【精品】2020-2021初中电学同步专题点拨与强化:专题59 力、电、热综合计算(原卷版和解析版)
 - 224【精品】2020-2021初中电学同步专题点拨与强化:专题58 电与磁单元测试卷(综合测试)(原卷版…
 - 171【精品】2020-2021初中电学同步专题点拨与强化:专题57 探究电磁铁磁性强弱的影响因素(原卷版…
 - 148【精品】2020-2021初中电学同步专题点拨与强化:专题56 电与磁 易错、疑难问题集训(原卷版和解…
 - 150【精品】2020-2021初中电学同步专题点拨与强化:专题55 三种电磁现象的判断(原卷版和解析版)
 - 149【精品】2020-2021初中电学同步专题点拨与强化:专题54 电磁作图(原卷版和解析版)
 - 1061【精品】2020-2021初中电学同步专题点拨与强化:专题53 生活用电 单元测试卷(综合测试)(原…
 - 1278【精品】2020-2021初中电学同步专题点拨与强化:专题52 生活用电 易错、疑难问题集训(原卷版…
 
资料审核:czwlzx
下载帮助:
                - 下载说明:0点券资源无需下载权限,游客可以直接下载。
 - 有点券资源为本站精品课件,只提供给vip会员下载,有效期式vip会员可以在有效期内下载本站所有资源。 查看 【申请有效期vip会员方法】 。
 - 
                        
- 如果您无法下载到本资料,请先参照以下说明检查:
 - 1、所有资料必须是登录后才能下载。
 - 2、精品资料下载需要下载权限,请确保您是本站vip会员才可下载。有效期vip会员只受有效期限制,不受点券影响,有效期内即使点券用完,仍可继续下载。
 - 4、如果鼠标左键下载时直接打开word文档,无法下载保存,可以右键鼠标选择“将链接另存为”下载word文件。
 - 5、如果下载的是word文档,直接可用word软件打开;如果是压缩资料包,下载后请先用winrar解压软件解压,再使用对应软件word打开。
 - 6、以上步骤检查后均无法解决问题,您可以到[帮助中心]寻找答案或向网站客服人员寻求支持。
 
 





会员登录
用户评论
(欢迎您的评论,评论有奖励哟!)