当前位置:首页 > 试卷中心> 单元测试> 沪粤版九年级单元测试 > 内容详情
[精品]2020-2021学年沪粤版九年级物理上学期期末复习考点通专题:3 探究简单电路(原卷版和解析版)
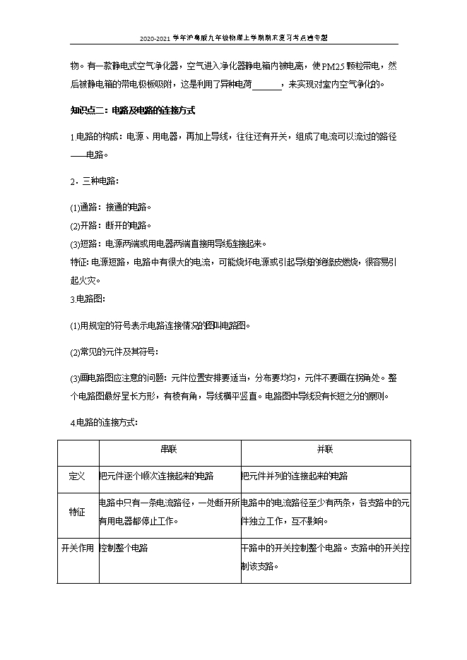
【内容简介】知识点一:两种电荷1.电荷:物体有了吸引轻小物体的性质,我们说物体带了电,或带了电荷。2.摩擦起电:用摩擦的方法使物体带电,叫做摩擦起电。 3.正电荷:丝绸摩擦过的玻璃棒带的电荷叫正电荷。4.负电荷:毛皮摩擦过的橡胶棒上带的电荷叫负电荷。5.电荷作用规律:同种电荷互相排斥,异种电荷互相吸引。 6.验电器:(1)验电器的结构:金属球、金属杆、金属箔。(2)作用:检验物体是否带电。(3)原理:同种电荷互相排斥。(4)检验物体是否带电的方法:看是否可以吸引轻小物体;通过验电器;利用电荷间的相互作用。典例1.(2020绵阳模拟)甲、乙、丙三个轻质小球,已知甲带正电,甲与乙间相互排斥,甲与丙间相互吸引。则 ( )A.乙带正电,丙一定带正电B.乙带正电,丙可能不带电C.乙带负电,丙一定带负电D.乙带负电,丙可能带负电【答案】B甲带正电,甲与乙间相互排斥,说明甲、乙都带正电;甲与丙间相互吸引,因为吸引的情况有两种可能,即两球可能都带电且是异种电荷,也可能一个带电,另一个不带电;故丙可能带负电,也可能不带电。故ACD不符合题意,B符合题意。故选B。典例2.(2020福州模拟)如图所示的“吸引现象”由静电引起的是( ) 【答案】C【解析】A.磁铁吸引硬币是由于磁体有吸引铁、钴、镍的性质,故A不符合题意;B.压紧的铅块互相吸引,是由于分子之间有引力,故B不符合题意;C.摩擦后的气球吸引头发,是因为气球摩擦后带上静电,吸引轻小物体,故C符合题意;D.吸盘吸在墙壁上是大气压的作用,故D不符合题意。故选C。典例3.(2020西安模拟)PM2.5颗粒是指大气中直径小于或等于2.5_______(填单位)的颗粒物。有一款静电式空气净化器,空气进入净化器静电箱内被电离,使PM2.5颗粒带电,然后被静电箱的带电极板吸附,这是利用了异种电荷_______,来实现对室内空气净化的。【答案】微米(或μm);相互吸引(或吸引)【解析】PM2.5颗粒直径小于或等于2.5 μm;PM2.5颗粒带电,被带电极板吸附,说明两个带电体带的是异种电荷,利用了异种电荷相互吸引达到净化空气的目的。知识点二:电路及电路的连接方式1.电路的构成:电源、用电器,再加上导线,往往还有开关,组成了电流可以流过的路径——电路。2.三种电路:(1)通路:接通的电路。(2)开路:断开的电路。(3)短路:电源两端或用电器两端直接用导线连接起来。特征:电源短路,电路中有很大的电流,可能烧坏电源或引起导线的绝缘皮燃烧,很容易引起火灾。3.电路图:(1)用规定的符号表示电路连接情况的图叫电路图。(2)常见的元件及其符号:(3)画电路图应注意的问题:元件位置安排要适当,分布要均匀,元件不要画在拐角处。整个电路图最好呈长方形,有棱有角,导线横平竖直。电路图中导线没有长短之分的原则。4.电路的连接方式:
部分内容预览



只能预览部分内容,查看全部内容需要下载哦~
同专辑或相关资料
- 442024-2025沪粤版九年级物理《第十三章 探究简单电路》培优训练卷及答案
- 712023秋沪粤版九年级物理《第十三章 探究简单电路》综合素质评价试题及答案
- 248[精品]2020-2021学年沪粤版九年级物理上学期期末复习考点通专题:期末模拟测试(原卷版和解析…
- 181[精品]2020-2021学年沪粤版九年级物理上学期期末复习考点通专题:5 电能与电功率(原卷版和解…
- 169[精品]2020-2021学年沪粤版九年级物理上学期期末复习考点通专题:4 探究欧姆定律(原卷版和解…
- 185[精品]2020-2021学年沪粤版九年级物理上学期期末复习考点通专题:2 内能与热机(原卷版和解析…
- 244[精品]2020-2021学年沪粤版九年级物理上学期期末复习考点通专题:1 机械功与机械能(原卷版和…
- 370第13章 探究简单电路 章末复习案—2020秋九年级物理沪粤版上册作业ppt(成套)
资料审核:czwlzx
下载帮助:
- 下载说明:0点券资源无需下载权限,游客可以直接下载。
- 有点券资源为本站精品课件,只提供给vip会员下载,有效期式vip会员可以在有效期内下载本站所有资源。 查看 【申请有效期vip会员方法】 。
-
- 如果您无法下载到本资料,请先参照以下说明检查:
- 1、所有资料必须是登录后才能下载。
- 2、精品资料下载需要下载权限,请确保您是本站vip会员才可下载。有效期vip会员只受有效期限制,不受点券影响,有效期内即使点券用完,仍可继续下载。
- 4、如果鼠标左键下载时直接打开word文档,无法下载保存,可以右键鼠标选择“将链接另存为”下载word文件。
- 5、如果下载的是word文档,直接可用word软件打开;如果是压缩资料包,下载后请先用winrar解压软件解压,再使用对应软件word打开。
- 6、以上步骤检查后均无法解决问题,您可以到[帮助中心]寻找答案或向网站客服人员寻求支持。


会员登录
用户评论
(欢迎您的评论,评论有奖励哟!)