【精品】2020秋人教版八年级上册物理教材解读:2.4 噪声的危害和控制(原稿版和解析版)
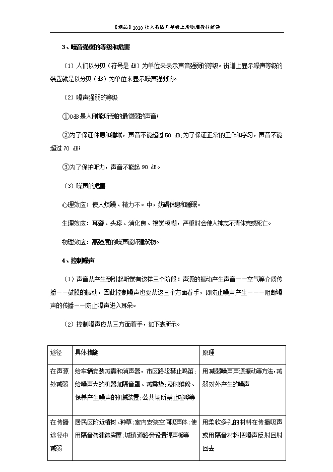
【内容简介】1.噪声的本质从两个角度理解噪声:(1)从物理学角度来看,发声体做无规则振动发出的声音就是噪声。(2)从环境保护角度来看,凡是妨碍人们正常休息、学习和工作的声音,以及对人们要听的声音产生干扰的声音,都属于噪声。2.噪声的来源主要体现在四个方面∶(1)工业噪声,纺织厂、印刷厂、机械车间的机器运转等;(2)交通噪声,各种交通工具的马达声、鸣笛声、刹车声等;(3)施工噪声,盖楼筑路时的打桩声、混凝土搅拌机的轰鸣声等;(4)社会生活噪声,家庭噪声、集贸市场的喧哗声、娱乐场所的音乐声和歌声、商场(店)门口的喇叭声等。3、噪音强弱的等级和危害(1)人们以分贝(符号是dB)为单位来表示声音强弱的等级。街道上显示噪声等级的装置就是以分贝(dB)为单位来显示噪声强弱的。(2)噪声强弱的等级①0dB是人刚能听到的最微弱的声音;②为了保证休息和睡眠,声音不能超过50 dB;为了保证正常的工作和学习,声音不能超过70 dB;③为了保护听力,声音不能起90 dB。(3)噪声的危害心理效应:使人烦躁、精力不。中,妨碍休息和睡眠。生理效应:耳聋、头疼、消化良、视觉模糊,严重时会使人神志不清休克或死亡。物理效应:高强度的噪声能坏建筑物。4、控制噪声(1)声音从产生到引起听觉有这样三个阶段∶声源的振动产生声音——空气等介质传播——鼓膜的振动,因此控制噪声也要从这三个方面着手,即防止噪声产生———阻断噪声的传播——防止噪声进入耳朵。(2)控制噪声应从三方面着手,如下表所示。途径具体措施原理在声源处减弱给车辆安装减震和消声器,市区路段禁止鸣笛;给噪声大的机器加隔音罩、减震垫;及时维修、保养产生噪声的机械装置;公共场所禁止喧哗等用减弱噪声声源振动等方法,减弱对外产生的噪声在传播途径中减弱居民区附近植树、种草;室内安装空间吸声体;使用隔音砖建造房屋;城镇道路旁设置隔声板等用柔软多孔的材料在传播吸声或用隔音材料把噪声反射回射回去在人耳处减弱戴耳罩、耳塞、隔音帽等用隔音材料把噪声反射回射回去
部分内容预览



只能预览部分内容,查看全部内容需要下载哦~
同专辑或相关资料
资料审核:czwlzx
资料格式:docx
资料版本:人教版
适用地区:不限
文件大小:1.65MB
资料作者:吴江
审核人员:czwlzx
下载帮助:
- 下载说明:0点券资源无需下载权限,游客可以直接下载。
- 有点券资源为本站精品资源,只提供给vip会员下载,有效期式vip会员可以在有效期内下载本站所有资源。 查看 【申请有效期vip会员方法】 。
-
- 如果您无法下载到本资料,请先参照以下说明检查:
- 1、精品资料必须是登录后才能下载。
- 2、精品资料需要下载权限,请确保您是本站vip会员才可下载。有效期式vip会员只受有效期限制,不受点券影响,有效期内即使点券用完,仍可继续下载。
- 4、如果浏览器启用了拦截弹出窗口,此功能有可能造成下载失败,请临时关闭此功能。本站所有资源下载也无需打开任何下载软件。
- 5、如果下载的是word文档,直接可用word软件打开;如果是压缩资料包,下载后请先用winrar解压软件解压,再使用对应软件word打开。
- 6、以上步骤检查后均无法解决问题,您可以到[帮助中心]寻找答案或向网站客服人员寻求支持。


会员登录
用户评论
(欢迎您的评论,评论有奖励哟!)