[精品专辑]2020秋苏科版八年级物理上册课时同步检测:期中考试试卷(一)(原卷版和解析版)
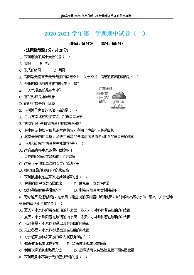
【内容简介】1. 下列选项不属于光源的是( )A. 太阳B. 火焰C. 发光的水母D. 月亮【答案】D【解析】月亮本身不发光,它只是反射了太阳光,不是光源,故选D。2. 右图是无锡某天天气预报的信息图片,关于图片中信息的解释正确的是( )A. 预报的最低气温读作“摄氏零下1度”B. 全天气温高低温差为4℃C. 雪的形成是凝固现象D. 雨的形成是汽化现象【答案】B【解析】A、预报的最低气温应读作“零下1摄氏度”,故A错误;B、全天气温高低温差为3-(-1)=4℃,故B正确;C、雪的形成是凝华现象,故C错误;D、雨的形成是水蒸气先凝华,后熔化的现象,故D错误。3. 下列关于声音的说法正确的是( )A. 用力鼓掌比轻轻拍掌发出的声音音调高B. “声纹门锁”是依据声音的响度来识别的C. 医生用B超检查胎儿的发育情况,利用了声音可以传递信息D. 北京天坛的回音壁,加快了声音的传播速度从而使人听到的声音更加洪亮【答案】C【解析】A、用力越大,声源振幅越大,响度越大,故A错误;B、“声纹门锁”是依据声音的音色来识别的,故B错误;C、医生用B超检查胎儿的发育情况,利用了声音可以传递信息,故C正确;D、回音壁利用声音的反射使原声增强,不会改变声音的传播速度,故D错误。4. 下列实验探究“声音具有能量”的是( )A. 改变高脚杯中水的量,摩擦杯口B. 点燃的蜡烛放在音箱前,打开音量C. 改变尺子伸出桌边的长度,拔动尺子D. 拔动绷紧的粗细不同的橡皮筋【答案】B【解析】A、改变高脚杯中水的量,摩擦杯口是探究“影响声音高低的因素”,故A错误;B、点燃的蜡烛放在音箱前,打开音量,发现蜡烛在摇曳,说明声音具有能量,故B正确;C、改变尺子伸出桌边的长度,拔动尺子是探究“影响声音高低的因素”,故C错误;D、拔动绷紧的粗细不同的橡皮筋是探究“影响声音高低的因素”,故D错误。5. 下列措施中是在声源处减弱噪声的是( )A. 房间的窗户安装双层玻璃B. 摩托车上安装消声器C. 燃放鞭炮时用手捂住双耳D. 剧院内墙用吸音材料装饰【答案】B【解析】A、房间的窗户安装双层玻璃是在传播过程中减弱噪声,故A错误;B、摩托车上安装消声器是在声源处减弱噪声,故B正确;C、燃放鞭炮时用手捂住双耳,是在人耳处减弱噪声,故C错误;D、剧院内墙用吸音材料装饰是为了减弱回声效果,故D错误。6. 无论是严冬还是酷暑,在使用冷暖空调的房间窗户玻璃表面,有时都会出现小水珠,那么,关于这种现象的说法中正确的是( )A. 夏天,小水珠附着在玻璃的外表面,冬天,小水珠附着在玻璃的内表面B. 夏天,小水珠附着在玻璃的内表面,冬天,小水珠附着在玻璃的外表面C. 无论冬夏,小水珠都是出现在玻璃的内表面D. 无论冬夏,小水珠都是出现在玻璃的外表面【答案】A【解析】夏天使用冷空调,室外的暖空气遇到冷的玻璃放热液化,小水珠附着在玻璃的外表面;冬天使用暖空调,室内的暖空气遇到冷的玻璃放热液化,小水珠附着在玻璃的内表面,故A正确。7. 关于超声波和次声波的说法中正确的是( )A. 超声波听起来比较高亢B. 次声波听起来比较低沉C. 利用次声波判断地震方位D. 超声波可以传递信息但不能传递能量【答案】C【解析】AB、超声波和次声波均是人耳听不到的声音,故AB错误;C、自然灾害如地震、海啸、火山喷发等都能产生次声波,利用次声波可以判断地震方位,故C正确;D、超声波既可以传递信息,也可以传递能量,如超声波可以用来碎结石等,故D错误。
只能预览部分内容,查看全部内容需要下载哦~
同专辑或相关资料
- 1176[精品专辑]2020秋苏科版八年级物理上册课时同步检测:期末考试试卷(三)(原卷版和解析版)
- 823[精品专辑]2020秋苏科版八年级物理上册课时同步检测:期末考试试卷(二)(原卷版和解析版)
- 1129[精品专辑]2020秋苏科版八年级物理上册课时同步检测:期末考试试卷(一)(原卷版和解析版)
- 141[精品专辑]2020秋苏科版八年级物理上册课时同步检测:《第五章 物体的运动》单元测试卷(原卷…
- 193[精品专辑]2020秋苏科版八年级物理上册课时同步检测:5.4 运动的相对性(原卷版和解析版)
- 151[精品专辑]2020秋苏科版八年级物理上册课时同步检测:5.3 直线运动(原卷版和解析版)
- 180[精品专辑]2020秋苏科版八年级物理上册课时同步检测:5.2 速度(原卷版和解析版)
- 222[精品专辑]2020秋苏科版八年级物理上册课时同步检测:5.1 长度和时间的测量(原卷版和解析版)
资料审核:czwlzx
下载帮助:
- 下载说明:0点券资源无需下载权限,游客可以直接下载。
- 有点券资源为本站精品课件,只提供给vip会员下载,有效期式vip会员可以在有效期内下载本站所有资源。 查看 【申请有效期vip会员方法】 。
-
- 如果您无法下载到本资料,请先参照以下说明检查:
- 1、所有资料必须是登录后才能下载。
- 2、精品资料下载需要下载权限,请确保您是本站vip会员才可下载。有效期vip会员只受有效期限制,不受点券影响,有效期内即使点券用完,仍可继续下载。
- 4、如果鼠标左键下载时直接打开word文档,无法下载保存,可以右键鼠标选择“将链接另存为”下载word文件。
- 5、如果下载的是word文档,直接可用word软件打开;如果是压缩资料包,下载后请先用winrar解压软件解压,再使用对应软件word打开。
- 6、以上步骤检查后均无法解决问题,您可以到[帮助中心]寻找答案或向网站客服人员寻求支持。





会员登录
用户评论
(欢迎您的评论,评论有奖励哟!)