当前位置:首页 > 试卷中心> 同步测试> 沪科版八年级同步测试 > 内容详情
2020-2021学年沪科版八年级全一册物理精讲精练专辑:4.5 科学探究:凸透镜成像(原卷版和解析版)
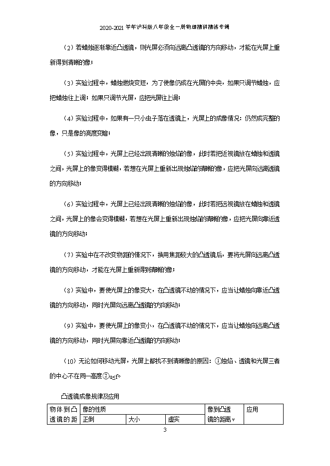
【内容简介】1.认识凸透镜透镜的种类凸透镜:中间厚,边缘薄的透镜,对光具有汇聚作用。凹透镜:中间薄,边缘厚的透镜,对光具有发散作用。2.凸透镜基本概念光心与主光轴通过透镜的两个球面球心的直线叫做主光轴。每一个透镜都有主光轴。主光轴上有一个特殊的点,通过它的光线传播方向不变,这个点叫做透镜的光心,用字母O表示。焦点与焦距凸透镜能使跟主光轴平行的光线会聚在主光轴上的一点,这一点叫做焦点,用字母F表示。凸透镜两侧各有一个焦点。焦点到光心的距离叫焦距,两侧的焦距相等。用f表示。 凹透镜能使与主光轴平行的光线通过它后变得发散,且这些发散光线的反向延长线相交在主光轴的一点,这一点叫凹透镜的焦点,它是虚焦点。因为它不是实际光线汇聚成的点。 3.三条特殊光线 平行与主光轴光线经过透镜折射后过焦点(虚焦点);过焦点(虚焦点)的光线经过透镜折射后平行于主光轴;经过光心的光线不改变传播方向。【重点提示】平行过焦,过焦平行,光心不变。光经过透镜折射后,总偏向“厚”的方向。4.凸透镜成像规律探究凸透镜成像规律物体到光心的距离叫物距(u),像到光心的距离叫像距(v) (1)实验时,先调节烛焰的中心、透镜的中心和光屏的中心,使三者大致在同一高度,目的是:使像成在光屏中央;(2)若蜡烛逐渐靠近凸透镜,则光屏必须向远离凸透镜的方向移动,才能在光屏上重新得到清晰的像;(3)实验过程中,蜡烛燃烧变短,为了使像仍成在光屏的中央,如果只调节蜡烛,应把蜡烛往上调;如果只调节光屏,应把光屏往上调;(4)实验过程中,如果有一只小虫子落在透镜上,光屏上的成像情况:仍然成完整的像,只是像的亮度变暗;(5)实验过程中,光屏上已经出现清晰的烛焰的像,此时若把近视镜放在蜡烛和透镜之间,光屏上的像变得模糊,若想在光屏上重新出现烛焰的清晰的像,应把光屏向远离透镜的方向移动;(6)实验过程中,光屏上已经出现清晰的烛焰的像,此时若把远视镜放在蜡烛和透镜之间,光屏上的像会变得模糊,若想在光屏上重新出现烛焰的清晰的像,应把光屏向靠近透镜的方向移动;(7)实验中在不改变物距的情况下,换用焦距较大的凸透镜后,要将光屏向远离凸透镜的方向移动,才能在光屏上重新得到清晰的像;(8)实验中,要使光屏上的像变大,在凸透镜不动的情况下,应当让蜡烛向靠近凸透镜的方向移动,同时光屏向远离凸透镜的方向移动;(9)实验中,要使光屏上的像变小,在凸透镜不动的情况下,应当让蜡烛向远离凸透镜的方向移动,同时光屏向靠近凸透镜的方向移动;(10)无论如何移动光屏,光屏上都找不到清晰像的原因:①烛焰、透镜和光屏三者的中心不在同一高度②u≤f。凸透镜成像规律及应用物体到凸透镜的距离u像的性质像到凸透镜的距离v应用正倒大小虚实u>2f倒立缩小实像2f>v>f照相机u=2f倒立等大实像v=2f间接测焦距2f>u>f倒立放大实像v>2f投影仪u=f不成像u<f正立放大虚像v>u放大镜巧记规律一倍焦距分虚实,二倍焦距分大小;成实像时,物近像远像变大,物远像近像变小【重点提示】一倍焦距分虚实,二倍焦距分大小,物近像远像变大,物远像近像变小。
只能预览部分内容,查看全部内容需要下载哦~
同专辑或相关资料
- 742024版新教材教科版物理八年级上册课件:4.5 科学探究:凸透镜成像 第2课时
- 612024版新教材教科版物理八年级上册课件:4.5 科学探究:凸透镜成像 第1课时
- 1122022-2023学年度沪科版八年级物理培优练习:4.5科学探究:凸透镜成像(附答案)
- 1132022秋沪科版八年级全一册ppt课件:4.5 科学探究:凸透镜成像(第2课时)
- 1072022秋沪科版八年级全一册ppt课件:4.5 科学探究:凸透镜成像(第1课时)
- 1402021秋沪科版物理八年级上册第4章《4.5 科学探究:凸透镜成像》教案
- 237[精品]2021-2022教科版八年级物理上册课堂资源:4.5 科学探究:凸透镜成像(课件与精选练习)
- 1744.5 科学探究:凸透镜成像(二)(课件与练习)--【精品课】沪科版2020-2021学年八年级上册同…
资料审核:czwlzx
下载帮助:
- 下载说明:0点券资源无需下载权限,游客可以直接下载。
- 有点券资源为本站精品课件,只提供给vip会员下载,有效期式vip会员可以在有效期内下载本站所有资源。 查看 【申请有效期vip会员方法】 。
-
- 如果您无法下载到本资料,请先参照以下说明检查:
- 1、所有资料必须是登录后才能下载。
- 2、精品资料下载需要下载权限,请确保您是本站vip会员才可下载。有效期vip会员只受有效期限制,不受点券影响,有效期内即使点券用完,仍可继续下载。
- 4、如果鼠标左键下载时直接打开word文档,无法下载保存,可以右键鼠标选择“将链接另存为”下载word文件。
- 5、如果下载的是word文档,直接可用word软件打开;如果是压缩资料包,下载后请先用winrar解压软件解压,再使用对应软件word打开。
- 6、以上步骤检查后均无法解决问题,您可以到[帮助中心]寻找答案或向网站客服人员寻求支持。





会员登录
用户评论
(欢迎您的评论,评论有奖励哟!)