沪粤版2020年秋物理八年级上册第三单元《第6节 探究凸透镜成像规律》教案
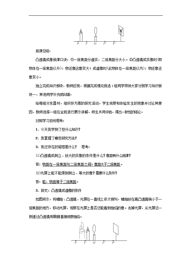
【内容简介】教学目标1.理解凸透镜的成像规律;知道凸透镜成放大、缩小、实像和虚像的条件。2.进一步理解凹透镜成像的规律;知道放大镜成像的特点和原理;会分析凸透镜成像实验中的现象和数据。3.能在探究实践中根据观察到的现象初步提出问题、进行合理猜想,并设计实验进行探究。4.通过探究凸透镜成像规律的过程,体验科学研究的过程与方法;学习从物理现象中总结归纳科学规律的方法。 5.具有对科学的求知欲,乐于观察自然现象和日常生活中的物理现象,勇于实验探究日常生活现象中的物理学规律。6.在探究问题的过程中,有克服困难的信心和决心;有主动与他人合作和交流的精神。教学重点凸透镜成像规律的探究过程。教学难点引导学生设计实验方案,并从实验中得出凸透镜成像规律。课时安排2课时课前准备课件教学过程第1课时 探究凸透镜成像规律一、导入新课上一节我们知道了照相机、投影仪里面都有凸透镜,放大镜本身就是一个凸透镜。他们都利用凸透镜使物体成像。照相机所成的像比物体小,而投影仪所成的像比物体大;照相机、投影仪所成的像是倒立的,而放大镜所成的像是正立的。那么,凸透镜所成像的正倒、大小、虚实与什么有关呢?这节课,我们就一起来探究学习《第六节 探究凸透镜成像规律》的相关知识。(板书课题)二、自学互研知识点 凸透镜成像规律自主阅读教材P69~71的内容,独立思考并完成:1.探究:凸透镜成倒立、缩小的实像的条件如图所示,将蜡烛、凸透镜、光屏在一直线上依次排列,蜡烛放在离凸透镜尽量远的位置上,调整光屏到透镜的距离,使烛焰在光屏上成一个清晰的像。观察像的大小、正倒,分别测量物体、像到凸透镜的距离。 思考:(1)实验时,对蜡烛、凸透镜和光屏的高度有什么要求?答:蜡烛烛焰的焰心、凸透镜的光心、光屏的中心应处于同一水平线上。(2)凸透镜成倒立、缩小的实像的条件是什么?像距有什么规律?答:物距大于二倍焦距时,成倒立、缩小的实像;像距在一倍焦距与二倍焦距之间。2.探究:凸透镜成倒立、放大的实像的条件如图所示,将蜡烛、凸透镜、光屏在一直线上依次排列,蜡烛放在离凸透镜稍小于二倍焦距的地方,调整光屏到凸透镜的距离,使烛焰在光屏上成一个清晰的像。观察像的大小、正倒,分别测量物体、像到凸透镜的距离。
部分内容预览



只能预览部分内容,查看全部内容需要下载哦~
同专辑或相关资料
- 215第4课时 探究凸透镜成像规律--2021年广东中考物理一轮复习基础整合提升课件
- 746基于案例的新课程解读及观摩教学实录《探究凸透镜成像规律-2》(人大附中)
- 848基于案例的新课程解读及观摩教学实录《探究凸透镜成像规律-1》(人大附中)
- 10422020-2021学年沪粤版八年级物理上册ppt课件专辑:3.6 探究凸透镜成像规律 第2课时
- 10862020-2021学年沪粤版八年级物理上册ppt课件专辑:3.6 探究凸透镜成像规律 第1课时
- 146沪粤版2020年秋物理八年级上册第三单元《第7节 眼睛与光学仪器》教案
- 149沪粤版2020年秋物理八年级上册第三单元《第5节 奇妙的透镜》教案
- 153沪粤版2020年秋物理八年级上册第三单元《第4节 探究光的折射规律》教案
资料审核:czwlzx
下载帮助:
- 下载说明:0点券资源无需下载权限,游客可以直接下载。
- 有点券资源为本站精品资源,只提供给vip会员下载,有效期式vip会员可以在有效期内下载本站所有资源。 查看 【申请有效期vip会员方法】 。
-
- 1、精品资源必须是登录后才能下载。
- 2、精品资源下载需要下载权限,请确保您是本站vip会员才可下载。有效期vip会员只受有效期限制,不受点券影响,有效期内即使点券用完,仍可继续下载。
- 4、如果鼠标左键下载时直接打开word文档,无法下载保存,可以右键鼠标选择“将链接另存为”下载word文件。
- 5、如果下载的是word文档,直接可用word软件打开;如果是压缩资料包,下载后请先用winrar解压软件解压,再使用对应软件word打开。
- 6、以上步骤检查后均无法解决问题,您可以到[帮助中心]寻找答案或向网站客服人员寻求支持。


会员登录
用户评论
(欢迎您的评论,评论有奖励哟!)