【精品专题】2020-2021学年九年级物理同步专题剖析:03 热机、热机效率和能量的转化与守恒考点剖析(1)(原卷版和解析版)
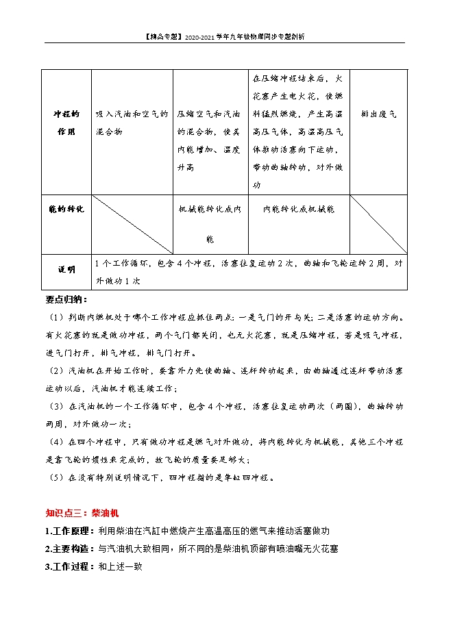
【内容简介】知识点一:热机(一)热机能量转化实验(1)看到了什么现象? 塞子被冲出,并且瓶口有雾生成。(2)整个过程中, 能量是怎样转化的:燃料燃烧将化学能转化为内能;传给水和水蒸气,水蒸气将塞子推出,将它的内能转化为塞子的机械能。(3)试管口“白雾”的形成原因。当活塞被冲出去以后,水蒸气的内能减小,温度降低,水蒸气液化为小水滴,在试管口可观察到大量的“白雾”。(二)热机1.定义:利用燃料的燃烧获得内能来做功的装置2.热机的工作原理:利用内能做功的一类机器。3.热机的能量转化:内能转化为机械能。4.热机的分类利用内能做功的机器有很多,例如蒸汽机、内燃机、汽轮机、喷气发动机、火箭发动机等。5.内燃机:燃料直接在发动机汽缸中燃烧产生动力的热机,叫做内燃机知识点二:汽油机1.工作原理:利用汽油油在汽缸中燃烧产生高温高压的燃气来推动活塞做功2.主要构造:顶部有火花塞,没有喷油嘴 3.工作过程汽油机在工作时,活塞在汽缸内往复运动,活塞从汽缸的一端运动到另一端的过程叫一个冲程。汽油机的一个工作循环由四个冲程组成,分别是吸气冲程、压缩冲程、做功冲程、排气冲程。次序1234冲程名称吸气冲程压缩冲程做功冲程排气冲程工作示意图 气门开闭进开、排闭进闭、排闭进闭、排闭进闭、排开活塞运动方向向下向上向下向上火花塞熄灭熄灭点燃熄灭相同原理的实验冲程的作用吸入汽油和空气的混合物压缩空气和汽油的混合物,使其内能增加、温度升高在压缩冲程结束后,火花塞产生电火花,使燃料猛烈燃烧,产生高温高压气体,高温高压气体推动活塞向下运动,带动曲轴转动,对外做功排出废气能的转化机械能转化成内能内能转化成机械能说明1个工作循环,包含4个冲程,活塞往复运动2次,曲轴和飞轮运转2周,对外做功1次要点归纳:(1)判断内燃机处于哪个工作冲程应抓住两点:一是气门的开与关;二是活塞的运动方向。有火花塞的就是做功冲程,两个气门都关闭,也无火花塞,就是压缩冲程,若是吸气冲程,进气门打开,排气冲程,排气门打开。(2)汽油机在开始工作时,要靠外力先使曲轴、连杆转动起来,由曲轴通过连杆带动活塞运动以后,汽油机才能连续工作;(3)在汽油机的一个工作循环中,包含4个冲程,活塞往复运动两次(两圈),曲轴转动两周,对外做功一次;(4)在四个冲程中,只有做功冲程是燃气对外做功,将内能转化为机械能,其他三个冲程是靠飞轮的惯性来完成的,故飞轮的质量要足够大;(5)在没有特别说明情况下,四冲程指的是单缸四冲程。
部分内容预览



只能预览部分内容,查看全部内容需要下载哦~
同专辑或相关资料
- 20810.4 热机 课件--2025-2026学年北师大版九年级物理全一册精做课件
- 2812025-2026学年新人教版九年级上学期物理课件:14.2热机
- 2412025-2026学年新人教版九年级上学期物理课件:14.1能量的转化与守恒
- 247专题14.1 能量的转化与守恒--2025-2026人教版物理九年级全一册同步学习 培优讲练:知识梳理+考…
- 3672025-2026学年人教版物理九年级全一册ppt课件:14.2 热机
- 4762025年中考物理基础知识复习课件:第13讲 热机 热机效率
- 594沪科版九年级下学期物理ppt课件:20.1 能量的转化与守恒
- 101【教学课件】人教版九年级物理 第十四章 内能的应用 第1节 热机 精品课件与配套教案
资料审核:czwlzx
下载帮助:
- 下载说明:0点券资源无需下载权限,游客可以直接下载。
- 有点券资源为本站精品课件,只提供给vip会员下载,有效期式vip会员可以在有效期内下载本站所有资源。 查看 【申请有效期vip会员方法】 。
-
- 如果您无法下载到本资料,请先参照以下说明检查:
- 1、所有资料必须是登录后才能下载。
- 2、精品资料下载需要下载权限,请确保您是本站vip会员才可下载。有效期vip会员只受有效期限制,不受点券影响,有效期内即使点券用完,仍可继续下载。
- 4、如果鼠标左键下载时直接打开word文档,无法下载保存,可以右键鼠标选择“将链接另存为”下载word文件。
- 5、如果下载的是word文档,直接可用word软件打开;如果是压缩资料包,下载后请先用winrar解压软件解压,再使用对应软件word打开。
- 6、以上步骤检查后均无法解决问题,您可以到[帮助中心]寻找答案或向网站客服人员寻求支持。


会员登录
用户评论
(欢迎您的评论,评论有奖励哟!)