当前位置:首页 > 试卷中心> 单元测试> 人教版八年级单元测试 > 内容详情
2020-2021人教版八年级物理上册同步讲练测:第五章 透镜及其应用 单元检测试卷(教师版+学生版)
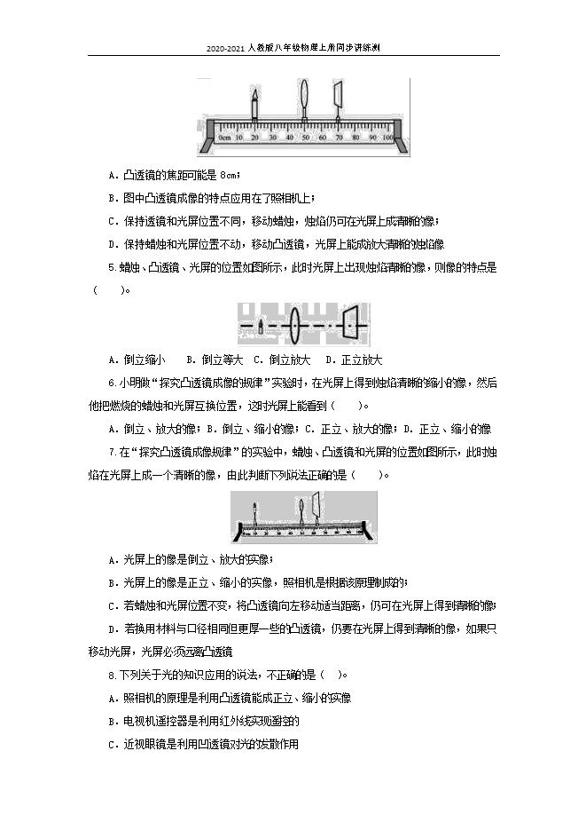
【内容简介】一、选择题(每题3分,共42分)1.如图所示,让一束平行光经过一凸透镜,在光屏上得到一个最小、最亮的光屏,小明用此透镜做“探究凸透镜成像规律”的实验,下列说法不正确的是( )。 A.当物体距透镜8cm时,成正立的像;B.当物体距透镜16cm时,成倒立、放大的实像;C.当物体从距透镜20cm处远离透镜的方向移动时,所成的像逐渐变小;D.当物体从距透镜20cm处靠近透镜移动时,要得到清晰的像应使光屏靠近透镜【解析】(1)物距小于焦距成正立放大虚像,应用是放大镜;物距大于一倍焦距小于二倍焦距成倒立放大实像,像距大于二倍焦距;物距等于二倍焦距成倒立等大实像,像距等于二倍焦距;物距大于二倍焦距成倒立缩小实像,像距大于一倍焦距小于二倍焦距。(2)凸透镜成实像时,物距变大,像距变小,物距减小,像距变大。【解答】A、由图可知,凸透镜的焦距为40cm﹣30cm=10cm,当物体距透镜8cm时,物距小于一倍焦距,成正立放大的虚像,故A正确。B、当物体距透镜16cm时,物距大于一倍焦距小于二倍焦距成倒立放大的实像,故B正确。C、当物体从距透镜20cm处远离透镜的方向移动时,凸透镜成的是实像,物距变大,像距变小,故C正确。D、当物体从距透镜20cm处靠近透镜移动时,凸透镜成的是实像,物距减小,像距变大,要得到清晰的像应使光屏靠近透镜,故D错误。故选D。【考点】凸透镜成像规律及其探究实验。2.在“探究凸透镜成像规律”的实验中,小明将烛焰放在凸透镜前某一位置时,恰好在凸透镜后20cm处的光屏上出现一个与该烛焰等大的像,下列说法正确的是( )。A.该凸透镜的焦距是20cm;B.此时的物距大于20cm;C.当物距是30cm时,光屏上呈现倒立缩小的像;D.当凸透镜的一部分被遮住时,光屏上不能呈现完整的像【解析】(1)(2)物距等于二倍焦距成倒立、等大实像,像距等于二倍焦距;可用来粗测焦距;(3)物距大于二倍焦距,成的是倒立缩小的实像;(4)物体有无数点组成,物体上任一点射向凸透镜有无数条光线,经凸透镜折射后,有无数条折射光线会聚成该点的像;当遮住凸透镜的一部分,还有另外的部分光线,经凸透镜折射会聚成像。【解答】AB、距离凸透镜20cm的光屏上得到一个清晰的与物体等大的像,所以v=20cm=2f,则f=10cm,故AB错误。C、当物距是30cm时,物距大于二倍焦距,故光屏上呈现倒立缩小的像,故C正确。D、遮住凸透镜的上半部,物体上任一点射向凸透镜的下半部,经凸透镜折射后,照样能会聚成像,像的大小不发生变化,折射光线减少,会聚成的像变暗,故D错误。故选C。【考点】凸透镜成像规律及其探究实验。3.在探究凸透镜成像规律的实验中,小欢同学先将点燃的蜡烛放在凸透镜前某一位置时,恰好在镜后26cm处的光屏上出现一个与蜡烛等大倒立的像;若将此蜡烛移至凸透镜前10cm处时,则( )。A.光屏上出现倒立放大的实像;B.光所上出现倒立缩小的实像;C.将光屏远离凸透镜方向移动一段距离,光屏上才会出现倒立放大实像;D.无论怎样移动光屏,光屏上均不会出现实像【解析】要解决此题,需要掌握凸透镜成像的规律以及物距与像距的关系。物距大于二倍焦距成倒立、缩小的实像.像距大于一倍焦距小于二倍焦距;物距大于一倍焦距小于二倍焦距成倒立、放大的实像,像距大于二倍焦距;物距等于二倍焦距成倒立、等大实像,像距等于二倍焦距;物距小于焦距成正立、放大的虚像。【解答】距离凸透镜26cm的光屏上得到一个清晰的与物体等大的像,所以v=26cm=2f,则f=13cm;若现将物体移至透镜前10cm处时,此时物距u=10cm,则物距应小于焦距,成正立、放大的虚像,虚像不能呈现在光屏上,故光屏上不会出现像,故ABC错误,D正确。故选D。【考点】凸透镜成像规律及其探究实验。4.(多选题)在探究凸透镜成规律的实验中,蜡烛、凸透镜和光屏的位置如图所示,烛焰在光屏上恰好成一清晰的像,下列说法正确的是( )。
部分内容预览



只能预览部分内容,查看全部内容需要下载哦~
同专辑或相关资料
- 932025-2026人教版物理八年级上册培优卷:第五章 透镜及其应用(附解析)
- 79第3讲 透镜及其应用--2025年甘肃中考物理一轮专题复习分点练(原卷版和解析版)
- 402024北京课改版八年级上册《第四章 透镜及其应用》单元测试卷及解析
- 604安徽省线上教育资源:初中物理人教版八年级《第五章 透镜及其应用 复习课》示范课视频(李盛)
- 175人教版八年级第五章 透镜及其应用 第2节 生活中的透镜 精品课件和教案
- 103人教版八年级第五章 透镜及其应用 第2节 生活中的透镜 示范课件和教案
- 73人教版八年级第五章 透镜及其应用 《5.2生活中的透镜》参考课件和教案
- 415人教版物理八年级上册“动手动脑学物理”:第5章《透镜及其应用》(PPT讲解课件)
资料审核:czwlzx
下载帮助:
- 下载说明:0点券资源无需下载权限,游客可以直接下载。
- 有点券资源为本站精品课件,只提供给vip会员下载,有效期式vip会员可以在有效期内下载本站所有资源。 查看 【申请有效期vip会员方法】 。
-
- 如果您无法下载到本资料,请先参照以下说明检查:
- 1、所有资料必须是登录后才能下载。
- 2、精品资料下载需要下载权限,请确保您是本站vip会员才可下载。有效期vip会员只受有效期限制,不受点券影响,有效期内即使点券用完,仍可继续下载。
- 4、如果鼠标左键下载时直接打开word文档,无法下载保存,可以右键鼠标选择“将链接另存为”下载word文件。
- 5、如果下载的是word文档,直接可用word软件打开;如果是压缩资料包,下载后请先用winrar解压软件解压,再使用对应软件word打开。
- 6、以上步骤检查后均无法解决问题,您可以到[帮助中心]寻找答案或向网站客服人员寻求支持。


会员登录
用户评论
(欢迎您的评论,评论有奖励哟!)