上海市2020年中考备考复习资料汇编:专题02 测量小灯泡的电功率(二)
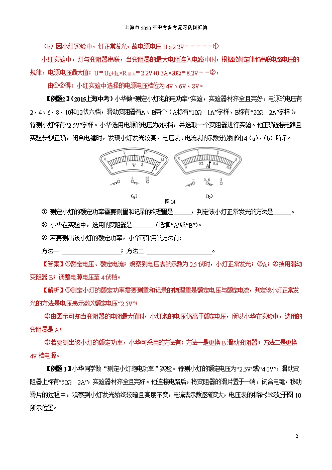
【内容简介】第三部分 电源电压、小灯额定电压的判断及滑动变阻器等器材的选择问题【例题1】(2018上海中考)现有器材:电源(电压有2、4、6、8、10和12伏六档)、电流表、电压表和电键各两个,滑动变阻器(标有“20欧 2安”字样)、 待测小灯泡(标有“2.2伏”字样)和待测电阻RX各一个,以及导线若干。小华要做“用电流表、电压表测电阻” 实验,小红同时要做“测定小灯泡的电功率”实验,但由于变阻器只有一个,两位同学讨论后,设计实验方案并分配器材,然后使用各自分得的器材进行实验。实验中,小华发现电路中电流表的最小示数为0.2安;小红观察到当小灯泡正常发光时电流表的示数为0.3安。(1)根据小华的实验的相关信息,(a)画出小华实验的电路图; (在答题纸的相应位置作图) (b)电流表示数最小时测得的电阻Rx= 欧。(2)根据小红的实验的相关信息,(a)计算出小灯泡的额定功率P额; 。(b)计算说明实验中小红选择的电源电压档位。 。【答案】(1)(a)见下图;(b)10。(2)(a)0.66瓦; 【解析】(1)(a)小华做测电阻的实验,小红做测小灯泡功率实验,由于只有一个滑动变阻器,实验中,因待测小灯上标有“2.2V”字样,表示灯的额定电压为2.2V,小灯正常发光时,所需电压应该为2.2V,而电源电压为2V,4V,6V,8V,10V,12V六档,故小红实验中需要用滑动变器来调节灯泡两端的电压为2.2V;而小华实验中可以不用滑动变阻器,根据R=U/I可知,只需改变电源电压即可进行多次测量,故小华实验的电路图如上图1所示。(b)在上面的电路中,当电源电压最小为2V时,电流表示数最小为0.2A,待测电阻得阻值: Rx=UX/IX=2V/0.2A=10Ω;(2)(a)小红观察到小灯正常发光时,电流表的示数为0.3安,小灯的额定功率: P=ULIL=2.2V×0.3A=0.66W;(b)因小红实验中,灯正常发光,故电源电压U ≥2.2V﹣﹣﹣﹣﹣①小红实验中,灯与变阻器串联,当变阻器的最大电阻连入电路中时,根据欧姆定律和串联电路电压的规律,电源电压最大值:U=UL+IL×R滑大=2.2V+0.3A×20Ω=8.2V﹣﹣②,由①②得:小红实验中选择的电源电压档位为4V、6V、8V。 【例题2】(2015上海中考)小华做“测定小灯泡的电功率”实验,实验器材齐全且完好,电源的电压有2、4、6、8、10和12伏六档,滑动变阻器有A、B两个(A标有“10Ω 1A”字样、B标有“20Ω 2A”字样),待测小灯标有“2.5V”字样。小华选用电源的电压为6伏档,并选取一个变阻器进行实验。他正确连接电路且实验步骤正确,闭合电键时,发现小灯发光较亮,电压表、电流表的示数分别如图14(a)、(b)所示。 ① 测定小灯的额定功率需要测量和记录的物理量是 ,判定该小灯正常发光的方法是 。② 小华在实验中,选用的变阻器是 (选填“A”或“B”)。③ 若要测出该小灯的额定功率,小华可采用的方法有:方法一 ;方法二 。【答案】①额定电压、额定电流;观察到电压表的示数为2.5伏时,小灯正常发光;②A;③换用滑动变阻器B;调整电源电压至4伏档。 【解析】①测定小灯的额定功率需要测量和记录的物理量是额定电压与额定电流,判定该小灯正常发光的方法是电压表示数为额定电压“2.5V”;②由图示可知当变阻器的电阻最大值时,小灯泡的电压仍高于额定电压,所以小华在实验中,选用的变阻器是A;③若要测出该小灯的额定功率,小华可采用的方法有:方法一是更换B 滑动变阻器;方法二是更换4V 档电源。 【例题3】小华同学做“测定小灯泡电功率”实验。待测小灯的额定电压为“2.5V”或“4.0V”,滑动变阻器上标有“50Ω 2A”,实验器材齐全且完好。他连接电路后,将变阻器的滑片置于一端,闭合电键,移动滑片的过程中,观察到小灯发光始终较暗且亮度不变,电流表示数逐渐变大,电压表的指针始终处于图10所示位置。
部分内容预览



只能预览部分内容,查看全部内容需要下载哦~
同专辑或相关资料
- 4613.2 测量小灯泡的电功率 课件--2025-2026学年北师大版九年级物理全一册精做课件
- 582024-2025人教版九年级下学期物理名师课件:18.3 测量小灯泡的电功率
- 1716【教学课件】人教版九年级物理 第十八章 电功率 第3节 测量小灯泡的电功率 精品课件与配套教案
- 506圣陶实验中学生态课堂九年级物理课时学历案:18.3 测量小灯泡的电功率
- 25318.3 测量小灯泡的电功率--【精品备课包】2021-2022学年人教版九年级物理备课资源(课件与练习)
- 8792021秋人教版九年级物理全一册导学案:18.3 测量小灯泡的电功率(含答案)
- 267【精品】18.3 测量小灯泡的电功率(课件+练习)--2021-2022学年人教版九年级物理全一册同步精…
- 712人教版九年级物理全册《测量小灯泡的电功率》同步课程实验教学视频
资料审核:czwlzx
下载帮助:
- 下载说明:0点券资源无需下载权限,游客可以直接下载。
- 有点券资源为本站精品课件,只提供给vip会员下载,有效期式vip会员可以在有效期内下载本站所有资源。 查看 【申请有效期vip会员方法】 。
-
- 如果您无法下载到本资料,请先参照以下说明检查:
- 1、所有资料必须是登录后才能下载。
- 2、精品资料下载需要下载权限,请确保您是本站vip会员才可下载。有效期vip会员只受有效期限制,不受点券影响,有效期内即使点券用完,仍可继续下载。
- 4、如果鼠标左键下载时直接打开word文档,无法下载保存,可以右键鼠标选择“将链接另存为”下载word文件。
- 5、如果下载的是word文档,直接可用word软件打开;如果是压缩资料包,下载后请先用winrar解压软件解压,再使用对应软件word打开。
- 6、以上步骤检查后均无法解决问题,您可以到[帮助中心]寻找答案或向网站客服人员寻求支持。


会员登录
用户评论
(欢迎您的评论,评论有奖励哟!)