【通用版】2020年中考物理知识导图:专题17 欧姆定律
【内容简介】《【通用版】2020年中考物理知识导图》为2010年中考复习精品资源,旨在助力学生每天以科学的方法记忆一个知识点,每天记一点,分数提高的快一点。专辑内容将中考核心知识和关键内容都进行了重点标注,醒目直观。希望同学们只争朝夕,不负韶华。
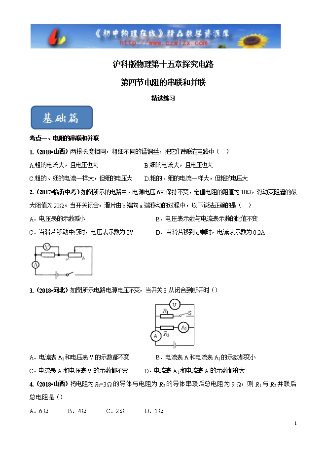
部分内容预览






只能预览部分内容,查看全部内容需要下载哦~
同专辑或相关资料
资料审核:czwlzx
下载帮助:
- 下载说明:0点券资源无需下载权限,游客可以直接下载。
- 有点券资源为本站精品资源,只提供给vip会员下载,有效期式vip会员可以在有效期内下载本站所有资源。 查看 【申请有效期vip会员方法】 。
-
- 如果您无法下载到本资料,请先参照以下说明检查:
- 1、精品资料必须是登录后才能下载。
- 2、精品资料需要下载权限,请确保您是本站vip会员才可下载。有效期式vip会员只受有效期限制,不受点券影响,有效期内即使点券用完,仍可继续下载。
- 4、如果浏览器启用了拦截弹出窗口,此功能有可能造成下载失败,请临时关闭此功能。本站所有资源下载也无需打开任何下载软件。
- 5、如果下载的是word文档,直接可用word软件打开;如果是压缩资料包,下载后请先用winrar解压软件解压,再使用对应软件word打开。
- 6、以上步骤检查后均无法解决问题,您可以到[帮助中心]寻找答案或向网站客服人员寻求支持。


会员登录
用户评论
(欢迎您的评论,评论有奖励哟!)