2020年中考物理试题分类命题备考方略:专题06 电学实验探究题(原卷版和解析版)
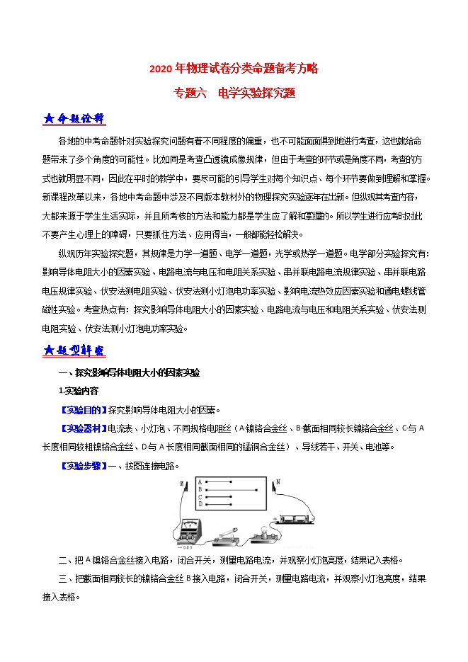
【内容简介】★命题诠释各地的中考命题针对实验探究问题有着不同程度的偏重,也不可能面面俱到地进行考查,这也就给命题带来了多个角度的可能性。比如同是考查凸透镜成像规律,但由于考查的环节或是角度不同,考查的方式也就明显不同,因此在平时的教学中,要尽可能的引导学生对每个知识点、每个环节要做到理解和掌握。新课程改革以来,各地中考命题中涉及不同版本教材外的物理探究实验逐年在出新。但纵观其考查内容,大都来源于学生生活实际,并且所考核的方法和能力都是学生应了解和掌握的。所以学生进行应考时对此不要产生心理上的障碍,只要抓住方法、应用得当,一般都能轻松解决。纵观历年实验探究题,其规律是力学一道题、电学一道题,光学或热学一道题。电学部分实验探究有:影响导体电阻大小的因素实验、电路电流与电压和电阻关系实验、串并联电路电流规律实验、串并联电路电压规律实验、伏安法测电阻实验、伏安法测小灯泡电功率实验、影响电流热效应因素实验和通电螺线管磁性实验。考查热点有:探究影响导体电阻大小的因素实验、电路电流与电压和电阻关系实验、伏安法测电阻实验、伏安法测小灯泡电功率实验。★题型解密一、探究影响导体电阻大小的因素实验1.实验内容【实验目的】探究影响导体电阻大小的因素。【实验器材】电流表、小灯泡、不同规格电阻丝(A-镍铬合金丝、B-截面相同较长镍铬合金丝、C-与A长度相同较粗镍铬合金丝、D-与A长度相同截面相同的锰铜合金丝)、导线若干、开关、电池等。【实验步骤】一、按图连接电路。 二、把A镍铬合金丝接入电路,闭合开关,测量电路电流,并观察小灯泡亮度,结果记入表格。三、把截面相同较长的镍铬合金丝B接入电路,闭合开关,测量电路电流,并观察小灯泡亮度,结果接入表格。四、把长度相同,截面较粗的镍铬合金丝C接入电路,闭合开关,测量电路电流,并观察小灯泡亮度,结果接入表格。五、把长度相同,截面相同的锰铜合金丝D接入电路,闭合开关,测量电路电流,并观察小灯泡亮度,结果接入表格。【实验表格】..........
部分内容预览



只能预览部分内容,查看全部内容需要下载哦~
同专辑或相关资料
- 2942018-2020全国各地三年中考物理真题分类详解汇编:考点19 电学实验探究题(原卷版和解析版)
- 10952020年中考物理试题分类命题备考方略:专题14 铭牌类电器计算题(原卷版和解析版)
- 4112020年中考物理试题分类命题备考方略:专题13 动态电路分析题(原卷版和解析版)
- 3712020年中考物理试题分类命题备考方略:专题12 电路识别与设计 电路故障题(原卷版和解析版)
- 3832020年中考物理试题分类命题备考方略:专题11 动态杠杆分析题(原卷版和解析版)
- 3872020年中考物理试题分类命题备考方略:专题10 电学大型计算题(原卷版和解析版)
- 3742020年中考物理试题分类命题备考方略:专题09 力学大型计算题(原卷版和解析版)
- 15982020年中考物理试题分类命题备考方略:专题08 比热容、热值相关计算类试题(原卷版和解析版)
资料审核:czwlzx
下载帮助:
- 下载说明:0点券资源无需下载权限,游客可以直接下载。
- 有点券资源为本站精品课件,只提供给vip会员下载,有效期式vip会员可以在有效期内下载本站所有资源。 查看 【申请有效期vip会员方法】 。
-
- 如果您无法下载到本资料,请先参照以下说明检查:
- 1、所有资料必须是登录后才能下载。
- 2、精品资料下载需要下载权限,请确保您是本站vip会员才可下载。有效期vip会员只受有效期限制,不受点券影响,有效期内即使点券用完,仍可继续下载。
- 4、如果鼠标左键下载时直接打开word文档,无法下载保存,可以右键鼠标选择“将链接另存为”下载word文件。
- 5、如果下载的是word文档,直接可用word软件打开;如果是压缩资料包,下载后请先用winrar解压软件解压,再使用对应软件word打开。
- 6、以上步骤检查后均无法解决问题,您可以到[帮助中心]寻找答案或向网站客服人员寻求支持。


会员登录
用户评论
(欢迎您的评论,评论有奖励哟!)