当前位置:首页 > 试卷中心> 单元测试> 教科版九年级单元测试 > 内容详情
【精品】2019-2020学年教科版九年级物理下册同步课堂:第十章 电磁波与信息技术(单元总结 单元测试)
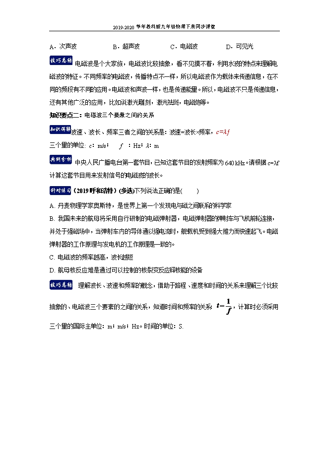
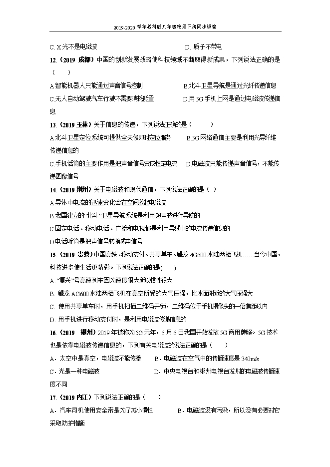
【内容简介】知识要点一:电磁波及其应用 1.产生:导体中的电流迅速变化时,导体周围就会产生电磁波。2. 传播:电磁波可以在真空中传播,不需要任何介质。3电磁波的特征:(1)波长:相邻的两个波峰(波谷)的距离。符号λ,单位是米(m) (2)波速:电磁波的传播速度,单位是m/s。波速的大小跟介质有关,跟波长、频率无关。对于同种介质而言,电磁波的波速是定值。比如真空电磁波的速度始终等于光速,即C=3x108m/s。 (3)频率:波源一秒内振动的次数叫做频率。用字母ƒ表示,单位是Hz。在真空中的电磁波,当波长越小,频率越高;波长越大,频率越低。4.不同频率的电磁波特点不同,有不同的应用:(1)医疗上利用γ射线做外科手术;利用X射线判断身体某些部位是否异常。(2)通信上利用微波及无线电波来传送信息,无线电波更是广泛应用于广播、电视、移动通信、导航雷达等、微波通信、卫星通信、光纤通信、网络通信都是以电磁波为传递信息的载体。作为载体的无线电波,频率越高,在相同时间内传输的信息就越多。(3)生活中的空调、电视机遥控器用的是红外线;微波炉用的是微波;我们看东西是因为可见光。 (2019荆州)关于电磁波和现代通信,下列说法正确的是( )A.导体中电流的迅速变化会在空间激起电磁波B.我国建立的“北斗”卫星导航系统是利用超声波进行导航的C.固定电话、移动电话、广播和电视都是利用导线中的电流传递信息的D.电话听筒是把声信号转换成电信号..........
部分内容预览
/第10章 电磁波与信息技术 单元总结/b827881790612704/b827881790612704_1.jpg)
/第10章 电磁波与信息技术 单元总结/b827881790612704/b827881790612704_2.jpg)
/第10章 电磁波与信息技术 单元总结/b827881790612704/b827881790612704_3.jpg)
只能预览部分内容,查看全部内容需要下载哦~
同专辑或相关资料
- 10982019-2020学年教科版九年级物理同步单元AB卷:第10章 电磁波与信息技术(B卷提升篇)
- 11892019-2020学年教科版九年级物理同步单元AB卷:第10章 电磁波与信息技术(A卷基础篇)
- 906【精品】2019-2020学年教科版九年级物理下册同步课堂:第十一章 物理学与能源技术(单元总结 …
- 1125【精品】2019-2020学年教科版九年级物理下册同步课堂:11.5能源开发与可持续发展(课件 精选练…
- 1000【精品】2019-2020学年教科版九年级物理下册同步课堂:11.4核能(课件 精选练习)
- 1030【精品】2019-2020学年教科版九年级物理下册同步课堂:11.3能源(课件 精选练习)
- 199【精品】2019-2020学年教科版九年级物理下册同步课堂:11.2能量转化的方向性和效率(课件 精选…
- 201【精品】2019-2020学年教科版九年级物理下册同步课堂:11.1能量守恒定律(课件 精选练习)
资料审核:czwlzx
下载帮助:
- 下载说明:0点券资源无需下载权限,游客可以直接下载。
- 有点券资源为本站精品课件,只提供给vip会员下载,有效期式vip会员可以在有效期内下载本站所有资源。 查看 【申请有效期vip会员方法】 。
-
- 如果您无法下载到本资料,请先参照以下说明检查:
- 1、所有资料必须是登录后才能下载。
- 2、精品资料下载需要下载权限,请确保您是本站vip会员才可下载。有效期vip会员只受有效期限制,不受点券影响,有效期内即使点券用完,仍可继续下载。
- 4、如果鼠标左键下载时直接打开word文档,无法下载保存,可以右键鼠标选择“将链接另存为”下载word文件。
- 5、如果下载的是word文档,直接可用word软件打开;如果是压缩资料包,下载后请先用winrar解压软件解压,再使用对应软件word打开。
- 6、以上步骤检查后均无法解决问题,您可以到[帮助中心]寻找答案或向网站客服人员寻求支持。


会员登录
用户评论
(欢迎您的评论,评论有奖励哟!)