通用版2020年中考物理第一轮复习讲练测专题:7.质量与密度(4份资料)
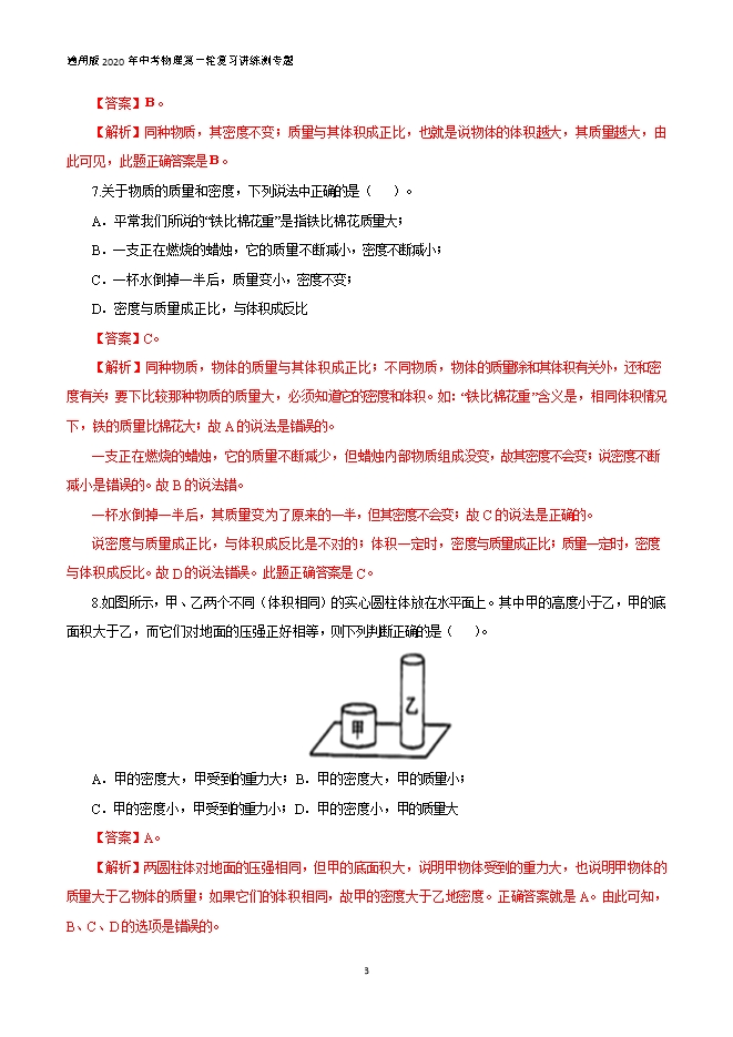
【内容简介】关于质量和密度,下列说法中正确的是( )。A.一杯水完全结成冰后,质量变小,密度不变;B.植物种子带到太空后,密度不变;C.一根粉笔用掉一半后,质量变小,密度不变;D.钢瓶中的氧气用掉一半,质量变小,密度不变【答案】C。【解析】A.一杯水完全结成冰后,质量变小,密度不变;此说法错误。因为物体的质量不以物体的形态的变化而变化。一杯水完全结成冰,只是物质的形态变了,质量没变。故A错。B.植物种子带到太空后,密度不变;此说法错误。植物种子带到太空,质量不变,但物体的体积发生了变化,密度会变,故B错。C.一根粉笔用掉一半后,质量变小,密度不变;此说法正确。因为密度是物体的特征之一;粉笔用掉一部分后,只是物体的质量变小了,但物体本身的特征没有变化,故密度不变。D.钢瓶中的氧气用掉一半,质量变小,密度不变;此说法错误。因为氧气是充满整个氧气瓶的,氧气用掉一半,质量减少,但体积不变,密度会减小。故D错。正确答案是C。6.小玉同学在探究“同种物质的质量与体积的关系”的实验中,测出几组数据,根据这些数据绘出图象。如图所示四幅图象中,能正确反映“质量与体积关系”的图象是( )。........
部分内容预览



只能预览部分内容,查看全部内容需要下载哦~
同专辑或相关资料
- 622026年中考物理模型与方法强化重难点专题训练:专题33.质量与密度模型(学生版和教师版)
- 922025-2026人教版物理八年级上册培优卷:第六章 质量与密度(附解析)
- 4542025年中考物理基础知识复习课件:第6讲 质量与密度
- 8762024沪科版物理八年级上学期课件:第五章 质量与密度 章末复习
- 702024教科版八年级上册《第6章 质量与密度》单元测试卷及解析
- 75第五章 质量与密度 跨学科实践:制作水油沙漏---2024沪科版八年级全一册ppt课件
- 1042安徽省线上教育资源:初中物理人教版八年级《第六章 质量与密度 复习课》示范课视频(董浩)
- 1822022-2023学年度沪科版八年级物理培优练习:第5章 质量与密度(附答案)
资料审核:czwlzx
下载帮助:
- 下载说明:0点券资源无需下载权限,游客可以直接下载。
- 有点券资源为本站精品课件,只提供给vip会员下载,有效期式vip会员可以在有效期内下载本站所有资源。 查看 【申请有效期vip会员方法】 。
-
- 如果您无法下载到本资料,请先参照以下说明检查:
- 1、所有资料必须是登录后才能下载。
- 2、精品资料下载需要下载权限,请确保您是本站vip会员才可下载。有效期vip会员只受有效期限制,不受点券影响,有效期内即使点券用完,仍可继续下载。
- 4、如果鼠标左键下载时直接打开word文档,无法下载保存,可以右键鼠标选择“将链接另存为”下载word文件。
- 5、如果下载的是word文档,直接可用word软件打开;如果是压缩资料包,下载后请先用winrar解压软件解压,再使用对应软件word打开。
- 6、以上步骤检查后均无法解决问题,您可以到[帮助中心]寻找答案或向网站客服人员寻求支持。


会员登录
用户评论
(欢迎您的评论,评论有奖励哟!)