当前位置:首页 > 试卷中心> 单元测试> 北师大版九年级单元测试 > 内容详情
2019-2020北师大版九年级全册物理《第十六章 粒子和宇宙》章节测试卷及答案
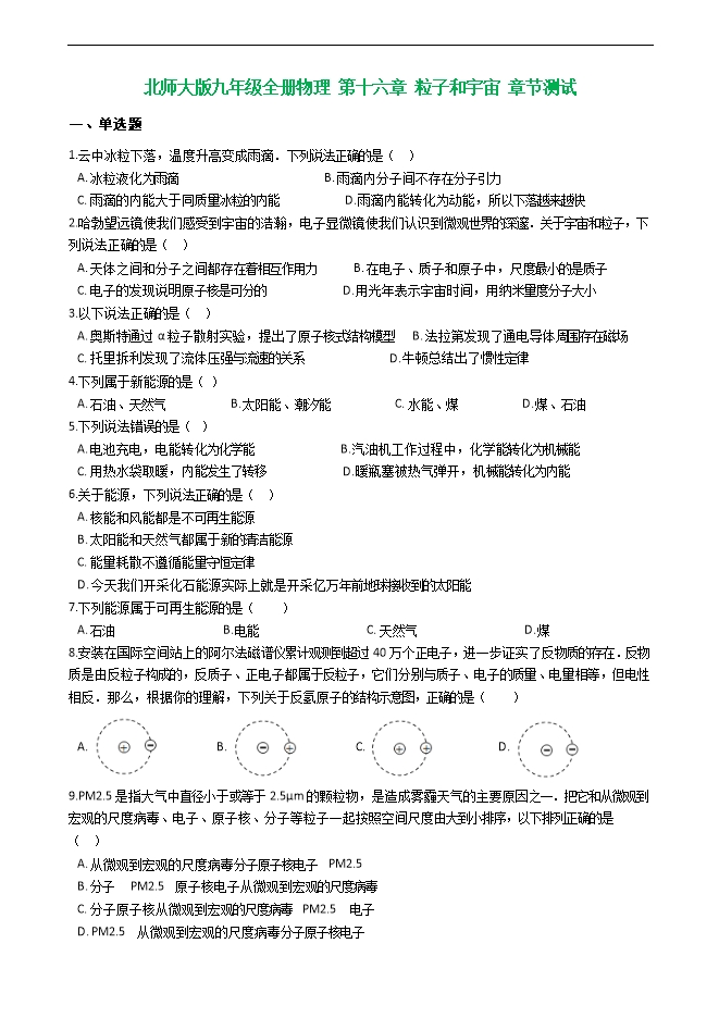
【内容简介】1.云中冰粒下落,温度升高变成雨滴.下列说法正确的是( ) A. 冰粒液化为雨滴 B. 雨滴内分子间不存在分子引力C. 雨滴的内能大于同质量冰粒的内能 D. 雨滴内能转化为动能,所以下落越来越快2.哈勃望远镜使我们感受到宇宙的浩瀚,电子显微镜使我们认识到微观世界的深邃.关于宇宙和粒子,下列说法正确的是( ) A. 天体之间和分子之间都存在着相互作用力 B. 在电子、质子和原子中,尺度最小的是质子C. 电子的发现说明原子核是可分的 D. 用光年表示宇宙时间,用纳米量度分子大小3.以下说法正确的是( ) A. 奥斯特通过α粒子散射实验,提出了原子核式结构模型 B. 法拉第发现了通电导体周围存在磁场C. 托里拆利发现了流体压强与流速的关系 D. 牛顿总结出了惯性定律4.下列属于新能源的是( ) A. 石油、天然气 B. 太阳能、潮汐能 C. 水能、煤 D. 煤、石油5.下列说法错误的是( ) A. 电池充电,电能转化为化学能 B. 汽油机工作过程中,化学能转化为机械能C. 用热水袋取暖,内能发生了转移 D. 暖瓶塞被热气弹开,机械能转化为内能6.关于能源,下列说法正确的是( ) A. 核能和风能都是不可再生能源B. 太阳能和天然气都属于新的清洁能源C. 能量耗散不遵循能量守恒定律D. 今天我们开采化石能源实际上就是开采亿万年前地球接收到的太阳能7.下列能源属于可再生能源的是( ) A. 石油 B. 电能 C. 天然气 D. 煤8.安装在国际空间站上的阿尔法磁谱仪累计观测到超过40万个正电子,进一步证实了反物质的存在.反物质是由反粒子构成的,反质子、正电子都属于反粒子,它们分别与质子、电子的质量、电量相等,但电性相反.那么,根据你的理解,下列关于反氢原子的结构示意图,正确的是( ) ........
部分内容预览



只能预览部分内容,查看全部内容需要下载哦~
同专辑或相关资料
- 723【打包】第16章 粒子和宇宙--2019-2020北师大版九年级物理下册课件与同步考点手册 (共9份打包)
- 1952019-2020北师大版九年级全册物理《第十四章 电磁现象》章节测试卷及答案
- 10082019-2020北师大版九年级全册物理《第十三章 电功和电功率》章节测试卷及答案
- 10332019-2020北师大版九年级全册物理《第十二章 欧姆定律》章节测试卷及答案
- 2522019-2020北师大版九年级全册物理《第十一章 简单电路》章节测试卷及答案
- 2652019-2020北师大版九年级全册物理《第十章 机械能、内能及其转化》章节测试卷及答案
- 10582018-2019学年北师大版九年级全册物理《第十六章 粒子和宇宙》单元练习题及解析
- 1258北京课改版九年级物理《第十四章 粒子和宇宙》单元练习卷及答案
资料审核:czwlzx
下载帮助:
- 下载说明:0点券资源无需下载权限,游客可以直接下载。
- 有点券资源为本站精品课件,只提供给vip会员下载,有效期式vip会员可以在有效期内下载本站所有资源。 查看 【申请有效期vip会员方法】 。
-
- 如果您无法下载到本资料,请先参照以下说明检查:
- 1、所有资料必须是登录后才能下载。
- 2、精品资料下载需要下载权限,请确保您是本站vip会员才可下载。有效期vip会员只受有效期限制,不受点券影响,有效期内即使点券用完,仍可继续下载。
- 4、如果鼠标左键下载时直接打开word文档,无法下载保存,可以右键鼠标选择“将链接另存为”下载word文件。
- 5、如果下载的是word文档,直接可用word软件打开;如果是压缩资料包,下载后请先用winrar解压软件解压,再使用对应软件word打开。
- 6、以上步骤检查后均无法解决问题,您可以到[帮助中心]寻找答案或向网站客服人员寻求支持。


会员登录
用户评论
(欢迎您的评论,评论有奖励哟!)