当前位置:首页 > 试卷中心> 单元测试> 沪粤版八年级单元测试 > 内容详情
2019-2020沪粤版八年级下册物理达标训练 第七章 运动和力(无答案)
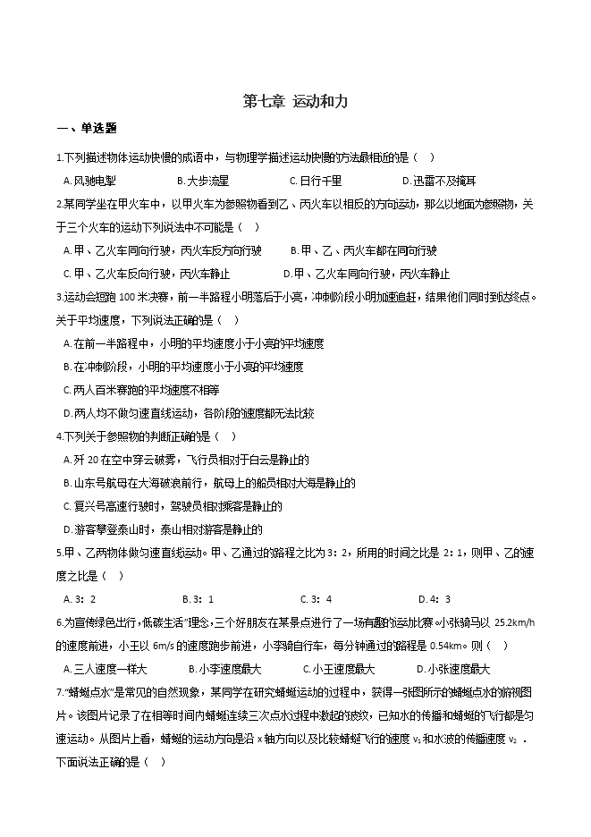
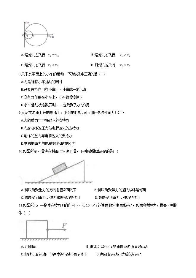
【内容简介】13.诗句“两岸猿声啼不住,轻舟已过万重山”中,描写轻舟运动时所选的参照物是________。鲁迅的《社戏》中有这样的描写:“淡黑的起伏的连山,仿佛是踊跃的铁的兽脊似的,都远远地向船尾跑去了”,其中“山…向船尾跑去了”所选的参照物是________。 14.汽车司机座位前安装有速度计,它可以指示汽车的行驶速度,如果速度计的指针位置如图所示,汽车用这个速度行驶15min通过的距离是________m.已知成都到雅安的公路里程是126km,那么汽车从成都出发,以这个速度行驶,________h可到达雅安。 15. 让小车从斜面顶端从静止开始滑下,分别在光滑程度不同的水平面运动,小车最后都会慢慢停下来,这是因为 ________,得到的结论是:水平面越光滑,小车受到的摩擦力越小,速度减小得越________。由此可推理出:如果小车不受力,小车将________。 16.汽车关闭发动机后,仍能继续向前行驶一段路程,是因为汽车具有惯性的缘故,但最后还是会停下来,是因为汽车受到________的缘故。 17.百米赛跑中,运动员到达终点时由于________,不能立即停下来,运动员在全过程中惯性的大小________。 18.起重机吊着5x103N的物体,当物体静止时,钢丝绳的拉力________5x103N(填大于,等于,小于);当物体匀速下降时,钢丝绳的拉力________5x103N
部分内容预览



只能预览部分内容,查看全部内容需要下载哦~
同专辑或相关资料
- 216第7章 7.5 运动和力--2025-2026学年沪粤版物理八年级下册同步考点演练
- 195第八章 运动和力(计算题30道)--2025-2026学年人教版八年级物理全册热点题型专练
- 217第八章 运动和力(综合题30道)--2025-2026学年人教版八年级物理全册热点题型专练
- 193第八章 运动和力(实验题30道)--2025-2026学年人教版八年级物理全册热点题型专练
- 169第八章 运动和力(作图题30道)--2025-2026学年人教版八年级物理全册热点题型专练
- 2232026春沪粤版物理八年级下学期全套培优精做课件:7.5 运动和力
- 2752025年中考物理高频易错考前预测题--运动和力(含解析)
- 4117.5 运动和力---2024-2025学年沪粤版物理八年级下册同步教学课件
资料审核:czwlzx
资料格式:doc
资料版本:沪粤版
适用地区:不限
文件大小:173.00KB
资料作者:方强
审核人员:czwlzx
下载帮助:
- 下载说明:0点券资源无需下载权限,游客可以直接下载。
- 有点券资源为本站精品课件,只提供给vip会员下载,有效期式vip会员可以在有效期内下载本站所有资源。 查看 【申请有效期vip会员方法】 。
-
- 如果您无法下载到本资料,请先参照以下说明检查:
- 1、所有资料必须是登录后才能下载。
- 2、精品资料下载需要下载权限,请确保您是本站vip会员才可下载。有效期vip会员只受有效期限制,不受点券影响,有效期内即使点券用完,仍可继续下载。
- 4、如果鼠标左键下载时直接打开word文档,无法下载保存,可以右键鼠标选择“将链接另存为”下载word文件。
- 5、如果下载的是word文档,直接可用word软件打开;如果是压缩资料包,下载后请先用winrar解压软件解压,再使用对应软件word打开。
- 6、以上步骤检查后均无法解决问题,您可以到[帮助中心]寻找答案或向网站客服人员寻求支持。


会员登录
用户评论
(欢迎您的评论,评论有奖励哟!)