2019-2020沪粤版九年级物理下册教案:19.2广播电视与通信2
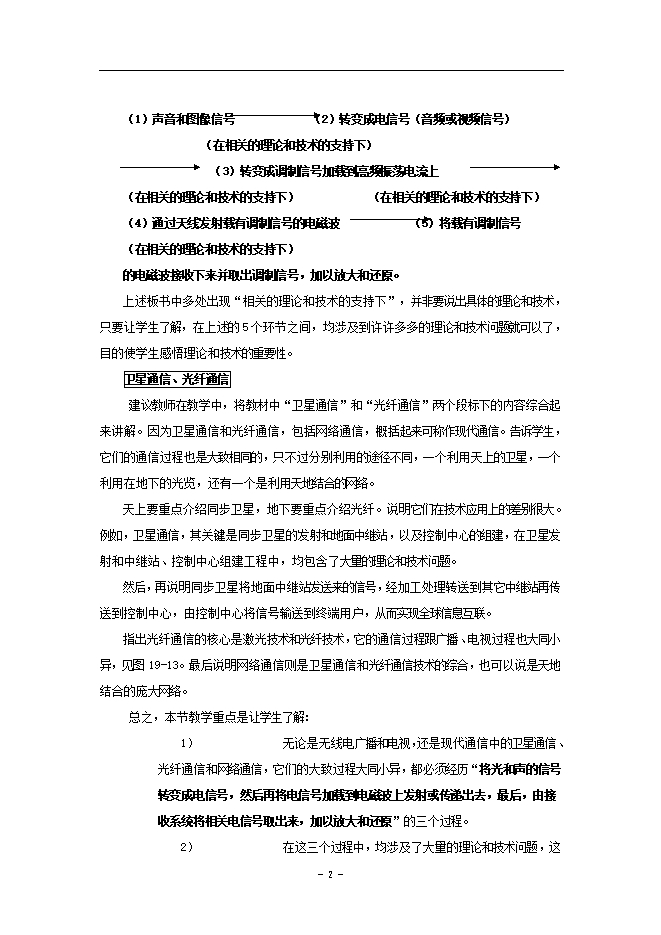
【内容简介】教材简介电磁波发现之后广播、电视和通信在诸多方面的技术突破才有今天广播、电视和通信事业的繁荣。接着分别介绍无线电广播与电视和现代通信中的卫星通信、光纤通信和网络通信,并在介绍中渗透技术的价值,体现STS理念。 3、教学建议本节设了三个段标,即“无线电广播和电视”、“卫星通信”和“光纤通信”。本节课建议用“引言说明”、“介绍广播、电视和现代通信的大致过程”两个活动来完成。其中介绍广播、电视和现代通信的大致过程是课的中心内容。建议引言说明要突出三点:1)电磁波应用广泛,其中无线电波在广播、电视与通信工程中应用,不仅改变了人类的生活方式,而且提高了人们的生活质量;2)电磁波的广泛应用,得益于社会的发展和科学技术的进步;3)告诉学生广播、电视与现代通信的大致过程是大同小异的,初中生了解这些过程,应当是一种乐趣和享受。无线电广播和电视教材采用图文结合的方式展示无线电广播和电视的大致过程的。由于无线电广播和电视,它们都是利用电磁波来传递信息,且过程大同小异。因此,建议教师可以先总体概述,然后再引导学生看图,并阅读图下的文字。教师概述,最好配以板书提纲。板书的提纲建议
部分内容预览



只能预览部分内容,查看全部内容需要下载哦~
同专辑或相关资料
资料审核:czwlzx
下载帮助:
- 下载说明:0点券资源无需下载权限,游客可以直接下载。
- 有点券资源为本站精品资源,只提供给vip会员下载,有效期式vip会员可以在有效期内下载本站所有资源。 查看 【申请有效期vip会员方法】 。
-
- 1、精品资源必须是登录后才能下载。
- 2、精品资源下载需要下载权限,请确保您是本站vip会员才可下载。有效期vip会员只受有效期限制,不受点券影响,有效期内即使点券用完,仍可继续下载。
- 4、如果鼠标左键下载时直接打开word文档,无法下载保存,可以右键鼠标选择“将链接另存为”下载word文件。
- 5、如果下载的是word文档,直接可用word软件打开;如果是压缩资料包,下载后请先用winrar解压软件解压,再使用对应软件word打开。
- 6、以上步骤检查后均无法解决问题,您可以到[帮助中心]寻找答案或向网站客服人员寻求支持。


会员登录
用户评论
(欢迎您的评论,评论有奖励哟!)