当前位置:首页 > 试卷中心> 同步测试> 人教版八年级同步测试 > 内容详情
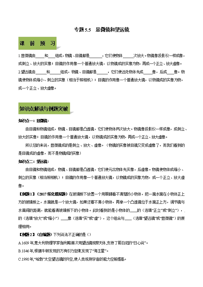
(人教版)2019-2020学年八年级上册物理精讲精练:专题5.5 显微镜和望远镜
【内容简介】(人教版)2019-2020学年八年级上册物理精讲精练:专题5.5 显微镜和望远镜
只能预览部分内容,查看全部内容需要下载哦~
同专辑或相关资料
- 505.5显微镜和望远镜--人教版物理八年级上册精品ppt课件
- 537安徽省线上教育资源:初中物理人教版八年级《5.5显微镜和望远镜》示范课视频(王帅)
- 309圣陶实验中学生态课堂八年级物理上册课时学历案:5.5显微镜和望远镜
- 1325.5显微镜和望远镜--2021秋辽宁省鞍山市育才中学人教版八年级物理上册教学设计
- 220【精品】5.5 显微镜和望远镜--2021-2022学年人教版八年级物理上册同步梳理拓展和练习(附解析)
- 2005.5 显微镜和望远镜--2021-2022学年人教版八年级物理上册优质课件(含素材)
- 1925.5 显微镜和望远镜--2021-2022人教版八年级物理上册同步教学课堂(课件 同步练习)
- 413人教版八年级物理上册《5.5 显微镜和望远镜》精品微课堂
资料审核:czwlzx
所属专辑: (人教版)2019-2020学年八年级上册物理精讲精练(原卷版和解析版)
资料格式:doc
资料版本:人教版
适用地区:不限
文件大小:453.24KB
资料作者:吴珍
审核人员:czwlzx
下载帮助:
- 下载说明:0点券资源无需下载权限,游客可以直接下载。
- 有点券资源为本站精品课件,只提供给vip会员下载,有效期式vip会员可以在有效期内下载本站所有资源。 查看 【申请有效期vip会员方法】 。
-
- 如果您无法下载到本资料,请先参照以下说明检查:
- 1、所有资料必须是登录后才能下载。
- 2、精品资料下载需要下载权限,请确保您是本站vip会员才可下载。有效期vip会员只受有效期限制,不受点券影响,有效期内即使点券用完,仍可继续下载。
- 4、如果鼠标左键下载时直接打开word文档,无法下载保存,可以右键鼠标选择“将链接另存为”下载word文件。
- 5、如果下载的是word文档,直接可用word软件打开;如果是压缩资料包,下载后请先用winrar解压软件解压,再使用对应软件word打开。
- 6、以上步骤检查后均无法解决问题,您可以到[帮助中心]寻找答案或向网站客服人员寻求支持。





会员登录
用户评论
(欢迎您的评论,评论有奖励哟!)