沪粤版九年级物理上册教案:13.3怎样认识和测量电流4
【内容简介】
1.知道电流的方向和电流的单位。
2.认识电流表,会正确使用电流表测量电流。
重点
电流的单位及正确使用电流表。
难点
电流表的读数。
两节干电池、开关一个、小灯泡一个、导线若干、示教板(插件)、演示电表、教学用软件(初中电学实验室)。
一、创设情境,导入新课
生活中我们经常提到“电流”一词,那么什么是电流?怎样才能知道电路中电流的大小?这节课我们来研究这些问题。
二、新课教学
(一)什么是电流
1.与水流类比,介绍什么是电流。
2.电流是有方向的。
(1)实验演示:
将指针居中的演示电流表、小灯泡、电池、开关连成一个电路。闭合开关,小灯泡发光,让学生观察电流表指针偏转的方向;将电池的正负极调换,闭合开关,小灯泡发光,再让学生观察电流表指针偏转的方向。启发学生认识到电流是有方向的。
(2)电流方向规定:
物理学中规定,正电荷定向移动的方向为电流的方向。
(3)电路中的电流方向:
①结合串联电路的实物图,分析说明电流的方向和路径;
②让学生在电路图上独立画出并联电路中电流的方向,并具体说明电流的路径;
③板画一实际的电路,让学生找出电池的正负极,标电流的方向。
3.电流强弱:
演示课本P56活动1,启发学生发现问题,意识到电流是有强弱的。
4.电流的符号和单位。
阅读课本,熟悉电流的符号和单位。熟练掌握电流单位的换算关系。
典例解读 从显像管尾部的热灯丝发射出来的电子,高速撞击在电视机荧光屏上,使荧光屏发光,则在显像管内( )
A.电流方向从灯丝到荧光屏
B.电流方向从荧光屏到灯丝
C.显像管内是真空的,无法通过电流
D.电视机使用的是交流电,显像管中的电流方向不断变化
【解析】电流方向规定为正电荷定向移动的方向,电子为负电荷,与电流方向相反,所以电流方向从荧光屏到灯丝,故A不对,B正确;电流的有无与空气无关,所以C不对;电视机使用交流电与显像管尾部的热灯丝发射电子的方向无关,所以D不对。
【答案】B
(二)怎样测量电流
1.对照实验台上的实物,阅读“实验室常用电流表使用说明(节选)”,认识电流表,并完成课本上的填空。
2.电流表的接线柱、刻度盘和使用方法。
3.电流表的接法与读数:
(1)“会读”:
读数的方法:一看量程,二算分度值,三读数。
利用自制的表盘模型训练读数。
(2)“会接”:
①电流表必须串联在电路中;
②使电流从电流表的“+”接线柱流入,从“-”接线柱流出;
③通过电流表的电流不能超过其量程;
④严禁将电流表与电源或用电器并联。
4.练习使用电流表,分别用电流表的不同量程测量电路中的电流,练习读数,并比较两次测量结果,认识合理选择量程的必要性。
注意:
(1)在不超过最大测量值的情况下,应尽量使用较小的量程测量,对于同一个电流表来说,量程越小测量结果越精确;
(2)在不能估计被测电流大小的情况下,可先用大量程试触,根据情况选用合适的量程。
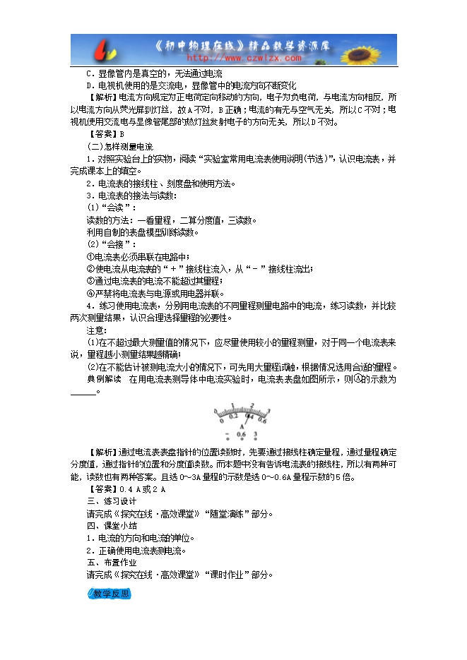
典例解读 在用电流表测导体中电流实验时,电流表表盘如图所示,则的示数为______。
部分内容预览



只能预览部分内容,查看全部内容需要下载哦~
同专辑或相关资料
- 3913.3 怎样认识和测量电流--2024-2025学年沪粤版九年级物理上册同步实用教案
- 1042021-2022沪粤版九年级物理上册期末节节清:13.3 怎样认识和测量电流(附答案)
- 9713.3 怎样认识和测量电流—2021-2022沪粤版九年级物理上册同步检测题
- 402第13章 13.3 怎样认识和测量电流—2020秋九年级物理沪粤版上册作业ppt(成套)
- 198【精品】2020-2021学年沪粤版九年级物理上册同步课堂:13.3 怎样认识和测量电流(课件 精选练…
- 599沪科粤教版初中物理九年级上册在线教学视频:13.3怎样认识和测量电流
- 11352019-2020学年沪粤版九年级上册物理课件:13.3怎样认识和测量电流
- 8982019秋沪粤版九年级物理上册教学课件+教案:13.3怎样认识和测量电流
资料审核:czwlzx
资料格式:doc
资料版本:沪粤版
适用地区:不限
文件大小:95.00KB
资料作者:吴晓娟
审核人员:czwlzx
下载帮助:
- 下载说明:0点券资源无需下载权限,游客可以直接下载。
- 有点券资源为本站精品资源,只提供给vip会员下载,有效期式vip会员可以在有效期内下载本站所有资源。 查看 【申请有效期vip会员方法】 。
-
- 1、精品资源必须是登录后才能下载。
- 2、精品资源下载需要下载权限,请确保您是本站vip会员才可下载。有效期vip会员只受有效期限制,不受点券影响,有效期内即使点券用完,仍可继续下载。
- 4、如果鼠标左键下载时直接打开word文档,无法下载保存,可以右键鼠标选择“将链接另存为”下载word文件。
- 5、如果下载的是word文档,直接可用word软件打开;如果是压缩资料包,下载后请先用winrar解压软件解压,再使用对应软件word打开。
- 6、以上步骤检查后均无法解决问题,您可以到[帮助中心]寻找答案或向网站客服人员寻求支持。


会员登录
用户评论
(欢迎您的评论,评论有奖励哟!)