沪粤版九年级物理上册教案:13.2电路的组成和连接方式2
【内容简介】 教学点滴:
本节教学要重视学生实验,通过“活动”让学生对电路获得足够的感性认识,在此基础上学习电路的基本知识。
另外,学生第一次做电路实验,要注意对学生连接电路进行规范训练,让学生养成良好的实验习惯。
教学目标
1.知道电路的组成,知道通路、开路和短路。
2.会连接简单的电路,并能画出电路图。
3.知道电路的两种连接方式:串联或并联。
4.会连接简单的串、并联电路。
5. 能识别串联和并联的电路,会画出串联和并联电路图。
重、难点
重点:电路连接的两种基本方式:串联和并联;电路图。
难点:短路及其危害;根据实物图或电路图判别用电器的连接方式。
器材准备
两节干电池、开关一个、灯泡两个,导线若干、示教板(插件)、
教学用软件(初中电学实验室)。
教学过程
一.引入新课
展示生活中的一些电路和跟电有关的精彩画面。
上网搜索生活中有关电器线路板,展示电的路径。
对电路知识的学习,我们从最简单的电路入手。
利用学生喜欢动手的特点,让学生在实际操作思考、交流,使小灯泡亮起来,体验到成功的快乐。!
二.进行新课
(一)认识电路
活动一:怎样使一个小灯泡发光?
明确任务:让灯泡亮起来,并用开关控制灯泡。
注意事项:
①切不可用导线直接把电池两端连接在一起;
②连接电路时,先断开开关,待连接完毕、检查无误后再合上开关。
③裸线接线方法介绍。
学生实验,教师指导。
电路连好后,让学生代表上台展示自己连接的电路。
引导学生观察电路,思考各元件的作用,共同总结电路的组成:
电源、用电器、开关、导线。
指出各元件的作用:
“接触不良”是电路连接中常见的故障,教学中教师应帮助学生找原因,排除故障,提高学生的实验能力。
用电器:利用电来工作。
电源:供电;
开关:控制电路通断;
导线:连接电路,形成电流的路径;
电路:用导线把电源、用电器、开关等连接起来组成的电的路径。
(二)通路、开路和短路
1.结合学生连接的电路介绍通路和开路。
2.短路教学:
(1)用一根导线,在发光的小灯泡两端迅速试触,观察到的现象:
灯泡熄灭。
(2)分析小灯泡熄灭的原因。
(3)短路及其危害:
短路:导线不经过用电器直接跟电源两极连接的电路,叫短路。
展示家庭电路因短路而引燃导线绝缘皮的图片。
强调:做实验时,一定要避免短路;
家庭用电时也要注意防止短路。
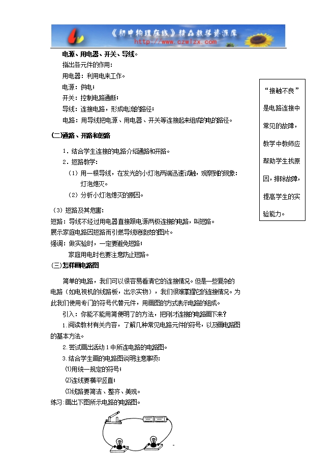
(三)怎样画电路图
简单的电路,我们可以很容易看清它的连接情况。但是一些复杂的
电路(如电视机的线路板,出示实物),我们很难掌握它的连接情况。为
此我们使用专门的符号代替元件,用画图的方式表示电路的组成。
部分内容预览



只能预览部分内容,查看全部内容需要下载哦~
同专辑或相关资料
- 4513.2 电路的组成和连接方式--2024-2025学年沪粤版九年级物理上册同步实用教案
- 1262021-2022沪粤版九年级物理上册期末节节清:13.2 电路的组成和连接方式(附答案)
- 365第13章 13.2 电路的组成和连接方式—2020秋九年级物理沪粤版上册作业ppt(成套)
- 205【精品】2020-2021学年沪粤版九年级物理上册同步课堂:13.2 电路的组成和连接方式(课件 精选…
- 707沪科粤教版初中物理九年级上册在线教学视频:13.2电路的组成和连接方式(第2课时)
- 735沪科粤教版初中物理九年级上册在线教学视频:13.2电路的组成和连接方式(第1课时)
- 2922019秋沪粤版九年级物理上册教学课件+教案:13.2电路的组成和连接方式
- 6462019秋沪粤版九年级上册物理课件:13.2电路的组成和连接方式
- 上一份资料:沪粤版九年级物理上册教案:13.1从闪电谈起4
- 下一份资料:沪粤版九年级物理上册教案:13.2电路的组成和连接方式3
资料审核:czwlzx
资料格式:doc
资料版本:沪粤版
适用地区:不限
文件大小:424.50KB
资料作者:吴晓娟
审核人员:czwlzx
下载帮助:
- 下载说明:0点券资源无需下载权限,游客可以直接下载。
- 有点券资源为本站精品资源,只提供给vip会员下载,有效期式vip会员可以在有效期内下载本站所有资源。 查看 【申请有效期vip会员方法】 。
-
- 1、精品资源必须是登录后才能下载。
- 2、精品资源下载需要下载权限,请确保您是本站vip会员才可下载。有效期vip会员只受有效期限制,不受点券影响,有效期内即使点券用完,仍可继续下载。
- 4、如果鼠标左键下载时直接打开word文档,无法下载保存,可以右键鼠标选择“将链接另存为”下载word文件。
- 5、如果下载的是word文档,直接可用word软件打开;如果是压缩资料包,下载后请先用winrar解压软件解压,再使用对应软件word打开。
- 6、以上步骤检查后均无法解决问题,您可以到[帮助中心]寻找答案或向网站客服人员寻求支持。


会员登录
用户评论
(欢迎您的评论,评论有奖励哟!)