2019年长春市初中毕业学业水平考试物理试题(word版,含参考答案与试题解析)
    【内容简介】
				
						一、单项选择题(每题2分,共20分)
		
		
				1
				.水结冰的过程发生的物态变化是(  )
		
		
				A
				.熔化B.凝固C.液体D.凝华
		
				解:“水结冰”,物质是从液态变成固态,发生的物态变化是凝固,故B选项正确
		
				2
				.女高的“高”是指声音的(  )
		
		
				A
				.速度快B.音色好C.音调高D.响度大
		
				解:女高音的“高”是指声音的音调高,故C选项正确.
		
				3
				.世界上第一个发现电流周围存在磁场的物理学家是(  )
		
		
				A
				.奥斯特 B.焦耳C.安培D.欧姆
		
				解:1820年,丹麦物理学家奥斯特发现了电流的磁效应,发现电流周围存在磁场,故A符合题意.
		
				4
				.下列现象属于光的折射形成的是(  )
		
		
				A
				.日食B.黑板“反光”C.桥在水中的倒影D.池水看起来变浅
		
				解:“水池看起来变浅”是由于水池底部的光线经过水面(即水与空气的交界面)时,发生折
		
		
				射,在水中的入射角小于在空气中的折射角,看到的是池底变浅的虚像,故D选项正确.
		
				5
				.下列实例属于做功改变物体内能的是(  )
		
		
				A
				.晒太阳B.搓手取暖C.热水袋取暖D.冰袋降温
		
				解:“搓手取暖”,双手摩擦,摩擦生热这是利用做功改变物体内能,故B选项正确.
		
				6
				.下列做法符合安全用电原则的是(  )
		
		
				A
				.在电线上晾晒衣服B.检修电路前切断电源
		
				C
				.使用绝缘皮破损的导线D.将开关接在零线和电灯之间
		
				解:安全用电原则:不接触低压带电体,不靠近高压带电物,发现有人触电应先切断总开关或用干燥的木棒将电线挑开,将开关接在火线和灯泡之间,检修电路前切断电源,若在电线上晾晒衣服,使用绝缘皮破损的导线,会有触电危险,故B选项正确.
		
				7
				.甲、乙两个轻质小球靠近时互相排斥,若甲球带正电,则乙球(  )
		
		
				A
				.一定带正电B.一定不带电C.一定带负电D.可能带负电
		
				解:甲、乙两球靠近时互相排斥,已知甲球带正电,则乙球一定带同种电荷,故A选项正确
		
				8
				.2019年6月5日,我国航天完成首次海上发射,用长征十一号运载火箭将七颗卫星送入太空.火箭加速升空过程中,这七颗卫星的动能(  )
		
				A
				.变小B.不变C.变大D.无法判断
		
				解:动能的大小与速度和质量有关,火箭加速升空的过程中,动能变大,故C选项正确.
		
				
				9
				.如图所示,电源两端的电压恒定.闭合开关S1,小灯泡发光,再闭合开关S2,则(  )
		A.小灯泡变亮B.电流表示数变小
		
				C
				.电压表示数不变D.电路的总电阻变大
		
				解:当开关S1、S2都闭合时,为并联电路,并联两端的电压不变,电压表示数不变,故C选项正确.
		
				
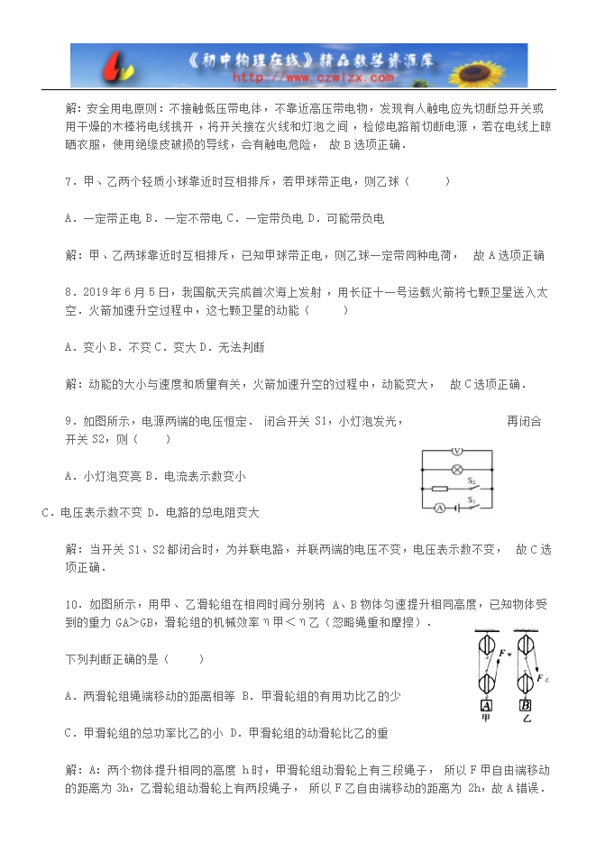
				10
				.如图所示,用甲、乙滑轮组在相同时间分别将A、B物体匀速提升相同高度,已知物体受到的重力GA>GB,滑轮组的机械效率η甲<η乙(忽略绳重和摩擦).
		
				下列判断正确的是(  )
		
		
				A
				.两滑轮组绳端移动的距离相等B.甲滑轮组的有用功比乙的少
		
				C
				.甲滑轮组的总功率比乙的小D.甲滑轮组的动滑轮比乙的重
		
				解:A:两个物体提升相同的高度h时,甲滑轮组动滑轮上有三段绳子,所以F甲自由端移动的距离为3h,乙滑轮组动滑轮上有两段绳子,所以F乙自由端移动的距离为2h,故A错误.
部分内容预览



只能预览部分内容,查看全部内容需要下载哦~
同专辑或相关资料
- 362023-2024学年吉林省长春市力旺实验中学八年级(下)期末物理试卷(word版含解析)
 - 382023-2024学年吉林省长春市东北师大附中净月实验学校九年级(下)开学考试物理试卷
 - 2122023-2024学年吉林省长春市东北师大附中明珠校区九年级(下)开学考试物理试卷
 - 1892022年吉林省长春市中考物理试题及答案(word版试题,pdf版答案)
 - 99吉林省长春市农安县2020-2021学年第一学期期末考试九年级物理试题(附答案)
 - 737吉林省长春市二道区2019-2020学年第一学期期末考试八年级物理试题(含答案)
 - 922吉林省长春市德惠市2019-2020学年度第一学期义务教育段八年级学生文化素质监测物理试卷(期末…
 - 200吉林省长春市长春新区2019-2020学年第一学期期末考试九年级物理试题(word版含答案)
 
资料审核:czwlzx
下载帮助:
                - 下载说明:0点券资源无需下载权限,游客可以直接下载。
 - 有点券资源为本站精品课件,只提供给vip会员下载,有效期式vip会员可以在有效期内下载本站所有资源。 查看 【申请有效期vip会员方法】 。
 - 
                        
- 如果您无法下载到本资料,请先参照以下说明检查:
 - 1、所有资料必须是登录后才能下载。
 - 2、精品资料下载需要下载权限,请确保您是本站vip会员才可下载。有效期vip会员只受有效期限制,不受点券影响,有效期内即使点券用完,仍可继续下载。
 - 4、如果鼠标左键下载时直接打开word文档,无法下载保存,可以右键鼠标选择“将链接另存为”下载word文件。
 - 5、如果下载的是word文档,直接可用word软件打开;如果是压缩资料包,下载后请先用winrar解压软件解压,再使用对应软件word打开。
 - 6、以上步骤检查后均无法解决问题,您可以到[帮助中心]寻找答案或向网站客服人员寻求支持。
 
 


会员登录
用户评论
(欢迎您的评论,评论有奖励哟!)