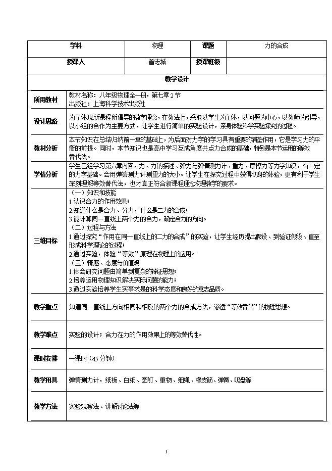
一师一优课部优作品:沪科版《7.2力的合成》ppt课件+教学设计(漳州市第五中学)
【内容简介】一师一优课部优作品:沪科版《7.2力的合成》ppt课件+教学设计(漳州市第五中学),共有12张幻灯片。主要引导学生认识了合力与分力的概念,探究了同一直线上两个力的合成等.
只能预览部分内容,查看全部内容需要下载哦~
同专辑或相关资料
- 557.2 力的合成--2024新沪科版物理八年级下学期科学素养新教学设计(附教学反思)
- 527.2 力的合成--2024-2025沪科版八年级下学期物理名师课件
- 407.2 力的合成---2024-2025学年沪科版物理八年级全一册课件
- 1277.2 力的合成—2020-2021学年沪科版八年级物理下册课件
- 131【精品】2020-2021沪科版八年级物理下册同步备课课件和作业:7.2 力的合成
- 1432020-2021沪科版八年级物理下册精品课件:7.2 力的合成
- 127【寒假作业】预习练02 力的合成--2020-2021学年沪科版八年级物理上学期寒假作业
- 286第七章 力与运动 第二节 力的合成-沪科版八年级物理课件(共21张PPT)
资料审核:张侃
资料格式:rar
资料版本:沪科版
适用地区:不限
文件大小:3.44MB
资料作者:漳州市第五中学
审核人员:czwlzx
下载帮助:
- 下载说明:
- 1、课件预览只显示部分内容,不代表全部内容;如果想了解全部内容,需要下载课件。课件预览速度较慢,请耐心等待或刷新页面;即使不能预览也可以正常下载课件。
- 2、0点券课件无需下载权限,游客可以直接下载。
- 3、有点券课件为本站精品课件,只提供给vip会员下载,有效期式vip会员可以在有效期内下载本站所有资源。 查看 【申请有效期vip会员方法】 。
-
- 如果您无法下载到本资料,请先参照以下说明检查:
- 1、精品资料必须是登录后才能下载。
- 2、精品资料需要下载权限,请确保您是本站vip会员才可下载。有效期vip会员只受有效期限制,不受点券影响,有效期内即使点券用完,仍可继续下载。
- 4、如果鼠标左键下载时只能打开ppt课件,无法下载保存,可以右键鼠标选择“将链接另存为”下载课件。
- 5、如果下载的是压缩资料包,下载后请先用winrar解压软件解压,再使用对应软件(PPT/flash/视频播放器/等等)打开。
- 6、以上步骤检查后均无法解决问题,您可以到[帮助中心]寻找答案或向网站客服人员寻求支持。





会员登录
用户评论
(欢迎您的评论,评论有奖励哟!)