福建省泉州市2018-2019学年九年级(上)物理期末试卷(word解析版)
【内容简介】一.选择题(本大题共 16 小题,每小题只有一个选项符合题意)
1.冬天,比较适合人体沐浴的水温是()
A.15 ℃B.40 ℃C.80 ℃D.100 ℃
【解析】人的体温在 37℃左右,沐浴时水的温度应该略高于体温,在 40℃左右.
【答案】B
2.水是大自然的精灵,它的瞬息万变向我们展示了神秘的特性。如图的四个场景,属于凝华现象的是()
【解析】A、草叶上的露珠是空气中的水蒸气遇冷液化而成的小水珠,故 A 不符合题意;
B、屋檐下的冰凌是雪先熔化为水,水又凝固成冰而形成的,先熔化后凝固,故 B 不符合题意;
C、霜是水蒸气遇冷凝华形成的冰晶,故选 C;
D、雾是空气中的水蒸气遇冷液化形成的小水滴悬浮在空气中出现的现象,故 D 不符合题意.
【答案】C
3.下列用电器,主要利用电流热效应工作的是()
A.电热水器B.平板电脑C.电视机D.电风扇
【解析】A、电热水器是利用电流的热效应工作的.符合题意.
B、平板电脑主要是把电能转化为声和光.不符合题意.
C、电视机主要是把电能转化为声和光.不符合题意.
D、电风扇是利用电流的磁效应工作的.不符合题意. 故选 A.
【答案】A
4.图 2 中的各种做法符合安全用电原则的是()
【解析】A、电器失去接地或接零保护,万一电器外壳漏电,接触机壳的人员,不可避免有触电的危险。故 A 不符合题意;
B、因为雨水是导电的.又因大树距离闪电较近,闪电就会自行顺着最近的大树或建筑物对大地进行放电,而闪电时的电压和电流非常强大,在有雷雨时站到大树下就容易被击中。故 B 不符合题意;
C、水是导电的,在还未切断电源的情况下用水灭火,有触电的危险。故 C 符合题意;
D、人体是一种导体,如果直接用手直接去拉触电者,就等于又增加了一条电路,电流从触电者接着流向施救者的身体,然后流向大地, 使得施救者也构成触电事故。故 D 不符合题意;
【答案】C
5.2018 年 11 月 19 日,西昌卫星发射中心成功发射了第四十二、四十三颗北斗导航卫星,北斗三号基本系统星座部署圆满完成,中国北斗定位将能精确到几厘米。发射卫星的火箭常使用液态氢作为燃料,主要 是因为液态氢具有( )
A.较低的凝固点B.较低的沸点C.较大的比热容D.较大的热值
【解析】运载火箭采用液态氢作为火箭的燃料,原因是液态氢具有较高的热值,完全燃烧相同质量的液态氢和其它燃料相比,液态氢可以释放出更多的热量;
【答案】D
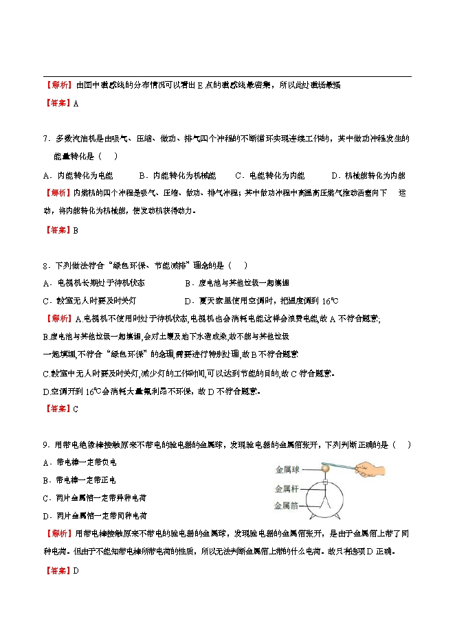
6.图中所示条形磁体周围空间的 E、F、P、Q 四点,磁场最强的是()
A.E 点B.F 点C.P 点D.Q 点
【解析】由图中磁感线的分布情况可以看出 E 点的磁感线最密集,所以此处磁场最强
【答案】A
7.多数汽油机是由吸气、压缩、做功、排气四个冲程的不断循环实现连续工作的,其中做功冲程发生的能量转化是()
A.内能转化为电能B.内能转化为机械能C.电能转化为内能D.机械能转化为内能
【解析】内燃机的四个冲程是吸气、压缩、做功、排气冲程;其中做功冲程中高温高压燃气推动活塞向下 运动,将内能转化为机械能,使发动机获得动力。
【答案】B
8.下列做法符合“绿色环保、节能减排”理念的是()
A.电视机长期处于待机状态B.废电池与其他垃圾一起填埋
C.教室无人时要及时关灯D.夏天家里使用空调时,把温度调到 16℃
【解析】A.电视机不使用时处于待机状态,电视机也会消耗电能这样会浪费电能,故 A 不符合题意;
B.废电池与其他垃圾一起填埋,会对土壤及地下水造成染,故不能与其他垃圾 一起填埋,不符合“绿色环保”的念理,需要进行特别处理,故 B 不符合题意
C.教室中无人时要及时关灯,减少灯的工作时间,可以达到节能的目的,故 C 符合题意。
D.空调开到 16℃会消耗大量氟利昂不环保,故 D 不符合题意。
【答案】C
..........
部分内容预览



只能预览部分内容,查看全部内容需要下载哦~
同专辑或相关资料
- 8882024-2025学年福建省泉州市惠安县九年级上学期期末物理试卷及解析
- 502024-2025学年福建省泉州市泉港区八年级上学期期末物理试卷及解析
- 70福建省泉州市永春一中2022-2023学年八年级下学期竞赛物理试卷及答案
- 12262023-2024学年福建省泉州市泉港区九年级(上)期末物理试卷及解析
- 48福建省泉州市惠安县2023-2024学年八年级上学期期末物理试题及答案
- 37福建省泉州市鲤城区2023-2024学年九年级上学期期末物理试题及答案
- 4382023-2024学年福建省泉州市永春一中八年级(上)期中物理试卷及答案
- 382023-2024学年福建省泉州市泉州科技中学八年级上学期期中考物理试题(无答案)
资料审核:czwlzx
下载帮助:
- 下载说明:0点券资源无需下载权限,游客可以直接下载。
- 有点券资源为本站精品课件,只提供给vip会员下载,有效期式vip会员可以在有效期内下载本站所有资源。 查看 【申请有效期vip会员方法】 。
-
- 如果您无法下载到本资料,请先参照以下说明检查:
- 1、所有资料必须是登录后才能下载。
- 2、精品资料下载需要下载权限,请确保您是本站vip会员才可下载。有效期vip会员只受有效期限制,不受点券影响,有效期内即使点券用完,仍可继续下载。
- 4、如果鼠标左键下载时直接打开word文档,无法下载保存,可以右键鼠标选择“将链接另存为”下载word文件。
- 5、如果下载的是word文档,直接可用word软件打开;如果是压缩资料包,下载后请先用winrar解压软件解压,再使用对应软件word打开。
- 6、以上步骤检查后均无法解决问题,您可以到[帮助中心]寻找答案或向网站客服人员寻求支持。


会员登录
用户评论
(欢迎您的评论,评论有奖励哟!)