(新版)人教版八年级物理上册教学设计:6.3测量物质的密度
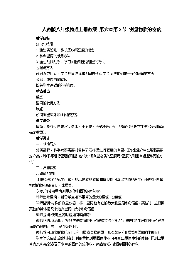
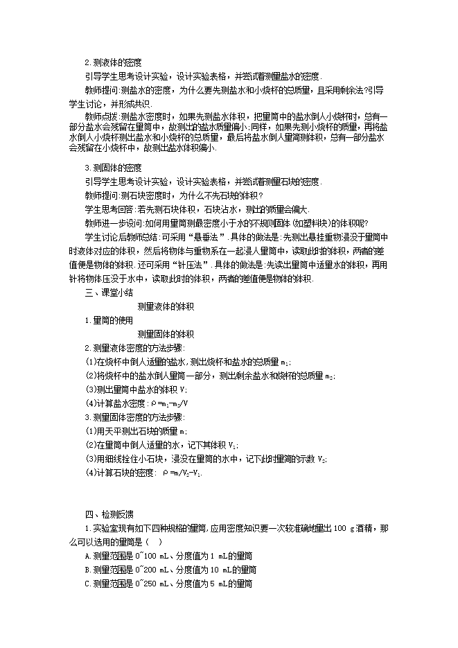
【内容简介】地质勘探、科学考察需要对各种矿石样品进行密度的测量,工农业生产中也经常需要对产品、种子等进行密度的测量.应该如何测量物质的密度呢?密度的测量有哪些常见的方法?
部分内容预览



只能预览部分内容,查看全部内容需要下载哦~
同专辑或相关资料
- 643安徽省线上教育资源:初中物理人教版八年级《6.3测量物质的密度》示范课视频(王奇昌)
- 873初中物理知识点讲解视频全集八年级物理上册:22.测量物质的密度
- 9246.3测量物质的密度--2021秋辽宁省鞍山市育才中学人教版八年级物理上册教学设计
- 246【精品】6.3 测量物质的密度--2021-2022学年人教版八年级物理上册同步梳理拓展和练习(附解析)
- 173《6.3 测量物质的密度》—2021-2022人教版八年级物理上册同步训练卷(附解析)
- 2166.3 测量物质的密度--2021-2022人教版八年级物理上册同步教学课堂(课件 同步练习)
- 169【寒假作业】巩固练14 测量物质的密度--2020-2021学年人教版八年级物理上学期寒假作业
- 9056.3测量物质的密度--2020-2021人教版八年级上学期同步备课课件(共24张PPT)
资料审核:czwlzx
下载帮助:
- 下载说明:0点券资源无需下载权限,游客可以直接下载。
- 有点券资源为本站精品资源,只提供给vip会员下载,有效期式vip会员可以在有效期内下载本站所有资源。 查看 【申请有效期vip会员方法】 。
-
- 1、精品资源必须是登录后才能下载。
- 2、精品资源下载需要下载权限,请确保您是本站vip会员才可下载。有效期vip会员只受有效期限制,不受点券影响,有效期内即使点券用完,仍可继续下载。
- 4、如果鼠标左键下载时直接打开word文档,无法下载保存,可以右键鼠标选择“将链接另存为”下载word文件。
- 5、如果下载的是word文档,直接可用word软件打开;如果是压缩资料包,下载后请先用winrar解压软件解压,再使用对应软件word打开。
- 6、以上步骤检查后均无法解决问题,您可以到[帮助中心]寻找答案或向网站客服人员寻求支持。


会员登录
用户评论
(欢迎您的评论,评论有奖励哟!)