当前位置:首页 > 试卷中心> 同步测试> 沪科版八年级同步测试 > 内容详情
2018-2019沪科版八年级上册物理同步测试题及解析:5.3科学探究:物质的密度
【内容简介】小江学习了密度的知识后想动手测量盐水的密度,他把托盘天平放在水平台面上,将标尺上的游码移到零刻度处,发现指针偏向分度盘右边,要将天平调平衡,则应将右端的平衡螺母向________ (“左”、“右”)调.天平调平后,他将适量的盐水倒入量筒中,测出其体积为60cm3,然后用天平测出了空烧杯的质量为10g,再将量筒中的盐水倒入烧杯,测量盐水和烧杯的总质量,天平平衡后右盘中的砝码和游码在标尺上的位置如图所示,则其总质量是 ________ g,则他算出该盐水的密度是 ________ g/cm3.分析该测量过程,你认为小江测出的盐水密度比真实值________ (选填“大”、“小”).
部分内容预览



只能预览部分内容,查看全部内容需要下载哦~
同专辑或相关资料
- 5375.2 物质的密度--2024-2025学年沪粤版物理八年级上册全册课件
- 776.2 物质的密度--2024-2025北师大版八年级下学期物理名师课件
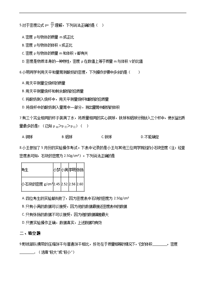
- 2292024版新教材教科版物理八年级上册课件:6.2 物质的密度
- 190[精品]2021-2022教科版八年级物理上册课堂资源:6.2 物质的密度(课件与精选练习)
- 1026.3物质的密度-2020-2021学年八年级下册物理同步备课课件(苏科版)
- 1016.3 物质的密度(重点练)-2020-2021学年八年级物理下册十分钟同步课堂专练(苏科版)
- 1066.3 物质的密度(基础练)-2020-2021学年八年级物理下册十分钟同步课堂专练(苏科版)
- 7412020-2021学年苏科版八年级物理下册课课练:6.3物质的密度(附答案)
资料审核:czwlzx
资料格式:docx
资料版本:沪科版
适用地区:不限
文件大小:132.46KB
资料作者:佚名
审核人员:czwlzx
下载帮助:
- 下载说明:0点券资源无需下载权限,游客可以直接下载。
- 有点券资源为本站精品课件,只提供给vip会员下载,有效期式vip会员可以在有效期内下载本站所有资源。 查看 【申请有效期vip会员方法】 。
-
- 如果您无法下载到本资料,请先参照以下说明检查:
- 1、所有资料必须是登录后才能下载。
- 2、精品资料下载需要下载权限,请确保您是本站vip会员才可下载。有效期vip会员只受有效期限制,不受点券影响,有效期内即使点券用完,仍可继续下载。
- 4、如果鼠标左键下载时直接打开word文档,无法下载保存,可以右键鼠标选择“将链接另存为”下载word文件。
- 5、如果下载的是word文档,直接可用word软件打开;如果是压缩资料包,下载后请先用winrar解压软件解压,再使用对应软件word打开。
- 6、以上步骤检查后均无法解决问题,您可以到[帮助中心]寻找答案或向网站客服人员寻求支持。


会员登录
用户评论
(欢迎您的评论,评论有奖励哟!)