北师大版:《13.6安全用电》ppt(3)
【内容简介】北师大版:《13.6安全用电》ppt(3),共有23张幻灯片,课件引导学生认识了安全电压、认识了人体的安全电压、试电笔的结构和使用、原理,安全用电常识,最后总结安全使用电的原则等。
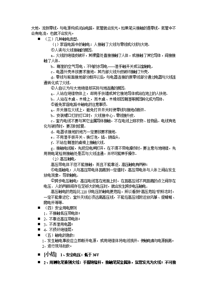
只能预览部分内容,查看全部内容需要下载哦~
同专辑或相关资料
- 541第23讲 电与热 安全用电--2025年甘肃中考物理一轮专题复习分点练(原卷版和解析版)
- 11362024-2025人教版九年级下学期物理名师课件:19.3 安全用电
- 1289【教学课件】人教版九年级物理 第十九章 生活用电 第3节 安全用电 精品课件与配套教案
- 507圣陶实验中学生态课堂九年级物理课时学历案:19.3 安全用电
- 126[精品]2021秋北师大版九年级物理ppt课件和素材:13.6 安全用电
- 80619.3 安全用电-2021-2022学年人教版九年级物理全一册同步课件
- 1802021秋人教版九年级物理全一册导学案:19.3 安全用电(含答案)
- 2362021年全国中考物理真题分类汇编专题:16 安全用电(配解析)
- 上一份课件:北师大版:《13.6安全用电》ppt(2)
- 下一份课件:北师大版:《12.2根据欧姆定律测量导体的电阻》PPT课件
资料审核:张侃
资料格式:rar
资料版本:北师大版
适用地区:不限
文件大小:4.59MB
资料作者:佚名
审核人员:czwlzx
下载帮助:
- 下载说明:
- 1、课件预览只显示部分内容,不代表全部内容;如果想了解全部内容,需要下载课件。课件预览速度较慢,请耐心等待或刷新页面;即使不能预览也可以正常下载课件。
- 2、0点券课件无需下载权限,游客可以直接下载。
- 3、有点券课件为本站精品课件,只提供给vip会员下载,有效期式vip会员可以在有效期内下载本站所有资源。 查看 【申请有效期vip会员方法】 。
-
- 如果您无法下载到本资料,请先参照以下说明检查:
- 1、精品资料必须是登录后才能下载。
- 2、精品资料需要下载权限,请确保您是本站vip会员才可下载。有效期vip会员只受有效期限制,不受点券影响,有效期内即使点券用完,仍可继续下载。
- 4、如果鼠标左键下载时只能打开ppt课件,无法下载保存,可以右键鼠标选择“将链接另存为”下载课件。
- 5、如果下载的是压缩资料包,下载后请先用winrar解压软件解压,再使用对应软件(PPT/flash/视频播放器/等等)打开。
- 6、以上步骤检查后均无法解决问题,您可以到[帮助中心]寻找答案或向网站客服人员寻求支持。





会员登录
用户评论
(欢迎您的评论,评论有奖励哟!)