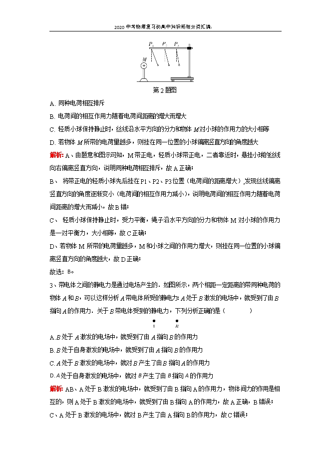
沪科版八年级物理《10.3做功了吗》ppt课件
【内容简介】沪科版八年级物理《10.3做功了吗》ppt课件共有幻灯片21张,通过生活实例引入,得出功的概念,对不做功的几种情况进行分析,判断生活实例是否做功,分析功的计算公式,用公式解决简单问题。
部分内容预览






只能预览部分内容,查看全部内容需要下载哦~
同专辑或相关资料
- 1872020-2021沪科版八年级物理下册精品课件:10.3做功了吗
- 260第十章 机械与人 第三节 做功了吗-沪科版八年级物理课件(共26张PPT)
- 3302020春沪科版八年级物理下学期《10.3做功了吗》教学设计(附教学反思)
- 2452019-2020沪科版物理八年级下册跟踪训练:10.3做功了吗(附解析答案)
- 2542020年春八年级物理下册沪科版教案:10.3做功了吗
- 1257沪科版物理八年级第二学期教学课件:第10章第3节 做功了吗(共33张PPT)
- 9592019-2020学年沪科版八年级物理全册教学课件:10.3做功了吗(共29张PPT)
- 931沪科版八年级物理《10.3做功了吗》PPT课件
- 上一份课件:沪科版八年级物理《10.2滑轮及其应用》ppt课件
- 下一份课件:沪科版八年级物理《10.4做功的快慢》ppt课件
资料审核:悟理大师
资料格式:ppt
资料版本:沪科版
适用地区:不限
文件大小:1.63MB
资料作者:佚名
审核人员:czwlzx
下载帮助:
- 下载说明:
- 1、课件预览只显示部分内容,不代表全部内容;如果想了解全部内容,需要下载课件。课件预览速度较慢,请耐心等待或刷新页面;即使不能预览也可以正常下载课件。
- 2、0点券课件无需下载权限,游客可以直接下载。
- 3、有点券课件为本站精品课件,只提供给vip会员下载,有效期式vip会员可以在有效期内下载本站所有资源。 查看 【申请有效期vip会员方法】 。
-
- 如果您无法下载到本资料,请先参照以下说明检查:
- 1、精品资料必须是登录后才能下载。
- 2、精品资料需要下载权限,请确保您是本站vip会员才可下载。有效期vip会员只受有效期限制,不受点券影响,有效期内即使点券用完,仍可继续下载。
- 4、如果鼠标左键下载时只能打开ppt课件,无法下载保存,可以右键鼠标选择“将链接另存为”下载课件。
- 5、如果下载的是压缩资料包,下载后请先用winrar解压软件解压,再使用对应软件(PPT/flash/视频播放器/等等)打开。
- 6、以上步骤检查后均无法解决问题,您可以到[帮助中心]寻找答案或向网站客服人员寻求支持。


会员登录
用户评论
(欢迎您的评论,评论有奖励哟!)